Добавить в корзинуПозвонить
Найти в Дзене
Бункер Мановарова

Как обой VPN через «цифровой мост»: инженерный проект одного энтузиаста

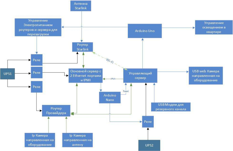
Парень так сильно устал от блокировок VPN-сервисов, что снял квартиру в Калининграде, поставил туда Старлинк и сделал защищённый канал связи к себе домой. Теперь подробнее: ▪️Хабаровчанин полгода назад столкнулся очередной раз с отвалившимся ВПНом и понял, что дальше так продолжаться не может. ▪️Бедолага изучил всё о Старлинк и выяснил, что если купить оборудование за границей и оплатить тариф для континента, то можно пользоваться интернетом по РФ, но с риском отключения. ▪️Надёжнее всего поставить поставить Старлинк на границе со страной, где он официально работает. Например, Калининградская область. ▪️Парень съездил туда, снял жильё и купил всё необходимое. А чтобы владельцы хаты ничего не заподозрили, то поставил камеры и сделал имитацию присутствия. Время от времени там включается свет через умный дом. ▪️Как итог: чел настроил туннель до своего настоящего дома и получил инет в 70-100 Мбит/с Сколько. Это. Стоит? ▪️Starlink (комплект + активация): ~110,000₽ ▪️Путь (проживание и аренд

Парень так сильно устал от блокировок VPN-сервисов, что снял квартиру в Калининграде, поставил туда Старлинк и сделал защищённый канал связи к себе домой.

Теперь подробнее:

▪️Хабаровчанин полгода назад столкнулся очередной раз с отвалившимся ВПНом и понял, что дальше так продолжаться не может.

▪️Бедолага изучил всё о Старлинк и выяснил, что если купить оборудование за границей и оплатить тариф для континента, то можно пользоваться интернетом по РФ, но с риском отключения.

▪️Надёжнее всего поставить поставить Старлинк на границе со страной, где он официально работает. Например, Калининградская область.

▪️Парень съездил туда, снял жильё и купил всё необходимое. А чтобы владельцы хаты ничего не заподозрили, то поставил камеры и сделал имитацию присутствия. Время от времени там включается свет через умный дом.

▪️Как итог: чел настроил туннель до своего настоящего дома и получил инет в 70-100 Мбит/с

Сколько. Это. Стоит?

▪️Starlink (комплект + активация): ~110,000₽

▪️Путь (проживание и аренда машины): ~200,000₽

▪️Оборудование (камеры и прочее): ~60,000₽

▪️В месяц с учётом аренды квартиры, коммуналки, оплатой тарифа и остальным выходит около 42 000 рублей. Каналом пользуются 10 человек, поэтому по карману это так сильно не бьёт.

Не показывайте это РКН )))

⚠️ Важно: В РФ использование средств обхода блокировок для доступа к ресурсам, запрещённым на территории страны, может повлечь административную ответственность по ст. 19.1, 19.2 КоАП РФ. Данная история представлена исключительно в ознакомительных и аналитических целях.

#Старлинк #Калининград #Геоблокировки #ЦифроваяГеография #ИнтернетБезГраниц #ТехноКреатив #СпутниковыйИнтернет #ЦифроваяТрансформация #Хабаровск #ИнженерноеРешение