Добавить в корзинуПозвонить
Найти в Дзене
Ольга Грязнова

15. Определение коэффициента сезонности

ФармОбозрение, 2008 год, Статья 15 Среди большого разнообразия наименований товаров, реализуемых в аптеках, встречаются такие, которые обладают выраженными сезонными колебаниями продаж. Например, востребованность противопростудных препаратов возрастает в осенне-зимне-весенний период, в то время как средства для загара в основном продаются летом. Учет сезонного фактора необходим для грамотного формирования ассортимента товаров и точного прогнозирования продаж. Для некоторых видов товаров сезонные пики известны и могут быть легко учтены, но для других колебания могут оказаться не столь значительными и очевидными. Как определить этот фактор? Вопрос выявления сезонных колебаний спроса весьма актуален, если в аптеке (сети аптек, дистрибьюторской компании) решили осваивать инструменты прогнозирования спроса. Даже если сезонную составляющую можно определить опытным путем (есть она или нет), то определять коэффициент сезонности при автоматизации технологии прогнозирования спроса все равно потр

ФармОбозрение, 2008 год, Статья 15

Среди большого разнообразия наименований товаров, реализуемых в аптеках, встречаются такие, которые обладают выраженными сезонными колебаниями продаж. Например, востребованность противопростудных препаратов возрастает в осенне-зимне-весенний период, в то время как средства для загара в основном продаются летом. Учет сезонного фактора необходим для грамотного формирования ассортимента товаров и точного прогнозирования продаж. Для некоторых видов товаров сезонные пики известны и могут быть легко учтены, но для других колебания могут оказаться не столь значительными и очевидными. Как определить этот фактор?

Вопрос выявления сезонных колебаний спроса весьма актуален, если в аптеке (сети аптек, дистрибьюторской компании) решили осваивать инструменты прогнозирования спроса. Даже если сезонную составляющую можно определить опытным путем (есть она или нет), то определять коэффициент сезонности при автоматизации технологии прогнозирования спроса все равно потребуется. Точнее сказать его статистическую величину.

Кроме довольно простых подходов к определению коэффициента сезонности, существует такая банальная вещь, как погода. Ведь кроме общей сезонности существенное влияние на спрос будут оказывать не типичные погодные условия.

Было холодно и дождливо летом, спрос на противопростудные препараты увеличился. Хотя по статистической обычной логике данного увеличения не ожидалось. Но предусмотреть стихийное изменение погоды в прогнозной системе, значит сделать технологию прогнозирования потребности дороже и программно «тяжелее».

Учитывая короткие сроки поставки и высокую скорость реакции сотрудников аптеки, отвечающих за поддержание запаса в аптеке (или в сети), на изменение погодных условий, а также учитывая требования рынка к точности прогноза, чаще всего оказывается, что можно обойтись достаточно простыми алгоритмами в прогнозировании потребности. Их мы и рассмотрим.

В общем виде сезонную составляющую можно представить как повторяющиеся всплески и спады продаж (Рисунок 1).

При этом есть какое-то стабильное среднее поведение товара. Данное поведение может показывать суммарный рост или спад спроса на продукт в длительной перспективе. Или поведение спроса может не меняться в той же длительной перспективе. Это общее поведение спроса (объема продаж) можно назвать тенденцией, которая соответствует месту продукта в его жизненном цикле. В свою очередь, под жизненном циклом понимают срок присутствия товара в ассортименте.

Рисунок 1 – графическое отражение сезонности.

В математической модели выявления коэффициента сезонности задача заключается в том, чтобы выловить повторяемость всплесков и спадов в равные промежутки времени. То есть, какой поправочный коэффициент добавить в январе на конкретный продукт, повышающий или понижающий.

Для определения коэффициента сезонности необходимо собрать данные о продукте за три года. Точнее сказать, не о продукте, а о группе продуктов. Например, средства для загара. Можно выявлять сезонность для конкретного продукта с конкретной степенью защиты от ультрафиолета и конкретным объемом упаковки.

Но так как продуктов заменителей в данной группе товаров, как правило, много, стоит выявлять коэффициент сезонности для группы товаров. Только, необходимо определится, какие товары будут относиться к данной группе взаимозаменяемых товаров. Чем тщательней будет проведен анализ взаимозаменяемости, тем точнее можно определить коэффициент сезонности.

Например, будут ли взаимозаменяемы средства для загара с уровнем защиты SPF 30 и SPF 15. Или средства для загара одной степени защиты, но разной ценовой категории. Или разной емкости тары. Это процесс называется агрегирование прогноза, то есть выход на более высокий уровень анализа движения продукта.

Кроме этого, из данных о расходе исследуемых продуктов, необходимо исключить такие расходы, как: списание по различным причинам, перемещения, комплектация наборов, разукомплектация наборов, и т. д. При этом возвраты от клиентов должны отражаться в расходе, но со знаком “-“. Если эту специфику движения товаров не предусмотреть, то не будет возможности увидеть чистые продажи, то есть спрос.

Если товар является дефицитным, то есть необходимость сначала выявить дефицит. Как это можно сделать? Выявить количество дней присутствия товара на складе. Рассчитать средний спрос исходя из дней присутствия товара на складе. И считать, что если товар отсутствовал, то спрос в эти дни равнялся среднему значению по спросу соседних периодов.

И еще один момент. Ранее уже упоминалось, что для выявления коэффициента сезонности, данные о продажах необходимы за три года. Период времени – три года является самым адекватным, как показывает практика. Поясним, почему.

Если для анализа взять два года, то данные могут иметь случайный характер. Если же взять большее количество периодов, то повторяемость в повышении и падении спроса за конкретные периоды времени носит стабильную основу, то есть результат будет формировать исходя из длительной истории продаж, но не всегда адекватной для настоящего. Так как увеличение количества лет в исследовании позволяет вмешаться в расчет устаревшим данным, которые в настоящий момент уже не актуальны. Поэтому три года – это оптимальное количество периодов для выявления сезонных колебаний.

Еще остается два вопроса:

  1. как же выявить коэффициент сезонности? Методик много. Простых и достаточно точных – две. Их мы рассмотрим в следующей статье.
  2. как часто оценивать (пересчитывать) коэффициент сезонности? Один раз в год. Чаще не стоит. Реже тоже. По той же причине – устаревание данных.

Итак, технологии определения коэффициента сезонности:

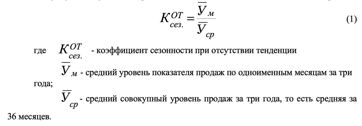
  1. В случае, если у товара нет тенденции к росту и спаду.
  2. Если в поведении товара есть тенденция к росту или спаду.

Рассмотрим обе модели.

  1. В случае, если товар в аптеке ведет себя стабильно, нет явных скачков продаж (или провалов продаж), в таком случае можно применять технологию самую простую и доступную.
-2

Последовательность расчетов представлена в таблице 1.

Таблица 1 – Определение индекса сезонности

-3

Применять данную технологию можно лишь в случае, когда нет тенденции в связи с тем, что средние значения являются стабильными и значимыми. Их можно сравнивать. Если тенденция в поведении товара присутствует, то средние значения по объему продаж сопоставлять между собой нельзя. В таком случае, применяем вторую технологию.

2. Если в поведении товара есть тенденция к росту или спаду.

В данном случае сначала необходимо исключить тенденцию, и только после этого находим коэффициент сезонности. Тенденцию можно исключить путем сглаживания (выравнивание) временного ряда.

Выравнивание временного ряда происходит нахождением скользящей средней за 3 периода (формула 2):

-4

После этого нам остается найти средние значения по этим коэффициентам. Имея в наличии коэффициенты, например за март в 2005 году, 2006 и 2007 годах, мы находим среднее значение между этими коэффициентами.

Коэффициент сезонности (формула 4)

-5

Технология определения коэффициента сезонности представлена в таблице 2. А на рисунке 1 представлены данные о тенденции поведения продукта и сглаженные данные по спросу методом скользящей средней. На рисунке можно увидеть, что технология скользящего среднего делает поведение продукта более стабильным, то есть сглаживает данные.

Таблица 2 – определение коэффициента сезонности при наличии тенденции

-6

Рисунок 1 – Объем продаж продукта из таблицы 2 за три года

-7

Далее, в соответствии с технологиями прогнозирования, при построении плана продаж на месяц вперед, необходимо среднее значение по спросу умножить на коэффициент сезонности. Где то он будет повышающий, где то понижающий.