Добавить в корзинуПозвонить
Найти в Дзене
IC

Protis Electronic Limited : XHT51200 ,оконечный стабилизатор напряжения памяти

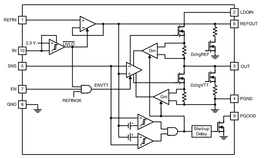
Краткое описание XHT51200 - это терминальный стабилизатор двойной скорости передачи данных (DDR) с током наполнения 3A и током растяжения, предназначенный для систем с ограниченным пространством с низким входным напряжением, низкой стоимостью и низким уровнем шума. XHT51200 обеспечивает двухстороннюю электрическую способность 3A для заливки / вытягивания, поддерживая быстрый переходный отклик при минимальной пропускной способности 20μF. Также предоставляется открытый PG - сигнал для мониторинга выходного стабилизатора напряжения и EN - сигнал для разрядки VTT для DDR - приложений во время S3 (зависания до RAM). Для обеспечения надежной работы чипа встроены функции защиты от перегрева и ограничения тока. Форма упаковки: пластмассовый DFN10 Класс качества: GJB7400 N1 Oсобенность Можно заливать / тянуть двусторонний ток, максимальный ток 3А Встроенный мягкий запуск, низкое давление и тепловая защита Интегрированная мощность MOSFET Дистанционное зондирование на выходе Отключение источник

Краткое описание

XHT51200 - это терминальный стабилизатор двойной скорости передачи данных (DDR) с током наполнения 3A и током растяжения, предназначенный для систем с ограниченным пространством с низким входным напряжением, низкой стоимостью и низким уровнем шума.

XHT51200 обеспечивает двухстороннюю электрическую способность 3A для заливки / вытягивания, поддерживая быстрый переходный отклик при минимальной пропускной способности 20μF. Также предоставляется открытый PG - сигнал для мониторинга выходного стабилизатора напряжения и EN - сигнал для разрядки VTT для DDR - приложений во время S3 (зависания до RAM). Для обеспечения надежной работы чипа встроены функции защиты от перегрева и ограничения тока.

Форма упаковки: пластмассовый DFN10

Класс качества: GJB7400 N1

Oсобенность

Можно заливать / тянуть двусторонний ток, максимальный ток 3А

Встроенный мягкий запуск, низкое давление и тепловая защита

Интегрированная мощность MOSFET

Дистанционное зондирование на выходе

Отключение источника питания для инструкций по регулированию VTT

Рекомендуемые условия труда

Входное напряжение VIN: 2.5V - 3.5V

Входное напряжение (VLDOIN, VSNS): 3.5V

Сигнальное напряжение (VEN, VPG): 3.5V

Выходное напряжение (VOUT): 3.5V

Базовое напряжение (VREFOUT, VREFIN): 1.8V

Температура рабочей среды (TA): - 55°C - 125°C

Статья основана на модели data sheet на официальном сайте Protis Electronic Limited

Для получения дополнительной информации посетите официальный сайт Protis Electronic Limited : https://ru.protis-ic.com/

Купите прямо сейчас, пожалуйста, отправьте сообщение asst@protis-ic.com