Добавить в корзинуПозвонить
Найти в Дзене
Mitya

Карта небесных империй. Две великие традиции астрологии.

Аль-Бируни составил первый в мире сравнительный учебник по астрологическим цивилизациям, показав, как одна и та же цель — понять небо — может приводить к разным грандиозным интеллектуальным системам. Полный оборот земной оси, известный как прецессия, занимает приблизительно 25 765–26 000 лет. Это медленное движение, часто называемое «платоническим годом», заставляет земную ось описывать конус, из-за чего положение небесных полюсов и равноденствий меняется, а северный полюс указывает на разные звёзды. Звезды над нами находятся в циклическом движении. Прецессия — один из циклов Миланковича, влияющих на долгопериодические изменения климата на Земле. А климат с греческого уклон. Этот уклон и определеяет глобальные изменения. Это значит, что точка весеннего равноденствия как день наблюдения за звездным небом (условный «0° Овна» — момент, когда день равен ночи), проявляет медленно движение звёздного фонуа. 2000 лет назад эта точка находилась в созвездии Овна. Сейчас она сместилась и находит

Аль-Бируни составил первый в мире сравнительный учебник по астрологическим цивилизациям, показав, как одна и та же цель — понять небо — может приводить к разным грандиозным интеллектуальным системам.

Полный оборот земной оси, известный как прецессия, занимает приблизительно 25 765–26 000 лет. Это медленное движение, часто называемое «платоническим годом», заставляет земную ось описывать конус, из-за чего положение небесных полюсов и равноденствий меняется, а северный полюс указывает на разные звёзды. Звезды над нами находятся в циклическом движении. Прецессия — один из циклов Миланковича, влияющих на долгопериодические изменения климата на Земле. А климат с греческого уклон. Этот уклон и определеяет глобальные изменения.

Это значит, что точка весеннего равноденствия как день наблюдения за звездным небом (условный «0° Овна» — момент, когда день равен ночи), проявляет медленно движение звёздного фонуа. 2000 лет назад эта точка находилась в созвездии Овна. Сейчас она сместилась и находится в созвездии Рыб. Через 600 лет войдет в созвездие Водолея (отсюда разговоры про «Эру Водолея»).

И из за разной трактовки учета изменений планетарных положений относительно звезд, где и планеты цеклично движутся, и сами звезды тоже не остаются неподвижными, произошел глобальный раскол на тропическую и сидерическую системы науки о звёздах со своими независимыми истоками учитвающими по разному прецессию равноденствий.

Парадокс — одна наука о звёздах, но разные ответы. Почему «западный» гороскоп не совпадает с «восточным»?

Тропический зодиак (греко-вавилонская -> западная школа): говорит: «Нас не интересуют звёзды. 0° Овна — это ВСЕГДА точка весеннего равноденствия, где бы она на фоне звёзд ни была». Его знаки привязаны к циклам Солнца относительно Земли (сезоны). Он подвижен относительно звёзд.

Сидерический зодиак (индийская, персидская школы): говорит: «Нас интересуют реальные созвездия. 0° Овна — это фиксированная точка на фоне звёзд (например, конкретная звезда или граница созвездий)».

«Казалось бы, выбор сидерического зодиака — это выбор в пользу чего-то постоянного и незыблемого: звёздной карты, застывшей в вечности. Однако уже древние астрономы столкнулись с тревожным открытием: «неподвижные» звёзды вовсе не неподвижны вся карта созвездий медленно плыла относительно точки весеннего равноденствия. Это означало катастрофу для чисто сидерической системы: если зафиксировать зодиак на звёздах, то через несколько столетий календарные сезоны полностью «разъедутся» с астрологическими знаками. Весеннее равноденствие могло оказаться уже не в Овне, а в Рыбах.

И здесь гений древних астрологов-сидериков проявился в создании компромисса — концепции Аянамши (санскр. ayanāṃśa, «компонент смещения»). Аянамша — это не признание ошибки, а математический инструмент учёта реальности. Это поправочный коэффициент, численно выражающий, на сколько градусов тропическая точка отсчёта (равноденствие) убежала вперёд от изначально выбранной сидерической точки (например, конкретной звезды).

Таким образом, сидерические школы не игнорировали прецессию. Они её зафиксировавали в моменте, когда звёздная и сезонная карты считались идеально совпавшими (эпоха Йездигерда для персов, эпоха Сурья-сиддханты для индийцев), и затем стали отсчитывать расхождение от этой точки.

Это привело к величайшему методологическому разветвлению:

Тропическая школа (Птолемей → Запад) сказала: «Сбросим звёздную карту как эталон. Нашим нулём будет вечно обновляемая точка равноденствия». Но в этом случае при смещении нужно было менять алгоритмы расчета.

Сидерическая школа (Персия, Индия) сказала: «Сохраним звёздную карту как сакральный эталон, сохраняя математические алгоритмы расчета прошлого, основанные на наблюдениях эталонного времени. Но введём движущуюся поправку (аянамшу) для её согласования с реальными сезонами».

Но если, например, экзальтация Марса была привязана к созвездию Овна в античности, когда точка равноденствия находилась в нём, то теперь, когда точка ушла в Рыбы, математическая логика должна измениться.
Где теперь экзальтация Марса? В уплывшем Овне? Или её надо «привязать» к новой точке равноденствия? Но тогда это будет уже не сидерический, а тропический принцип!

Большинство западных сидерических школ попадали в логическую ловушку. Они брали античные тропические интерпретации (экзальтации, управители), но механически накладывали их на смещённые созвездия, видимые с Земли как в древние времена, что с точки зрения исторической методологии является эклектикой. Их алгоритмы вычислений (положение планет) — сидерические, а интерпретационный аппарат — тропический, перенесённый без адаптации.

Сидерики фиксировали не абсолютное положение в галактике, а конкретную конфигурацию видимой с Земли картины в определённый исторический момент, который объявлялся эталонным, сакральным или особенно точным.

В сидерической системе знак — это не созвездие видимое на небе в текущий момент. Это абстрактный 30-градусный сектор эклиптики, жёстко закреплённый относительно фиксированной сидерической точки отсчёта (0° Овна). Что такое «Овен» для сидерика? Это не группа звёзд, образующих барана, который сейчас налюдает человек на звездном небу. Это первый 30-градусный сектор от точки отсчёта, которую определили мудрецы в сакральную эпоху. Его свойства (мужской, огненный, короткий восход) и статусы планет (экзальтация Марса в 28° этого сектора) привязаны к номеру сектора, а не к звёздной картине с Земли. Но в то время старт событий легко проявлял эту концепцию. А потом небо стало съезжать и видимые наблюдения с Земли планет относительно звезд и не давали точной картины правильных секторов.

Следовательно по мнени сидериков звёзды могут «уплывать» сколько угодно, но сектор №1 (Овен) всегда будет начинаться там, где ему положено по выбранной системе вычета особенностей прецессии земли - движущегося значения расхождения в градусах. Алгоритмы не меняются. Экзальтация Марса всегда в 28° сидерического Овна.

Именно поэтому не существует одной-единственной сидерической астрологии. Существуют разные системы аянамши — каждая соответствует своему историческому и культурному решению о том, в какой момент звёздный и сезонный зодиаки были в совершенном согласии. Персидская (сасанидская) аянамша и индийские аянамши (Лахири, Кришнамурти) — это разные ответы на один и тот же вечный вопрос: когда начиналось Идеальное Время?»

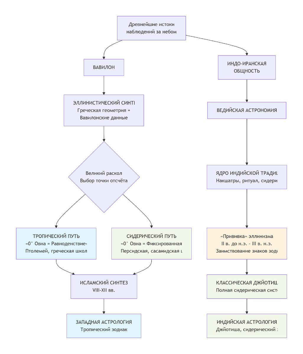
«Западный и индийский гороскопы расходятся не из-за ошибки в расчётах. Они основаны на двух разных, несовместимых ответах на один вопрос: что важнее — весеннее равноденствие или неподвижные звёзды? Однажды, 2000 лет назад, астрологии пришлось выбирать. И этот выбор определил всё. Схема выше показывает, как разошлись пути.
«Западный и индийский гороскопы расходятся не из-за ошибки в расчётах. Они основаны на двух разных, несовместимых ответах на один вопрос: что важнее — весеннее равноденствие или неподвижные звёзды? Однажды, 2000 лет назад, астрологии пришлось выбирать. И этот выбор определил всё. Схема выше показывает, как разошлись пути.

Зная аянамшу (вычет в градусах) на любую дату, можно пересчитать любую планетную долготу из одной системы в другую:

Сидерическая долгота = Тропическая долгота − Аянамша

И тут начинается главная сложность, о которой писали Кеннеди и Пингри. Единого мнения о том, где именно находится этот "звёздный 0° Овна", никогда не было.

Разные школы и астрономы в разное время фиксировали эту точку по-разному, создавая разные системы аянамши. Именно здесь и лежит разница между персидской и индийской традициями:

Сасанидская / Персидская аянамша (о которой писал Аль-Бируни) часто связана с эпохой царя Йездигерда III (632 г. н.э.) — начало календаря. Или с другими персидскими реалиями.

Вавилон (наблюдения, зодиак)

Эллинистический мир (синтез с греческой геометрией)
├──────────────────────┐
↓ ↓
Греция (Птолемей) Сасанидская Персия (сидерический синтез)

ИСЛАМСКИЙ МИР (АРАБОЯЗЫЧНАЯ НАУКА)
↓ (Переводы и критика, выбор лучшего)
ЗАПАДНАЯ СРЕДНЕВЕКОВАЯ АСТРОЛОГИЯ
↓ (Ренессанс, модернизация)
СОВРЕМЕННАЯ ЗАПАДНАЯ АСТРОЛОГИЯ

Современные индийские системы (напр., Лахири/Читрапакша) Часто фиксируется на эпоху 285 г. н.э. (связано с традиционным трактатом «Сурья-сиддханта») или определяется современными расчётами.

ДРЕВНЕЙШИЕ ИСТОКИ
(Наблюдения, мифология)
/ \
/ \
/ \
/ \
/ \
/ \
ИНДО-ИРАНСКАЯ ОБЩНОСТЬ ВАВИЛОН
(II тыс. до н.э.) /
↓ /
ВЕДИЙСКАЯ АСТРОНОМИЯ
(Яджурведа, VI-V вв. до н.э.)
↓ /
ДЖЙОТИША (Ранние Сиддханты)
↓ /
├─────────────────────┘ (Эллинистическое влияние, II в. до н.э. - III в. н.э.)
│ «Йавана-джатака» – греческие концепции
│ вливаются в индийскую структуру.

КЛАССИЧЕСКАЯ ИНДИЙСКАЯ АСТРОЛОГИЯ
(V-XII вв., Варахамихира, Бхаттотпала, Бхаскара II)


├───────────────────────────┐
↓ ↓
СОВРЕМЕННАЯ ИНДИЙСКАЯ ИСЛАМСКИЙ МИР
ТРАДИЦИЯ (с разными (через Аль-Бируни
школами аянамши) и др.) УЗНАЁТ ОБ
ИНДИЙСКОЙ СИСТЕМЕ,
НО НЕ ПРИНИМАЕТ ЕЁ.
│ ↓
│ ЗАПАДНАЯ АСТРОЛОГИЯ
│ (остаётся тропической,
│ индийская система
│ известна как экзотика)

СОВРЕМЕННОЕ СОСТОЯНИЕ

Восточная астрология сделала этот выбор центральным, сказав: "Наш ноль — это звёздная карта, но чтобы её читать, мы должны договориться, где на ней начало". Отсюда и множество систем. Отличие персидской (особенно доисламской сасанидской и ранней исламской «персидской школы») и индийской астрологии — это отличие двух цельных, независимо развивавшихся философско-вычислительных систем. Аль-Бируни, написавший отдельную книгу об Индии, прекрасно это осознавал.

Индия развивалась автономно до эллинистического влияния. У неё были собственные, ведийские системы измерения времени по накшатрам (лунным стоянкам), ритуалам, сложная календарная астрономия. Её математика (тригонометрия синуса, понятие ноля) и космология (циклы юг) были уникальны. Текст «Йавана-джатака» (II-III вв. н.э.) — это перевод греческой астрологии на санскрит, но адаптированный под индийскую картину мира. Индийцы взяли у греков: Знаки зодиака (раши) как 30-градусные сектора (у них были накшатры, но не было таких знаков). Концепцию солнечного гороскопа на момент рождения. Некоторые элементы интерпретации. НО: Они не взяли греческую геоцентрическую модель с эпициклами. Они наложили греческие знаки на свою сидерическую систему и встроили их в свою уникальную структуру: дома (бхавы) стали рассчитываться от Луны и Лагны, появилась система даш и дришти. 3. После этого Индия снова пошла своим путём. К V-VI векам, во времена Варахамихиры, система была уже полностью индийской, с греческими элементами, переваренными и подчинёнными местной логике. Индия не участвовала в исламском синтезе как источник знаний для него (в отличие от Персии и Греции).

После завоеваний Александра Македонского (IV в. до н.э.) на территории Персии возникли эллинистические государства (Селевкиды). Это был период прямого слияния греческой науки с месопотамскими (вавилонскими) архивами данных. Сасанидская империя (III-VII вв. н.э.), возрождая иранскую государственность, сознательно адаптировала этот готовый эллинистический научный комплекс. Авестийская (зороастрийская) космология и мифология была надстроена над греко-вавилонским математическим аппаратом. До и сразу после исламского завоевания в астрологии доминировала сидерическая система, унаследованная от Сасанидов, с фиксированной аянамшой (часто связанной с эрой Йездигерда 632 г. или другими реперными точками). Аль-Бируни был свидетелем этого перелома: Он жил в период, когда эта традиция под натиском наблюдений и авторитета Птолемея сдавала позиции тропической системе. Бируни лично участвовал в этом переходе как ученый. Но в то времся расхождение между сидерическим и тропическим зодиаком ещё было не таким весомым.

Персидская астрология — наследник первой волны греко-вавилонского синтеза, сохранивший сидерическую привязку. Западная астрология — наследник второй волны того же синтеза, но пропущенного через фильтр исламской науки, которая вернулась к тропическому Птолемею, обогатив его персидскими предсказательными техниками. Роль Аль-Бируни в этой схеме уникальна: он, будучи частью исламской науки, лично задокументировал и персидскую (сидерическую) ветвь синтеза, и индийскую, показав, что исламская традиция, ставшая основой для Запада, сделала осознанный выбор в пользу тропического подхода из соображений астрономической точности и философской последовательности.