Найти в Дзене
Сделай сам - своими руками

Высоковольтный DC-DC преобразователь

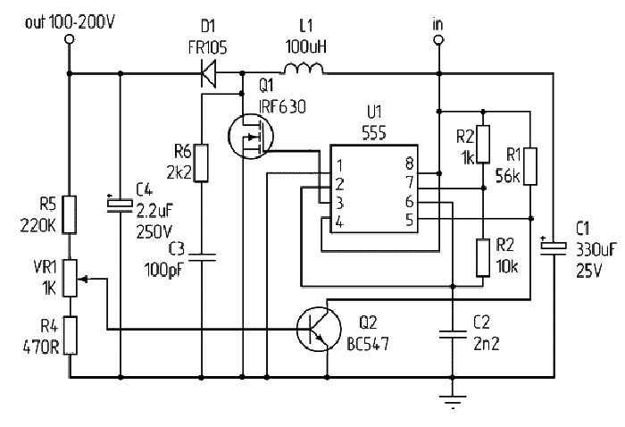
Импульсные DC-DC преобразователи служат для повышения или понижения напряжения с минимальными потерями. Они могут преобразовать, к примеру, 5 вольт в 12 или 24 и наоборот. Существуют также высоковольтные DC-DC преобразователи, способные создавать значительную разность потенциалов в сотни вольт из относительно низкого напряжения (5-12 вольт). В этой статье мы рассмотрим сборку такого преобразователя, который позволяет регулировать выходное напряжение в диапазоне от 60 до 250 вольт. В основе схемы лежит интегральный таймер NE555. Q1 — это полевой транзистор, который можно заменить на IRF630, IRF730 или IRF740, либо на любой другой, рассчитанный на напряжение свыше 300 вольт. Q2 — маломощный биполярный транзистор, например, BC547, BC337, КТ315 или 2SC828. Дроссель L1 должен иметь индуктивность 100 мкГн. Если у вас нет такого дросселя, можно использовать дроссели с индуктивностью от 50 до 150 мкГн — это не повлияет на работу схемы. Дроссель можно легко изготовить самостоятельно, намотав 50
Оглавление

Импульсные DC-DC преобразователи служат для повышения или понижения напряжения с минимальными потерями. Они могут преобразовать, к примеру, 5 вольт в 12 или 24 и наоборот. Существуют также высоковольтные DC-DC преобразователи, способные создавать значительную разность потенциалов в сотни вольт из относительно низкого напряжения (5-12 вольт). В этой статье мы рассмотрим сборку такого преобразователя, который позволяет регулировать выходное напряжение в диапазоне от 60 до 250 вольт.

Схема преобразователя

-2

В основе схемы лежит интегральный таймер NE555. Q1 — это полевой транзистор, который можно заменить на IRF630, IRF730 или IRF740, либо на любой другой, рассчитанный на напряжение свыше 300 вольт. Q2 — маломощный биполярный транзистор, например, BC547, BC337, КТ315 или 2SC828.

Дроссель L1 должен иметь индуктивность 100 мкГн. Если у вас нет такого дросселя, можно использовать дроссели с индуктивностью от 50 до 150 мкГн — это не повлияет на работу схемы. Дроссель можно легко изготовить самостоятельно, намотав 50-100 витков медного провода на ферритовое кольцо.

Диод D1 в схеме — FR105. Вместо него можно использовать UF4007 или любой другой быстродействующий диод, рассчитанный на напряжение не менее 300 вольт. Конденсатор C4 должен быть высоковольтным, с минимальным напряжением 250 вольт. Чем больше его ёмкость, тем лучше. Рекомендуется параллельно ему установить плёночный конденсатор небольшой ёмкости для фильтрации высокочастотных помех на выходе преобразователя.

VR1 — это подстроечный резистор, который регулирует выходное напряжение. Минимальное напряжение питания схемы составляет 5 вольт, а оптимальное — 9-12 вольт.

-3

Изготовление преобразователя

Печатная плата для схемы имеет габариты 65х25 мм, и файл с её рисунком прилагается к статье. Рекомендуется использовать текстолит большего размера, чем требуется для рисунка, чтобы оставить края для фиксации платы в корпусе. Также представлены несколько фотографий, иллюстрирующих процесс создания платы.

-4
-5
-6

После травления платы необходимо её залудить и проверить на короткое замыкание дорожек. Поскольку на плате присутствует высокое напряжение, между дорожками не должно быть металлических заусенцев, чтобы избежать пробоя. В первую очередь на плату следует установить мелкие компоненты, такие как резисторы, диоды и конденсаторы. Затем нужно установить микросхему (желательно в панельку), транзисторы, подстроечный резистор и дроссель. Для удобства подключения проводов к плате рекомендуется использовать винтовые клеммники; на плате предусмотрены специальные места для их установки.

-7
-8

Скачать плату:

https://sdelaysam-svoimirukami.ru/4395-vysokovoltnyy-dc-dc-preobrazovatel.html

Первый запуск и настройка

Перед началом работы необходимо тщательно проверить правильность монтажа и прозвонить все дорожки. Подстроечный резистор следует установить в крайнее левое положение (движок должен находиться рядом с резистором R4). После этого подать на плату напряжение, предварительно включив амперметр последовательно с ней. В режиме холостого хода ток потребления схемы не должен превышать 50 мА. Если это условие выполняется, можно аккуратно вращать подстроечный резистор, отслеживая выходное напряжение. При успешной проверке подключить к высоковольтному выходу нагрузку, например, резистор сопротивлением 10-20 кОм, и повторно протестировать схему под нагрузкой.

Максимальный ток, который способен выдавать такой преобразователь, составляет примерно 10-15 мА. Он может использоваться в ламповой технике для питания анодов ламп, а также для зажигания газоразрядных или люминесцентных индикаторов. Наиболее распространённое применение – миниатюрные электрошокеры, так как выходное напряжение 250 вольт ощутимо для человека. Желаю успешной сборки!

-9

Интересное:

Простой электронный таймер
Ключ на полевом транзисторе
Мощный линейный стабилизатор напряжения
Простая мигалка на одном транзисторе
Как из хлама сделать простой повышающий преобразователь для различных нужд
Как сделать недорогую, но очень мощную светодиодную лампу
Как изменить выходное напряжение импульсного источника питания