Найти в Дзене

Что скрывает ядро в микроконтроллере Optimal+ производства АО НТЦ «Модуль» ?

В предыдущей части мы познакомились с архитектурой и основными характеристиками микроконтроллера Optimal+ производства АО НТЦ «Модуль». Теперь разберём более подробно некоторые его основные элементы: ядро, подсистемы защит и систему питания. Ядро Cortex-M33 В основе микроконтроллера Optimal+ лежит ядро ARM Cortex-M33, причём не в минимальной, а в расширенной конфигурации. Это принципиальный момент: речь идёт не просто о 32-разрядном ядре нового поколения, а о полнофункциональной архитектуре, рассчитанной на сложные, нагруженные и потенциально критичные приложения. В сравнении с привычными Cortex-M0, M3 или даже M4 это ядро предоставляет разработчику значительно более высокий уровень производительности, гибкости и контроля над системой. Ключевые особенности ядра Одной из ключевых особенностей является наличие аппаратного FPU и DSP-расширений. Поддержка операций с плавающей точкой и SIMD-инструкций позволяет эффективно выполнять: Это особенно важно для промышленных контроллеров, приборов

В предыдущей части мы познакомились с архитектурой и основными характеристиками микроконтроллера Optimal+ производства АО НТЦ «Модуль». Теперь разберём более подробно некоторые его основные элементы: ядро, подсистемы защит и систему питания.

Ядро Cortex-M33

В основе микроконтроллера Optimal+ лежит ядро ARM Cortex-M33, причём не в минимальной, а в расширенной конфигурации. Это принципиальный момент: речь идёт не просто о 32-разрядном ядре нового поколения, а о полнофункциональной архитектуре, рассчитанной на сложные, нагруженные и потенциально критичные приложения. В сравнении с привычными Cortex-M0, M3 или даже M4 это ядро предоставляет разработчику значительно более высокий уровень производительности, гибкости и контроля над системой.

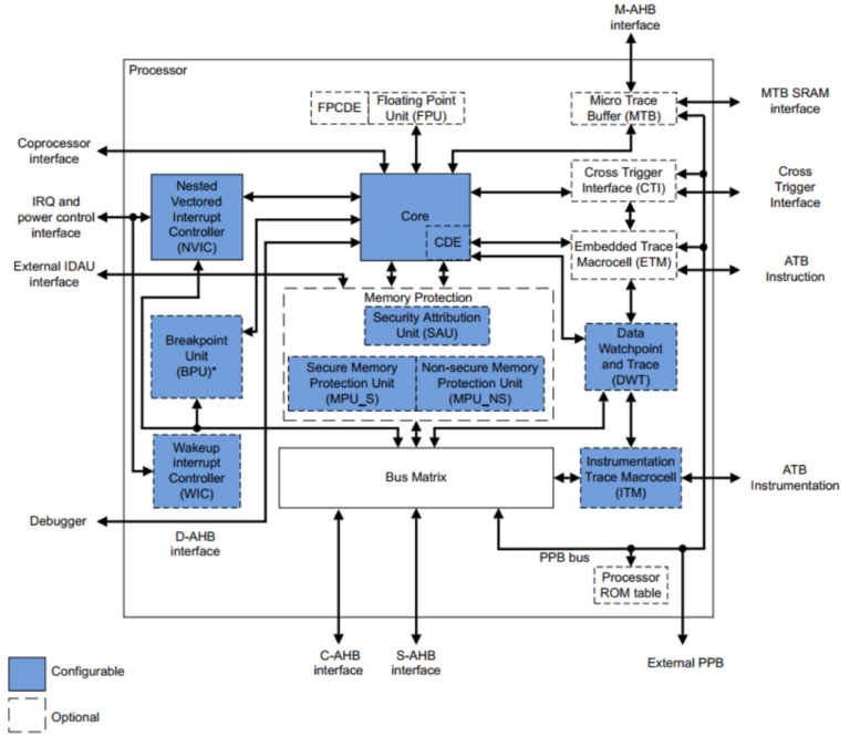
Структурная схема процессорного ядра Cortex-M33 в составе МК Optimal+
Структурная схема процессорного ядра Cortex-M33 в составе МК Optimal+

Ключевые особенности ядра

Одной из ключевых особенностей является наличие аппаратного FPU и DSP-расширений. Поддержка операций с плавающей точкой и SIMD-инструкций позволяет эффективно выполнять:

  • обработку сигналов;
  • цифровую фильтрацию;
  • расчёты в реальном времени;
  • обработку данных с датчиков и измерительных каналов без тяжёлой программной эмуляции.

Это особенно важно для промышленных контроллеров, приборов учёта, телеметрии и систем управления, где точность и скорость вычислений напрямую влияют на качество работы устройства.

Подсистема безопасности

Отдельного внимания заслуживает подсистема безопасности, реализованная в том числе на уровне самого ядра. Cortex-M33 в составе Optimal+ поддерживает расширение Security Extension с технологией Arm TrustZone, что позволяет аппаратно разделять систему на защищённую и незащищённую части. Память, периферия и критические участки кода могут быть изолированы друг от друга, а доступ к ним строго контролируется.

Для разработчиков это означает возможность создавать устройства, устойчивые к несанкционированному доступу, подмене прошивки и попыткам взлома. Такими устройствами могут быть:

  • интеллектуальные счётчики;
  • контроллеры доступа;
  • устройства промышленной автоматики;
  • IoT-устройства, работающие в открытых сетях.

Средства отладки и анализа

Для отладки и анализа работы приложений в Optimal+ предусмотрен расширенный набор средств трассировки, в том числе:

  • Embedded Trace Macrocell (ETM);
  • Instrumentation Macrocell (ITM);
  • Data Watchpoint and Trace (DWT);
  • аппаратные точки останова и наблюдения (breakpoint и watchpoint);
  • Micro Trace Buffer (MTB).

Это существенно упрощает разработку сложного ПО, позволяет анализировать поведение системы в реальном времени и быстрее находить трудноуловимые ошибки, что особенно ценно при работе с многозадачными или защищёнными приложениями.

Архитектурные итоги

В результате архитектура ядра Optimal+ формирует образ не упрощённого микроконтроллера для базовых задач, а полнофункциональной вычислительной платформы. По своим возможностям она приближается к современным промышленным микроконтроллерам и даже пограничным микропроцессорным решениям. Это делает Optimal+ особенно привлекательным для разработчиков, которым требуется сочетание высокой производительности, безопасности и долгосрочной надёжности без компромиссов, характерных для устаревших архитектур.

Защита памяти и криптография

В продолжение темы безопасности следует отметить аппаратную защиту встроенной флэш-памяти. В микроконтроллере реализован механизм разграничения прав на чтение, запись и стирание, включая режимы, в которых параметры защиты становятся необратимыми. Это означает, что после настройки микроконтроллер может быть надёжно защищён от извлечения прошивки, модификации кода или несанкционированного обновления даже при физическом доступе к устройству. Для производителей серийной электроники это критически важный фактор защиты интеллектуальной собственности.

Криптографические операции в Optimal+ также реализованы на аппаратном уровне. Контроллер оснащён криптографическим ускорителем, который позволяет эффективно выполнять алгоритмы шифрования и хеширования без нагрузки на основное ядро. В связке с ним работает аппаратный генератор истинно случайных чисел (RNG), необходимый для генерации ключей, токенов и других криптографически значимых данных. Такой набор делает возможной реализацию:

  • защищённой загрузки;
  • аутентификации устройств;
  • защищённых протоколов связи

и других современных механизмов информационной безопасности.

Защита от физического воздействия

Отдельно стоит отметить подсистему защиты от физического воздействия и несанкционированного вмешательства. В микроконтроллере предусмотрен модуль TAMP, связанный с резервным доменом питания. Он позволяет реагировать на попытки вскрытия, сброса питания или другие аномальные события, вплоть до автоматического стирания чувствительных данных из резервной памяти. Это особенно важно для устройств, работающих в неконтролируемой среде, таких как:

  • счётчики;
  • терминалы;
  • удалённые контроллеры;
  • IoT-оборудование.

Система питания и энергосбережения

Одной из наиболее впечатляющих особенностей микроконтроллера Optimal+ является глубоко проработанная система энергопитания и энергосбережения. В отличие от упрощённых решений, где режимы сна сводятся к нескольким «глобальным» состояниям, здесь используется многодоменная архитектура питания, позволяющая точно управлять тем, какие части кристалла активны в каждый момент времени. Такой подход характерен для сложных промышленных и телекоммуникационных систем и редко встречается в микроконтроллерах общего назначения.

Внутренняя структура питания разделена на несколько независимых доменов. Основной домен PD_MAIN включает вычислительное ядро, память и базовую периферию. В него также включено несколько субдоменов высокоскоростных интерфейсов:

  • PD_USB;
  • PD_ETH;
  • PD_EMMC0;
  • PD_EMMC1.

Каждый из этих субдоменов может включаться и отключаться независимо. Это позволяет не просто переводить весь микроконтроллер в спящий режим, а гибко подстраивать энергопотребление под текущую задачу, отключая именно те функциональные блоки, которые в данный момент не используются.

Схема питания МК Optimal+
Схема питания МК Optimal+

Структура доменов питания

Особую роль играет домен PD_AON (always-on), который остаётся активным практически во всех режимах работы при наличии внешнего питания VDD3. В нём размещены:

  • контроллер управления питанием (PMU);
  • сторожевой таймер;
  • логика пробуждения и другие критические элементы.

Благодаря этому микроконтроллер может находиться в глубоком сне, сохраняя при этом способность корректно реагировать на внешние события, таймеры или сигналы тревоги.

Дополняет эту схему резервный домен PD_VBAT, питающий:

  • часы реального времени (RTC);
  • модуль защиты от вмешательства;
  • резервную память.

Это особенно важно для автономных и защищённых устройств.

Также имеется домен PD_ANA, содержащий блоки аналоговой подсистемы. Он питается от отдельных портов питания и земли AVDD/AVSS.

Иерархия режимов энергопотребления

Поддерживаемые режимы энергопотребления образуют логичную иерархию – от полностью активного состояния до практически полного отключения.

В рабочих режимах микроконтроллер может использовать как линейный регулятор (HLDO), так и более эффективный импульсный DC/DC-преобразователь. Это позволяет выбирать оптимальный баланс между уровнем шума и энергопотреблением.

В режимах DEEPSLEEP0 и DEEPSLEEP1 тактирование ядра и отдельных доменов останавливается, а ненужные интерфейсы полностью обесточиваются. При этом:

  • в DEEPSLEEP0 сохраняется состояние всей памяти и регистров;
  • в DEEPSLEEP1 достигается ещё более глубокая экономия энергии за счёт отключения высокоскоростных подсистем, таких как USB, Ethernet и eMMC.

Режимы для максимальной автономности

Для задач, где важна максимальная автономность, предусмотрен режим SHUTDOWN. В нём весь основной функционал микроконтроллера полностью отключается, а активными остаются только:

  • домен PD_VBAT;
  • домен PD_AON, обеспечивающий работу независимого сторожевого таймера и логики пробуждения.

Ещё более радикальным является режим батарейного домена VBAT, при котором питание подаётся исключительно на резервную часть кристалла. В таком состоянии микроконтроллер фактически «спит», но сохраняет:

  • время;
  • ключевые данные в резервном ОЗУ BKPSRAM;
  • способность корректно восстановить работу после подачи основного питания.

Состояние каждого домена при различных режимах можно условно представить в таблице ниже.

-4

Примечания:

  • ON – питание и синхросигналы домена включены;
  • CLKOFF – питание домена включено, синхросигналы выключены;
  • OFF – питание домена выключено;
  • OPT – состояние домена определяется программными настройками PMU и RCU (блок управления сигналами сброса и синхросигналами).

Преимущества энергоэффективной архитектуры

Подобная архитектура даёт разработчикам редкую для микроконтроллеров свободу в проектировании энергоэффективных систем. Optimal+ одинаково хорошо подходит как для устройств с постоянным питанием, так и для автономных решений, например:

  • промышленных датчиков;
  • телеметрических модулей;
  • IoT-устройств;
  • приборов учёта, которые должны работать от батареи месяцами или даже годами.

В результате система энергопотребления Optimal+ выглядит не просто как набор режимов сна, а как продуманная архитектура, ориентированная на реальные сценарии эксплуатации. Это ещё один признак того, что микроконтроллер проектировался с прицелом на сложные, ответственные и долговременно работающие устройства, где энергоэффективность является ключевым параметром.

Где купить и получить поддержку по Optimal+?

В следующей части мы рассмотрим функциональный аналоговый макроблок микроконтроллера Optimal+. Более подробную информацию о нём можно получить в компании «Матрикс Электроника», являющейся партнёром АО НТЦ «Модуль».

Если вы рассматриваете Optimal+ для своего проекта и хотите обсудить специфику внедрения, сравнение с аналогами или особенности разработки — напишите нам info@gcmatrix.com

Перейти на сайт Матрикс Электроника