Найти в Дзене
Andrey774

Тон-компенсация громкости

Вспомнить всё, найди, не ленись, какой журнал, вспомнить детство, обсудить и т.п. канал для всех!
Человеческий слух устроен так, что при снижении громкости мы хуже воспринимаем низкие и высокие частоты, а наибольшую чувствительность сохраняем к средним частотам (около 3 кГц). Это подтверждается кривыми равной громкости (по Флетчеру-Менсону) - международным стандартом, отражающим усреднённую
Оглавление

Для диванных экспертов)))
Для диванных экспертов)))

Вспомнить всё, найди, не ленись, какой журнал, вспомнить детство, обсудить и т.п. канал для всех!

Человеческий слух устроен так, что при снижении громкости мы хуже воспринимаем низкие и высокие частоты, а наибольшую чувствительность сохраняем к средним частотам (около 3 кГц). Это подтверждается кривыми равной громкости (по Флетчеру-Менсону) - международным стандартом, отражающим усреднённую чувствительность уха к разным частотам.

  • низкие частоты ("басы") кажутся приглушёнными;
  • высокие частоты (детализация звука, "воздушность") теряются;
  • звук становится "плоским", неэмоциональным.

Тон-компенсация решает эту проблему, нелинейно регулируя громкость: при уменьшении общего уровня средние частоты "затихают" быстрее, чем низкие и высокие. В результате баланс звука сохраняется.

Механизм тон-компенсации основан на подъёме амплитудно-частотной характеристики на низких и высоких частотах при уменьшении громкости. Это достигается двумя способами:

  1. Пассивные схемы (на резисторах, конденсаторах, катушках индуктивности) - формируют частотные контуры, добавляющие НЧ и ВЧ при снижении сигнала.
  2. Активные схемы (на операционных усилителях, микросхемах) - позволяют более точно настраивать подъём НЧ/ВЧ, обеспечивают плавное изменение компенсации в зависимости от уровня громкости, статья и схема есть у меня на канале.

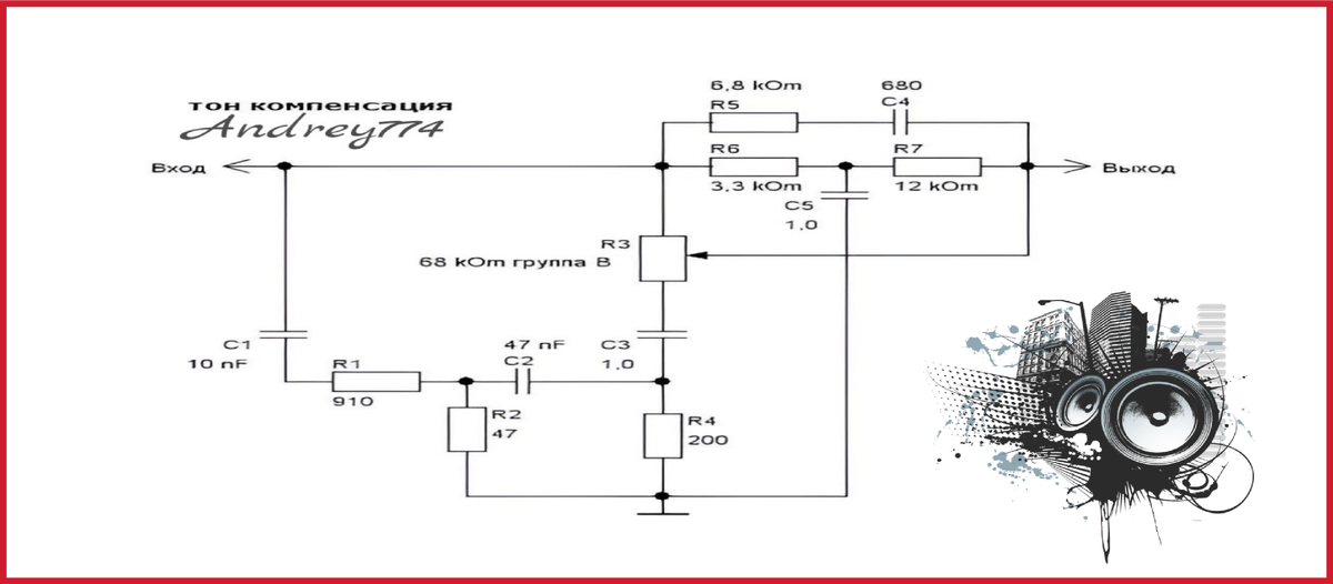
На изображении представлена схема тон-компенсированного регулятора громкости, пассивный.

  • Цепь коррекции НЧ/ВЧ (R1, R2, R4, C1, C2, C3) - формирует подъём низких и высоких частот при уменьшении громкости. Конденсаторы (C1 - 10 нФ, C2 - 47 нФ) и резисторы (R1 - 910 Ом, R2 - 47 Ом, R4 - 200 Ом) задают частотные характеристики коррекции.
  • Регулятор громкости (R3) - переменный резистор (68 кОм, группа B), управляющий уровнем сигнала и глубиной тон-компенсации. При повороте регулятора меняется соотношение между основным сигналом и коррекционными цепями.
  • Выходная цепь (R5-R7, C5) - обеспечивает согласование с последующим каскадом (усилителем, акустикой). Резисторы (R5 - 6,8 кОм, R6 - 3,3 кОм, R7 - 12 кОм) и конденсатор (C5 - 1,0 мкФ) формируют итоговую АЧХ.

Принцип работы схемы:

  1. При максимальной громкости сигнал проходит с минимальным подъёмом НЧ/ВЧ - тон-компенсация практически не работает.
  2. При снижении громкости (поворот регулятора R3) увеличивается доля коррекционных цепей - НЧ и ВЧ "поднимаются", компенсируя снижение чувствительности слуха.
  3. При минимальной громкости подъём НЧ/ВЧ максимален - звук остаётся сбалансированным даже на тихом уровне.

Тон-компенсация востребована в:

  • домашних аудиосистемах (усилители, ресиверы, музыкальные центры);
  • автомобильной аудиотехнике (головные устройства, усилители);
  • профессиональном звукооборудовании (студийные мониторы, микшерные пульты);
  • портативных устройствах (MP3-плееры, смартфоны, беспроводные колонки).

Плюсы:

сохранение баланса звука на низкой громкости;
улучшение детализации и «объёма» звучания;

Минусы:

нужен предварительный усилитель,
или увеличивать чувствительность усилителя, что приводит к повышению сигнал шум,
сигнал не убавляется до нуля.

Тон-компенсация - важная функция для любителей качественного звука. Она делает прослушивание музыки комфортным при любой громкости, компенсируя особенности человеческого слуха. Современные аудиоустройства предлагают разные варианты реализации этой функции - от простых кнопочных схем до сложных автоматических систем. Выбор зависит от предпочтений слушателя и условий использования аудиосистемы.