Найти в Дзене
Старый радио любитель

Наша малоизвестная сестричка SA612. Прбую в деле.

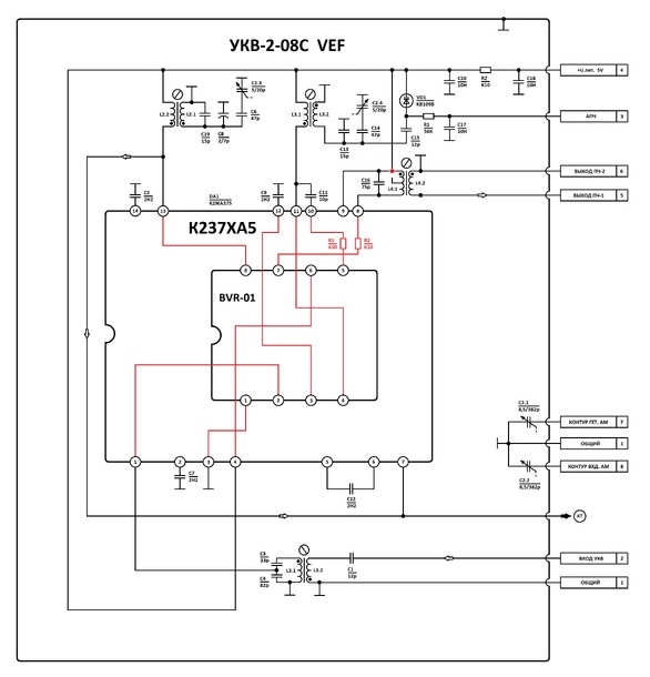
Я писал в статье о том, что получил из Дипа микросхемы КР1079УВ1, они же BVR-01. У меня именно BVR-1 и появились. По форм-фактору - точь в точь SA612, да и по функциям тоже. Применялась она в УКВ-блоках, в частности в разных VEF. Эта микросхема использовалась в разных версиях УКВ-2-08 и УКВ-2-10 (рис. 1), которые использовались в VEF 221, VEF 222 и в магнитоле VEF-Siringa RM-290s. Схема таких блоков тоже есть. Оказалось, что К237ХА5 практически соответствует BVR-01 с небольшими отступлениями. Схема включения понятна, но вот, что у нее внутри? Я набрел на интересный сайт "Прозекторская", на котором описывалось вскрытие микросхемы и анализ "потрошков" под микроскопом. В результате получилась вот такая архитектура. Внутри оказался УВЧ (оранжевый пунктир), система стабилизации режимов по постоянному току (фиолетовый пунктир), гетеродин (красный пунктир), связанным с двойным балансным смесителем (зеленый пунктир). Теперь возник вопрос, как использовать эту микросхему в КВ-радиоприемнике.

Я писал в статье о том, что получил из Дипа микросхемы КР1079УВ1, они же BVR-01. У меня именно BVR-1 и появились. По форм-фактору - точь в точь SA612, да и по функциям тоже. Применялась она в УКВ-блоках, в частности в разных VEF.

Рис. 1. С сайта https://radiopagajiba.lv/VEF/214_317/UIV2_10a.JPG
Рис. 1. С сайта https://radiopagajiba.lv/VEF/214_317/UIV2_10a.JPG

Эта микросхема использовалась в разных версиях УКВ-2-08 и УКВ-2-10 (рис. 1), которые использовались в VEF 221, VEF 222 и в магнитоле VEF-Siringa RM-290s.

Схема таких блоков тоже есть.

Рис. 2. С сайта https://forum.oldtriod.ru/topic/75-prozektorskaya/?page=5
Рис. 2. С сайта https://forum.oldtriod.ru/topic/75-prozektorskaya/?page=5

Оказалось, что К237ХА5 практически соответствует BVR-01 с небольшими отступлениями. Схема включения понятна, но вот, что у нее внутри? Я набрел на интересный сайт "Прозекторская", на котором описывалось вскрытие микросхемы и анализ "потрошков" под микроскопом.

Рис. 3. С сайта https://forum.oldtriod.ru/topic/75-prozektorskaya/?page=5
Рис. 3. С сайта https://forum.oldtriod.ru/topic/75-prozektorskaya/?page=5

В результате получилась вот такая архитектура.

Рис. 4.
Рис. 4.

Внутри оказался УВЧ (оранжевый пунктир), система стабилизации режимов по постоянному току (фиолетовый пунктир), гетеродин (красный пунктир), связанным с двойным балансным смесителем (зеленый пунктир).

Теперь возник вопрос, как использовать эту микросхему в КВ-радиоприемнике. Понятно, что резонансный УВЧ тут не подойдет, иначе нужно усложнять приемник дополнительной секцией КПЕ. Ведь в радиолюбительском КВ-приемнике УВЧ обычно работает во всей полосе частот (1,8-30 МГц). Но эта проблема решаема - достаточно заменить резонансный контур на резистор или дроссель. Контур, настроенный на частоту ПЧ можно оставить, а можно заменить на трансформатор ШПТЛ, который будет нагружен фильтром ПЧ.

Самый главный вопрос, который меня беспокоил, куда подавать сигнал от внешнего ГПД. Понятно, что контур гетеродина нужно чем-то заменить, но так. чтобы не изменить режим по постоянному току. Это может быть или дроссель или резистор 100-300 Ом. А вот сигнал внешнего генератора попробую подавать на вывод 5 микросхемы. В общем, получилась вот такая схема;

Рис. 5.
Рис. 5.

Трансформатор намотал на зеленом колечке скрученными проводниками 0,15 мм. Дроссели стандартные.

Рис. 6.
Рис. 6.

Питать схему решил от аккумулятора Li-ion аккумулятора. После подключения питания проверил режим по постоянному току. Подключил к выходу осциллограф - микросхема самовозбуждалась.

Рис. 7.
Рис. 7.

Зашунтировал оба дросселя резисторами по 100 Ом. Самовозбуждение исчезло.

Подал на вход гетеродина сигнал от цифрового генератора с частотой 9 МГц. На выходе сигнала не было.

Рис. 8.
Рис. 8.

Решил подать сигнал гетеродина не только на вывод 5, но и на вывод 4.

Рис. 9.
Рис. 9.

Ничего не изменилось, но, когда я отключил генератор, на входе ГПД обнаружились колебания с большой амплитудой и частотой около 2,5 МГц.

Рис. 10.
Рис. 10.

Убрал С5 и возбуждение исчезло. По идее так и должно быть, только я не ожидал что такая большая индуктивность и емкости дадут довольно высокую частоту.

Решил проверить микросхему в режиме смесителя. Для этого на вход подал 10 мВ с частотой 5 МГц от Г4-102А, а на вход ГПД сигнал с размахом 200 мВ и частотой 9 МГц. В результате должен был появится на выходе сигнал с частотой 14 МГц. Для ее выделения подключил полосовой фильтр диапазона 14 МГц.

Рис. 11.
Рис. 11.

Все заработало.

Рис. 12.
Рис. 12.

Попробовал увеличить сигнал ГПД.

Рис. 13.
Рис. 13.

Сигнал на выходе тоже увеличился, но при дальнейшем повышении уровня ГПД выходной сигнал не только не увеличиться, но и немного начал уменьшаться.

Рис. 14.
Рис. 14.

Осталось посмотреть спектр сигнала на выходе, не подключая, конечно фильтр. Оказалось, что спектр зависит от величины входного сигнала и сигнала гетеродина.

Рис. 15.
Рис. 15.

При входном напряжении 100 мкВ и амплитуде ГПД 250 мВ в спектре просматриваются сигнал гетеродина (9 МГц), входной сигнал (5 МГц), а также их комбинации: разностная (около 4 МГц) и суммарная (14 МГц). Кроме того есть сигнал равный сумме 9 + 4 = 13 Мгц.

Увеличиваю входной сигнал до 1 мВ.

Рис. 16.
Рис. 16.

Количество комбинационных частот увеличилось. Теперь увеличиваю в два раза амплитуду ГПД.

Рис. 17.
Рис. 17.

Спектр стал еще более богатым.

Вот такие результаты я получил. Еще могу отметить, что с уменьшением частоты обоих сигналов крутизна преобразования уменьшается. Конечно, микросхема интересная и использовать ее можно, тем более, что чувствительность у нее из-за наличия УВЧ будет побольше, чем у SA612.

Но, несмотря на это, динамический диапазон у микросхемы небольшой, хотя я заметил интересную особенность: при увеличении входного сигнала выходной с некоторого уровня перестал расти, хотя особых искажений при использовании полосового фильтра не наблюдалась.

Всем здоровья и успехов!