Найти в Дзене
Сделай сам - своими руками

Индукционный нагреватель металла своими руками

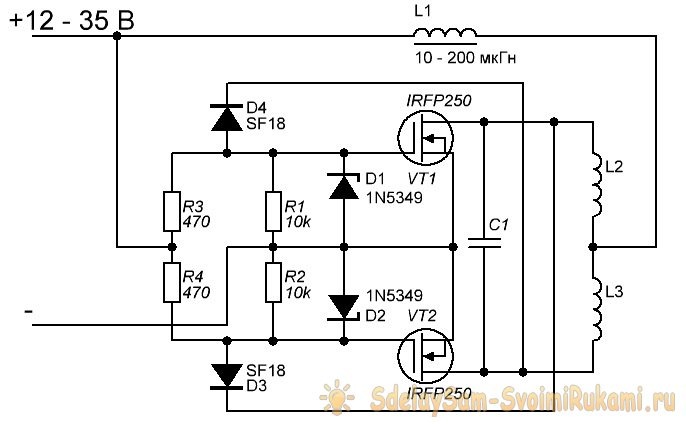
Индукционный нагреватель способен нагревать металл до состояния красноты без физического контакта. Принцип его работы основан на использовании катушки, в которой генерируется высокочастотное поле. Это поле воздействует на металлический предмет, помещённый внутрь, вызывая в нём электрический ток высокой плотности. В результате металл нагревается. Для функционирования индукционного нагревателя требуется схема, создающая высокочастотные колебания, и сама катушка. Представлена схема универсального ZVS-драйвера, в основе которого лежат мощные полевые транзисторы. Рекомендуется использовать IRFP260, способные пропускать ток более 40 А. Если таких транзисторов нет в наличии, можно заменить их на IRFP250, которые также подходят для этой схемы. Стабилитроны D1 и D2 могут быть любыми, рассчитанными на напряжение от 12 до 16 В. Ультрабыстрые диоды D3 и D4 можно заменить на SF18 или UF4007. Резисторы R3 и R4 лучше выбрать с мощностью 3-5 Вт, чтобы избежать их перегрева. Катушка индуктивности L1 до
Оглавление

Индукционный нагреватель способен нагревать металл до состояния красноты без физического контакта. Принцип его работы основан на использовании катушки, в которой генерируется высокочастотное поле. Это поле воздействует на металлический предмет, помещённый внутрь, вызывая в нём электрический ток высокой плотности. В результате металл нагревается. Для функционирования индукционного нагревателя требуется схема, создающая высокочастотные колебания, и сама катушка.

Схема

-2

Представлена схема универсального ZVS-драйвера, в основе которого лежат мощные полевые транзисторы. Рекомендуется использовать IRFP260, способные пропускать ток более 40 А. Если таких транзисторов нет в наличии, можно заменить их на IRFP250, которые также подходят для этой схемы.

Стабилитроны D1 и D2 могут быть любыми, рассчитанными на напряжение от 12 до 16 В. Ультрабыстрые диоды D3 и D4 можно заменить на SF18 или UF4007. Резисторы R3 и R4 лучше выбрать с мощностью 3-5 Вт, чтобы избежать их перегрева.

Катушка индуктивности L1 должна иметь индуктивность в диапазоне от 10 до 200 мкГн и быть намотанной толстым медным проводом, чтобы избежать перегрева. Для изготовления катушки достаточно намотать 20-30 витков провода диаметром 0,7-1 мм на ферритовое кольцо.

Конденсатор C1 должен выдерживать напряжение не менее 250 В. Его ёмкость может варьироваться от 0,250 до 1 мкФ. Этот конденсатор будет пропускать большой ток, поэтому он должен быть достаточно массивным, чтобы избежать перегрева.

Катушки L2 и L3 используются для нагрева предмета. Они представляют собой 6-10 витков толстого медного провода, намотанных на оправку диаметром 2-3 см. На катушке L2 необходимо сделать отвод от середины и соединить его с катушкой L1.

-3

Плата тут - https://sdelaysam-svoimirukami.ru/4585-indukcionnyj-nagrevatel-metalla.html

Сборка схемы нагревателя

Плата собирается на текстолитовой заготовке размером 60х40 мм. Готовый рисунок для печати не требует зеркального отображения. Процесс изготовления платы осуществляется методом ЛУТ, что подтверждается рядом фотографий.

-4
-5

После сверления отверстий на плате необходимо покрыть её толстым слоем припоя, чтобы улучшить проводимость дорожек, через которые будут проходить значительные токи. Как правило, сначала припаиваются мелкие компоненты, такие как диоды, стабилитроны и резисторы на 10 кОм. Для экономии места мощные резисторы на 470 Ом устанавливаются вертикально. Для подключения проводов питания можно использовать клеммник, место для которого предусмотрено на плате. После завершения пайки следует удалить остатки флюса и проверить соседние дорожки на наличие замыканий.

-6

Изготовление индукционной катушки

Катушка представляет собой 6-10 витков толстого медного провода на оправке диаметром 2-3 сантиметра, оправка обязательно должна быть диэлектрической. Если провод хорошо держит форму, можно и вовсе обойтись без неё. Я использовал обычный провод 1,5 мм и намотал его на отрезок пластиковой трубы. Для скрепления витков хорошо подходит изолента.

-7

От середины катушки делается отвод, можно просто снять изоляцию с провода и подпаять туда третий провод, как я и сделал. Все провода должны иметь большое сечение, чтобы избежать лишних потерь.

-8
-9

Первый запуск и испытания нагревателя

Для работы схемы требуется напряжение в диапазоне от 12 до 35 вольт. С увеличением напряжения металлический элемент нагревается сильнее. Однако при этом увеличивается и тепловыделение на транзисторах: при 12 вольтах они практически не нагреваются, тогда как при 30 вольтах может потребоваться радиатор с активным охлаждением. Также необходимо контролировать конденсатор С1: если он заметно нагревается, следует использовать конденсатор с более высоким рабочим напряжением или собрать батарею из нескольких конденсаторов.

При первом включении схемы потребуется амперметр, подключённый последовательно к одному из питающих проводов. В режиме холостого хода, то есть без металлического объекта внутри катушки, схема потребляет около 0,5 ампер. Если ток находится в пределах нормы, можно поместить металлический объект внутрь катушки и наблюдать, как он нагревается.

Удачи в сборке!

-10

Еще интересное:🙃

Простой индукционный нагреватель 12 В
Импульсный металлоискатель «Пират»
Трансформатор Тесла на Качере Бровина от 220 вольт
Высоковольтный DC-DC преобразователь
Как сделать индукционный нагреватель из старой энергосберегающей лампы
Как сделать индукционную плиту 12 В в корпусе старого жесткого диска
Как сделать простую индукционную плиту на двух транзисторах