"Рюрик" из Новосибирска выпустит на 3D-принтере башни для модели броненосца РИФ "Слава" в масштабе 1/350
29 января29 янв
~1 мин
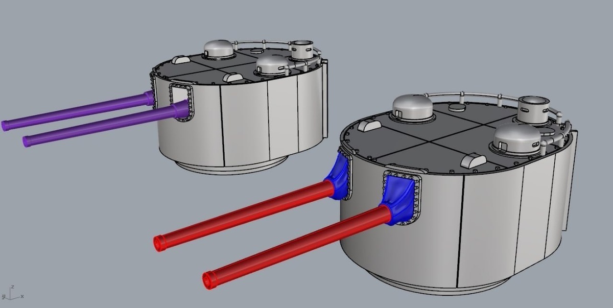
В наборе будут оба варианта - с брезентовыми чехлами амбразур и без них.
В наборе будут оба варианта - с брезентовыми чехлами амбразур и без них.
...Читать далее
"Рюрик" из Новосибирска выпустит на 3D-принтере башни для модели броненосца РИФ "Слава" в масштабе 1/350. В наборе будут оба варианта - с брезентовыми чехлами амбразур и без них.