Добавить в корзинуПозвонить
Найти в Дзене

Новости от Рюрика

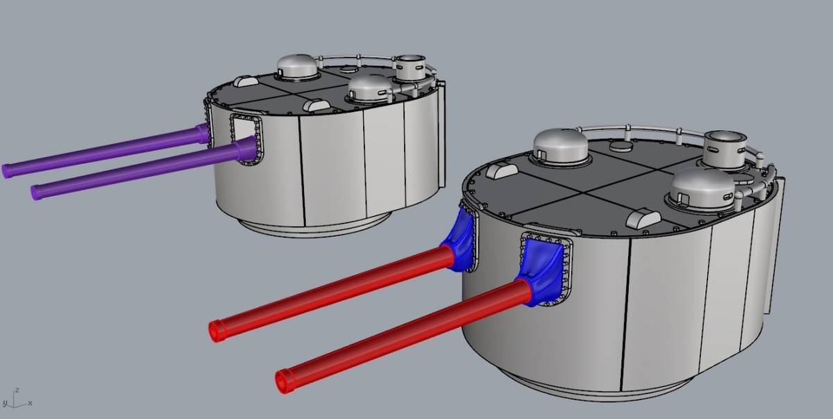
: На заказ нарисовал 6дм башню для эбр. "Слава" в 1-350 (согласился ибо возможно пригодится на "Орла" в 1/350). печатать будем после семерок и 56. В наборе будут оба варианта (с брезентом и без). Заказчик так же заказал чертеж ствола 75мм и 152мм для варианта с брезентом. С ним он пойдет в корабельную сторону. для "Бородино" и "Орла" башни без доводки не подойдут. надо убрать леера ( они другие и в том варианте печатать смысла нет - только травло) + трап идет под углом, в отличии от "Славы". Кому надо если, пишите, наберется немного желающих перерисую и выпущу. Для 1/200 пойдут - но печатать не буду, только через 3д магазин. Кому надо - приходите. На "Олега"/"Богатыря" наверное тоже подойдет. Но тут я не уверен.

Новости от Рюрика:

На заказ нарисовал 6дм башню для эбр. "Слава" в 1-350 (согласился ибо возможно пригодится на "Орла" в 1/350).

печатать будем после семерок и 56.

В наборе будут оба варианта (с брезентом и без).

Заказчик так же заказал чертеж ствола 75мм и 152мм для варианта с брезентом. С ним он пойдет в корабельную сторону.

для "Бородино" и "Орла" башни без доводки не подойдут. надо убрать леера ( они другие и в том варианте печатать смысла нет - только травло) + трап идет под углом, в отличии от "Славы". Кому надо если, пишите, наберется немного желающих перерисую и выпущу.

Для 1/200 пойдут - но печатать не буду, только через 3д магазин. Кому надо - приходите. На "Олега"/"Богатыря" наверное тоже подойдет. Но тут я не уверен.

-2