Добавить в корзинуПозвонить
Найти в Дзене

Фонокорректор GE транзисторах JBL SG-520

Здравствуйте уважаемые читатели моего канала. Давно я ничего не писал новенького. Вот нашёл схемку в интернете и решил воплотить её в жизнь.
Фонокорректор MM, полностью на отечественных германиевых GE
транзисторах ГТ308В, П416Б, МП16Б, т.к. оригинальных транзисторов просто
нет!!!! Корректор JBL-SG520. Штатно устанавливался в предварительном усилителе JBL-SG520 (США 1960 год), ( с коррекцией RIAA ) Звучание
фонокорректора детализированное, яркое - похоже на «ламповый звук».
Звук в целом очень разборчивый и мягкий, сцена приобрела объем и
локализацию. Приятный звук , с хорошим мягким и глубоким басом , прозрачной и детальной«серединой», верх чистый без сибилянтов. Звучание очень близко по характеру к ламповому.
Фото изделия.
Желаю вам всем здоровья и хорошей музыки!!!!!
Схема от VS MUSIC
Схема от VS MUSIC
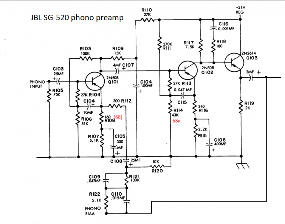
Оригинальная схема
Оригинальная схема

Здравствуйте уважаемые читатели моего канала. Давно я ничего не писал новенького. Вот нашёл схемку в интернете и решил воплотить её в жизнь.
Фонокорректор MM, полностью на отечественных германиевых GE
транзисторах ГТ308В, П416Б, МП16Б, т.к. оригинальных транзисторов просто
нет!!!!

Корректор JBL-SG520. Штатно устанавливался в предварительном усилителе JBL-SG520 (США 1960 год), ( с коррекцией RIAA )

Звучание
фонокорректора детализированное, яркое - похоже на «ламповый звук».
Звук в целом очень разборчивый и мягкий, сцена приобрела объем и
локализацию. Приятный звук , с хорошим мягким и глубоким басом , прозрачной и детальной«серединой», верх чистый без сибилянтов. Звучание очень близко по характеру к ламповому.
Фото изделия.

фронт
фронт
Задняя панель
Задняя панель
С боку
С боку
Ну и сам
Ну и сам

Желаю вам всем здоровья и хорошей музыки!!!!!