Найти в Дзене
ИнфоСплетник

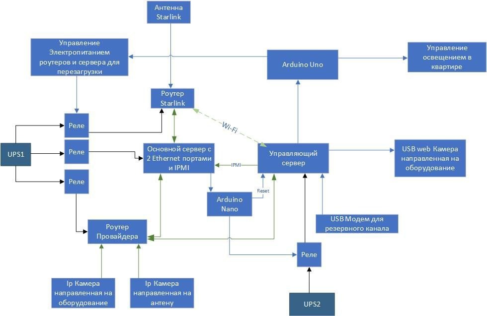
Российский айтишник обошёл блокировки РКН с помощью Starlink в арендуемой квартире в Калининграде

Айтишник установил Starlink, чтобы обойти блокировки РКН. Он арендовал квартиру в Калининградской области близ границы с Польшей, разместил там спутниковый терминал и организовал защищённый туннель для удалённого управления узлом через систему «умного дома». На оборудование Starlink он потратил около 110 тысяч рублей, а за перелёт, проживание и аренду автомобиля — ещё 200 тысяч. Для серверов и вспомогательной техники ушло 60 тысяч, аренда квартиры составила 60 тысяч. Его ежемесячные расходы составляют около 42 тысяч рублей, при этом пользователями канала являются несколько человек, разделяющих затраты. ────────── ⚡️Важные новости – без лишнего шума!⚡️ Подпишись на канал и получай только суть: оперативно, чётко, по делу! 👉 ИнфоСплетник | @infospletnik

Российский айтишник обошёл блокировки РКН с помощью Starlink в арендуемой квартире в Калининграде.

Айтишник установил Starlink, чтобы обойти блокировки РКН. Он арендовал квартиру в Калининградской области близ границы с Польшей, разместил там спутниковый терминал и организовал защищённый туннель для удалённого управления узлом через систему «умного дома».

На оборудование Starlink он потратил около 110 тысяч рублей, а за перелёт, проживание и аренду автомобиля — ещё 200 тысяч. Для серверов и вспомогательной техники ушло 60 тысяч, аренда квартиры составила 60 тысяч. Его ежемесячные расходы составляют около 42 тысяч рублей, при этом пользователями канала являются несколько человек, разделяющих затраты.

──────────

⚡️Важные новости – без лишнего шума!⚡️

Подпишись на канал и получай только суть: оперативно, чётко, по делу!

👉 ИнфоСплетник | @infospletnik