Добавить в корзинуПозвонить
Найти в Дзене
RADIO INFO

Простой чувствительный металлоискатель на 3 транзисторах для начинающих радиолюбителей.

Добрый день дорогие друзья. Я просматриваю свои архивы, и продолжаю из них выбирать то, что может представлять интерес моим читателям, и сегодня расскажу про простой чувствительный металлоискатель на 3 транзисторах для начинающих радиолюбителей, и если мне не изменяет память, описание я нашел на одном из индийских радиолюбительских форумов. Конечно же, среди моих читателей сразу найдутся такие, кто скажет: а зачем он нужен, если есть очень популярный у наших радиолюбителей металлоискатель «Пират». Кстати в Wildberries я недавно заказал себе плату металлоискателя «Пират», может быть когда ни будь и соберу, тем более что все детали у меня к нему есть. Вот схема к этой плате А это спецификация деталей Есть в продаже и более продвинутая плата к металлоискателю «Пират», но она и стоит дороже Вот к ней схема Ну и на ОЗОНЕ предлагают купить плату самого простого металлоискателя Но, тем не менее, не смотря на огромный выбор предложений плат и наборов для сборки металлоискателей, радиолюбител

Добрый день дорогие друзья.

Я просматриваю свои архивы, и продолжаю из них выбирать то, что может представлять интерес моим читателям, и сегодня расскажу про простой чувствительный металлоискатель на 3 транзисторах для начинающих радиолюбителей, и если мне не изменяет память, описание я нашел на одном из индийских радиолюбительских форумов. Конечно же, среди моих читателей сразу найдутся такие, кто скажет: а зачем он нужен, если есть очень популярный у наших радиолюбителей металлоискатель «Пират». Кстати в Wildberries я недавно заказал себе плату металлоискателя «Пират», может быть когда ни будь и соберу, тем более что все детали у меня к нему есть.

Вот схема к этой плате

-2

А это спецификация деталей

-3

Есть в продаже и более продвинутая плата к металлоискателю «Пират», но она и стоит дороже

-4

Вот к ней схема

-5

Ну и на ОЗОНЕ предлагают купить плату самого простого металлоискателя

-6

Но, тем не менее, не смотря на огромный выбор предложений плат и наборов для сборки металлоискателей, радиолюбителям будет также интересно собрать полностью и самостоятельно простой металлоискатель с хорошими параметрами, и сегодня мы рассмотрим такой вариант металлоискателя, не содержащего дефицитных деталей, и доступного для сборки практически всем моим читателям, в том числе начинающим радиолюбителям.

В этом проекте я представлю Вам очень простой металлоискатель типа «генератор биений». Это один из самых простых и распространённых типов металлоискателей.

-7

Несмотря на свою простоту, этот металлоискатель показывает отличные результаты. При правильной настройке он способен обнаружить мелкую монету на расстоянии до 15 см, а крупный металлический предмет — на расстоянии от 50 см и более.

Детали для сборки металлоискателя

-8

Принцип работы следующий:

Когда металлический объект находится в непосредственной близости от поисковой катушки, частота биений будет отличаться от частоты биений при его отсутствии. Это изменение частоты биений указывает на присутствие металлического объекта и позволяет пользователю идентифицировать и определить его местоположение. Металлоискатель, описанный в этом проекте, чрезвычайно прост в сборке, содержит всего три транзистора. В качестве звукового индикатора используется пьезоэлектрический излучатель звука или кристаллический наушник.

Собран металлоискатель на печатной плате размером 38х48 мм.

-9

Печатная плата для этого проекта нарисована маркером, и протравил соляной кислотой.

Расположение деталей на печатной плате

-10

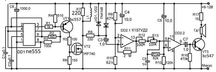
Схема металлоискателя

-11

Металлоискатель состоит из двух генераторов. Опорный генератор формируется на катушке L1, а поисковый – на катушке L2. Выходные сигналы опорного и поискового генераторов суммируются, создавая частоту биений, воспринимаемую человеческим ухом. . Потенциометр служит для точной настройки частоты генерации опорного генератора, а следовательно, и самого детектора. Детектор настраивается, когда в излучателе нет звука или слышен очень низкий звук. При приближении поисковой катушки к металлическому объекту электромагнитное поле, генерируемое поисковым генератором, нарушается. Это возмущение влияет на частоту биений, генерируемую генераторами, и пользователь может слышать изменения в аудиосигнале, например, изменение высоты тона или тона. В зависимости от точности индуктивности L1, L2 и других компонентов, может потребоваться добавить или убрать один или два витка катушки L2, чтобы оба генератора работали примерно на одной частоте.

В качестве индуктивности L1 использована DIP-катушка, но ее можно сделать самостоятельно, намотав тонкий изолированный медный провод на небольшой ферритовый сердечник. Количество витков следует определить экспериментально. Поисковая катушка L2 имеет 27 витков на оправке диаметром 4,25 дюйма (1 дюйм=25,4мм) проводом AWG 30 (от англ. American Wire Gauge — американский калибр проводов).

Диаметр провода Вы сможете определить из этой таблички

-12

Возможны применение различных катушек L1 и L2. Например катушка L2 содержит 35 витков медного эмалированного провода диаметром 0,5 мм и имеет форму круга диаметром 20 см, а индуктивность L1 имеет значение 330 мкГн.

На этом у нас сегодня все.

Рекомендую посмотреть Подборку публикаций моего канала,, где Вы найдете статьи по рассмотренной выше теме, и множество других материалов, которые могут быть Вам интересны и полезны.

Ставьте лайки, комментируйте, подписывайтесь и заходите на мой канал,, есть много интересной и нужной информации для радиолюбителей