Добавить в корзинуПозвонить
Найти в Дзене

10 трендов интернет-маркетинга, которые определят 2026 год

Мы живём в уникальное время, когда технологии меняют правила игры быстрее, чем мы успеваем к ним адаптироваться. 2026 год станет переломным моментом для интернет-маркетинга — годом, когда искусственный интеллект перестанет быть дополнительным инструментом и станет основой всех маркетинговых стратегий. Пользователи стали требовательнее, внимание сократилось до 8 секунд, а конкуренция за каждый клиента достигла невиданных масштабов. В этой статье мы разберём ключевые тренды, которые уже сегодня определяют успех маркетинговых кампаний, и дадим практические рекомендации по их внедрению. Наша последняя статья в ТГ: Персонализация перестала быть до боли знакомым "привет, [Имя]" в рассылках. Сегодня это сложные алгоритмы, которые анализируют тысячи параметров поведения пользователя в реальном времени и адаптируют контент под его уникальные потребности. Что изменилось: Короткие вертикальные видео (Reels, Shorts, TikTok) уже не развлечение, в 2026 году это полноценный канал коммуникации с аудит
Оглавление

Маркетинг в эпоху тотальной персонализации

Мы живём в уникальное время, когда технологии меняют правила игры быстрее, чем мы успеваем к ним адаптироваться. 2026 год станет переломным моментом для интернет-маркетинга — годом, когда искусственный интеллект перестанет быть дополнительным инструментом и станет основой всех маркетинговых стратегий.

Пользователи стали требовательнее, внимание сократилось до 8 секунд, а конкуренция за каждый клиента достигла невиданных масштабов. В этой статье мы разберём ключевые тренды, которые уже сегодня определяют успех маркетинговых кампаний, и дадим практические рекомендации по их внедрению.

Наша последняя статья в ТГ:

Гиперперсонализация на основе искусственного интеллекта

Почему это главный тренд 2026 года

Персонализация перестала быть просто "привет, [Имя]" в рассылках. Сегодня это сложные алгоритмы, которые анализируют тысячи параметров поведения пользователя в реальном времени и адаптируют контент под его уникальные потребности.

Что изменилось:

  • AI анализирует демографические данные и эмоциональное состояние через анализ текста, голоса, поведения на сайте
  • Динамическая генерация контента: каждый пользователь видит уникальную версию сайта, email-рассылки, рекламного объявления
  • Прогнозирование потребностей: система предугадывает, что понадобится пользователю ещё до того, как он сам это осознает

Практические шаги для внедрения инноваций на своих интернет ресурсах

  1. Начните с данных: соберите максимально полную картину о ваших клиентах
  2. Внедрите AI-платформу: рассмотрите решения вроде Adobe Sensei, Salesforce Einstein, или российские аналоги
  3. Тестируйте постепенно: начните с персонализации email-рассылок, затем переходите к сайту и рекламе
  4. Измеряйте результаты: отслеживайте не только конверсии, но и глубину вовлечения, время на сайте, повторные покупки

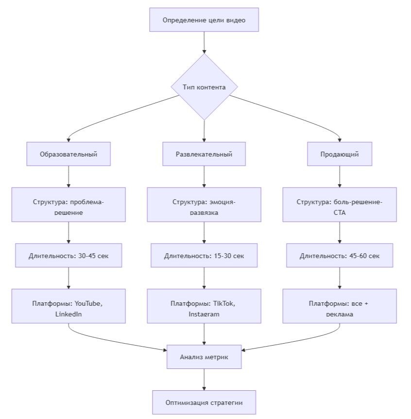
Короткие видео: эволюция формата для предоставления динамичных роликов

От развлечения к основному каналу продаж

Короткие вертикальные видео (Reels, Shorts, TikTok) уже не развлечение, в 2026 году это полноценный канал коммуникации с аудиторией, который требует стратегического подхода.

Ключевые особенности:

  • Длительность 15-60 секунд — идеальный формат для мобильных пользователей
  • Аутентичность важнее качества: пользователи доверяют "живому", неидеальному контенту
  • Интерактивные элементы: опросы, тесты, AR-фильтры повышают вовлечённость на 300%

Как создать эффективную видео-стратегию

Схема. Как создать эффективную видео-стратегию
Схема. Как создать эффективную видео-стратегию

Практические рекомендации:

  • Создавайте контент-план на основе анализа трендов вашей ниши
  • Используйте AI-инструменты для генерации идей и скриптов (ChatGPT, Claude)
  • Тестируйте разные форматы: обучающие ролики, закулисье, клиентские истории
  • Не забывайте про звук — 85% видео просматриваются без звука, добавляйте субтитры

Голосовой поиск и визуальный поиск

Новые правила SEO

Традиционный текстовый поиск уступает место более естественным форматам взаимодействия. К 2026 году более 50% поисковых запросов будут приходиться на голосовые и визуальные форматы.

Голосовой поиск:

  • Запросы становятся длиннее и естественнее ("где купить органический кофе рядом со мной")
  • Локальная оптимизация критически важна
  • Структурированные данные (schema markup) обязательны

Визуальный поиск:

  • Поиск по изображениям в Google Lens, Pinterest Lens
  • Шоппинг через камеру смартфона
  • AR-примерка товаров

Стратегия оптимизации

Фото таблицы(Стратегия оптимизации голосового, визуального и традиционного поиска)
Фото таблицы(Стратегия оптимизации голосового, визуального и традиционного поиска)

Действуйте и уже на этой или следующей неделе:

  1. Проанализируйте, какие вопросы задают ваши клиенты в голосовом поиске
  2. Оптимизируйте изображения на сайте: качество, названия файлов, alt-теги
  3. Добавьте FAQ-раздел с ответами на разговорные вопросы
  4. Внедрите schema markup для товаров, услуг, локального бизнеса

Дополненная и виртуальная реальность в маркетинге

От эксперимента к mainstream

AR/VR перестали быть технологиями будущего — они стали доступными инструментами маркетинга сегодня. В 2026 году ожидается рост рынка AR-маркетинга на 45%.

Применение в разных отраслях (именение AR/VR по отраслям в 2026 году):

Визуализация - именение AR/VR по отраслям в 2026 году
Визуализация - именение AR/VR по отраслям в 2026 году

Конкретные кейсы:

  • Мебельные магазины: примерка мебели в интерьере через камеру смартфона
  • Косметические бренды: виртуальная примерка макияжа
  • Туризм: 360-градусные туры по отелям и достопримечательностям
  • Образование: интерактивные обучающие программы

Как начать использовать AR/VR

Низкий порог входа (до 50 000 ₽)

  • AR‑фильтры для VK, Одноклассники
  • Виртуальные примерочные на основе готовых решений
  • 360‑градусные фото‑ и видеотуры
  • Виртуальные примерочные на основе готовых решений

Средний бюджет (50 000 - 500 000 ₽):

  • Кастомные AR-приложения
  • VR-презентации для B2B-клиентов
  • Интерактивные каталоги с AR-функционалом

Высокий бюджет (от 500 000 ₽):

  • Полноценные VR-симуляции
  • Мультиплатформенные AR-решения
  • Интеграция с CRM и системами аналитики

Контент, создаваемый искусственным интеллектом

От помощника к соавтору

AI-генерация контента переживает революцию. В 2026 году более 30% всего маркетингового контента будет создаваться или редактироваться с помощью нейросетей.

Что уже умеют AI-инструменты:

  • Написание статей, постов, email-рассылок
  • Генерация изображений и видео по описанию
  • Создание персонализированных сценариев для чат-ботов
  • Анализ эффективности контента и рекомендации по оптимизации

Этичные границы использования AI

Что можно:

  • Генерация идей и структуры контента
  • Создание черновиков и первых версий
  • Оптимизация SEO-параметров
  • Перевод и адаптация контента под разные аудитории

Что нельзя (рискуете репутацией):

  • Полная замена человеческого творчества
  • Публикация непроверенных фактов
  • Копирование стиля конкурентов
  • Создание контента без редактуры и факт-чекинга

Практический workflow с AI

  1. Исследование: AI анализирует тренды, конкурентов, запросы аудитории
  2. Идея: генерация тем и заголовков на основе данных
  3. Структура: создание плана статьи/видео
  4. Черновик: AI пишет первую версию
  5. Редактура: человек добавляет экспертизу, эмоции, уникальные инсайты
  6. Оптимизация: AI проверяет SEO-параметры, читаемость
  7. Анализ: отслеживание эффективности и обратная связь для улучшения

Социальная коммерция (Social Commerce)

Покупки там, где общение. Социальные сети превратились в полноценные торговые площадки. В 2026 году ожидается, что 25 % всех онлайн‑покупок будут совершаться через соцсети.

Платформы‑лидеры в России:

  • ВКонтакте Маркет: встроенный маркетплейс, товарные карточки, оплата внутри платформы;
  • Одноклассники: витрины товаров, партнёрские программы, таргетированные промоакции;
  • Яндекс Маркет: интеграция с поисковиком и сервисами экосистемы;
  • СберМаркет/СберМегамаркет: мультибрендовые витрины и логистическая поддержка.

Стратегия социальной коммерции:

  • создание визуально привлекательного контента (фото, видео, карусели);
  • использование интерактивных элементов (опросы, тесты, квизы);
  • настройка таргетированной рекламы внутри платформ;
  • интеграция с системами оплаты и доставки (СберПей, Яндекс Касса);
  • аналитика и A/B‑тестирование рекламных креативов.

Стратегия социальной коммерции визуализация

Ключевые метрики для отслеживания:

  • Коэффициент конверсии из просмотра в покупку
  • Средний чек через соцсети vs сайт
  • Стоимость привлечения клиента (CAC)
  • Lifetime Value (LTV) клиентов из соцсетей
  • Маркетинг в метавселенных

Новые измерения взаимодействия

Хотя массовое внедрение метавселенных ещё впереди, первые успешные кейсы уже появляются. В 2026 году это направление будет активно развиваться, особенно в нишевых аудиториях.

Что уже работает:

  • Виртуальные ивенты и конференции
  • Цифровые шоу-румы и выставочные залы
  • NFT как инструмент лояльности
  • Геймификация взаимодействия с брендом

Практические шаги для тестирования

  1. Исследуйте платформы: Decentraland, Sandbox, российские аналоги
  2. Начните с малого: виртуальный стенд на отраслевой конференции
  3. Создайте цифровые активы: NFT для самых лояльных клиентов
  4. Измеряйте вовлечённость: время пребывания, взаимодействия, конверсии
  5. Собирайте обратную связь: что нравится, что можно улучшить

Privacy-first маркетинг

Маркетинг в мире без куки

Отказ от third-party cookies и ужесточение законодательства о защите данных требуют новых подходов к сбору и использованию информации.

Новые подходы:

  • First-party data: данные, собранные напрямую от пользователей
  • Контекстная реклама вместо поведенческой
  • Прогностическое моделирование на основе разрешённых данных
  • Прозрачность и контроль для пользователей

Как подготовиться к изменениям

Немедленные действия:

  1. Создайте базу подписчиков с явным согласием
  2. Внедрите системы управления согласием (CMP)
  3. Развивайте прямые каналы коммуникации (email, мессенджеры)
  4. Инвестируйте в контент-маркетинг для привлечения органического трафика

Стратегические шаги:

  • Развивайте brand awareness для снижения зависимости от таргетированной рекламы
  • Создавайте ценный контент, который пользователи ищут сами
  • Стройте долгосрочные отношения вместо разовых продаж

Визуализация 10 Трендов интернет-маркетинга 2026

Устойчивость и социальная ответственность

Поколение Z выбирает осознанно

Для молодой аудитории (18-25 лет) экологичность и социальная ответственность бренда — основной критерий выбора. В 2026 году это станет одним из ключевых факторов лояльности.

Что важно демонстрировать:

  • Экологичные материалы и упаковка
  • Справедливые условия труда в цепочке поставок
  • Поддержка социальных инициатив
  • Прозрачность бизнес-процессов

Как интегрировать в маркетинг

Не делайте greenwashing — пользователи быстро распознают фальшь. Вместо этого:

  1. Будьте честными: рассказывайте не только об успехах, но и о вызовах
  2. Демонстрируйте прогресс: регулярные отчёты об улучшениях
  3. Вовлекайте аудиторию: опросы, голосования, совместные инициативы
  4. Сотрудничайте с экспертами: партнёрства с экологическими организациями

Интеграция онлайн и офлайн-опыта

Бесшовный customer journey

Граница между онлайн и офлайн стирается. В 2026 году успешные бренды будут предлагать единый опыт, где пользователь может начать взаимодействие в одном канале и продолжить в другом без потери контекста.

Примеры интеграции:

  • QR-коды в офлайн-точках для получения онлайн-контента
  • Геолокационные уведомления при приближении к магазину
  • Онлайн-бронирование с последующим посещением офлайн
  • Виртуальные примерочные с возможностью заказа в физический магазин

Технологический стек для интеграции

Таблица. Технологический стек для интеграции
Таблица. Технологический стек для интеграции

Сравнительная таблица инструментов для внедрения трендов 2026

Гиперперсонализация на основе AI

Схема. Гиперперсонализация на основе AI
Схема. Гиперперсонализация на основе AI

Короткие видео и контент

Схема. Короткие видео и контент
Схема. Короткие видео и контент

Голосовой и визуальный поиск

Схема. Голосовой и визуальный поиск
Схема. Голосовой и визуальный поиск

AR/VR маркетинг

Схема. AR/VR маркетинг
Схема. AR/VR маркетинг

AI-генерация контента

Схема. AI-генерация контента
Схема. AI-генерация контента

Социальная коммерция

Схема. Социальная коммерция
Схема. Социальная коммерция

Аналитика и измерение

Схема. Аналитика и измерение
Схема. Аналитика и измерение

Маркетинговая автоматизация

Схема. Маркетинговая автоматизация
Схема. Маркетинговая автоматизация

Бюджетные рекомендации по размерам бизнеса

Стартапы и малый бизнес (до 10 млн ₽/год)

  • Общий бюджет на технологии: 50 000 - 150 000 ₽/год
  • Приоритеты: Canva Pro, ChatGPT Plus, Google Analytics, SendPulse
  • Фокус: Социальные сети, email-маркетинг, базовый SEO

Средний бизнес (10-100 млн ₽/год)

  • Общий бюджет на технологии: 300 000 - 1 000 000 ₽/год
  • Приоритеты: HubSpot, GA4 + Amplitude, InVideo AI, Segment
  • Фокус: Автоматизация, аналитика, видеоконтент, персонализация

Крупный бизнес (от 100 млн ₽/год)

  • Общий бюджет на технологии: 1 000 000 - 5 000 000+ ₽/год
  • Приоритеты: Salesforce/Marketo, Adobe Sensei, CDP, AR/VR разработка
  • Фокус: Полная интеграция, инновации, data-driven стратегии

Критерии выбора инструментов

  1. Интеграция: Насколько легко интегрируется с вашим текущим стеком
  2. Масштабируемость: Возможность роста вместе с бизнесом
  3. Поддержка: Качество технической поддержки и документации
  4. Сообщество: Наличие активного сообщества и обучающих материалов
  5. ROI: Измеримая отдача от инвестиций в инструмент
  6. Безопасность: Соответствие требованиям защиты данных (GDPR, 152-ФЗ)

Заключение: как подготовиться к 2026 году

Стратегический план на 12 месяцев

Квартал 1 (Январь-Март 2026):

  • Аудит текущей маркетинговой стратегии
  • Внедрение AI-инструментов для контента
  • Оптимизация под голосовой и визуальный поиск
-15

Квартал 2 (Апрель-Июнь 2026):

  • Запуск коротких видео форматов
  • Тестирование AR/VR решений
  • Развитие социальной коммерции
-16

Квартал 3 (Июль-Сентябрь 2026):

  • Масштабирование успешных форматов
  • Интеграция онлайн и офлайн-опыта
  • Подготовка к сезонному пику
-17

Квартал 4 (Октябрь-Декабрь 2026):

  • Анализ результатов года
  • Планирование на 2027 год
  • Инвестиции в инновационные технологии
-18

Ключевой вывод

2026 год станет годом, когда технологии окончательно перестанут быть отдельным направлением в маркетинге и станут его основой. Успех будет определяться не тем, используете ли вы AI или AR, а тем, насколько гармонично вы интегрируете эти технологии в единую стратегию, ориентированную на реальные потребности пользователей.

Дорожная карта Маркетинговой трансформации 2026
Дорожная карта Маркетинговой трансформации 2026

Главное правило: технологии должны служить людям, а не наоборот. Самые продвинутые AI-алгоритмы бессильны, если за ними нет человеческого понимания, эмпатии и желания создавать ценность.