Найти в Дзене
Amopoint

Внедрение amoCRM для «Итель Дизайн». Сократили время обработки заявок с 1 дня до 5 минут и увеличили конверсию на 24%

Мы – команда Amopoint, один из ведущих интеграторов amoCRM в России. Помогаем бизнесу выстраивать продажи, автоматизировать процессы и повышать прибыль. Реализовали более 500 проектов в 30+ нишах. В этой статье расскажем, как мы оцифровали работу старейшего игрока на рынке интерьерного текстиля. «Итель Дизайн» — это эксперты в мире текстильного декорирования с богатой историей, работающие на рынке с 1993 года. Салон специализируется на премиальном сегменте: эксклюзивные ткани, авторский дизайн и пошив «под ключ» для самых взыскательных клиентов. Работа ведется сразу в двух городах — Перми и Москве, что накладывает особые требования к качеству сервиса и координации команды. Во время подготовки мы нашли несколько проблем, которые в будущем закрыли с помощью внедрения amoCRM: Любой проект Amopoint начинается с глубокого погружения. Мы разобрали бизнес-процессы компании и сценарии записи на консультации, выделив ключевые воронки продаж: Мы перенесли бизнес-логику в amoCRM, настроив воронки
Оглавление

Коллеги, добрый день!

Мы – команда Amopoint, один из ведущих интеграторов amoCRM в России. Помогаем бизнесу выстраивать продажи, автоматизировать процессы и повышать прибыль.

Реализовали более 500 проектов в 30+ нишах.

В этой статье расскажем, как мы оцифровали работу старейшего игрока на рынке интерьерного текстиля.

«Итель Дизайн» — это эксперты в мире текстильного декорирования с богатой историей, работающие на рынке с 1993 года. Салон специализируется на премиальном сегменте: эксклюзивные ткани, авторский дизайн и пошив «под ключ» для самых взыскательных клиентов. Работа ведется сразу в двух городах — Перми и Москве, что накладывает особые требования к качеству сервиса и координации команды.

Цели проекта

  • Собрать воедино филиалы в Москве и Перми, создав единое цифровое пространство для работы
  • Автоматизировать «захват» лидов, чтобы ни одна заявка на премиальный пошив не затерялась в почте или мессенджерах
  • Оцифровать путь клиента: видеть прозрачный статус заказа — от замера и подбора ткани до монтажа готовых изделий
  • Ускорить «первое касание»: минимизировать время ожидания клиента после оставления заявки
  • Сформировать «золотой актив» компании: детальную базу клиентов с историей их предпочтений для повторных продаж

Специфика бизнеса

  • Премиум-сегмент: эксклюзивные ткани, авторский дизайн, пошив «под ключ», из-за чего клиенты ожидают индивидуальный подход на каждом этапе
  • Два города: филиалы в Перми и Москве, что усложняет централизованный контроль заявок и клиентов
  • Услуги + консультации: выезд дизайнера, замеры, подбор ткани — большое количество точек взаимодействия с клиентом
  • Длительный цикл сделки: от первой заявки до замеров, согласования ткани, пошива и монтажа может пройти значительное время — важно отслеживать каждую стадию
  • Много каналов заявок: заявки с форм обратной связи на сайте, звонки, обращение через социальные сети или мессенджеры
  • Клиентская база и повторные заказы: важно сохранять историю клиентов, чтобы была возможность предложить допродажи (текстиль, покрывала, подушки) или новые проекты

Проблемы проекта

Во время подготовки мы нашли несколько проблем, которые в будущем закрыли с помощью внедрения amoCRM:

  • Заявки от клиентов (Москва и Пермь) попадали в разрозненные каналы: часть через сайт, часть по телефону, часть — через дизайнеров на выезде
  • Нет единого централизованного окна, где можно было бы видеть все обращения — менеджеры могли работать в мессенджерах и блокнотах
  • У руководства не было прозрачной картины по тому, какие заявки «виснут», сколько они обрабатываются, как долго клиент ждет обратной связи, и кто отвечает
  • Тяжело было отслеживать статус каждого заказа: на этапе замера, утверждения ткани, пошива, монтажа
  • Не было встроенной отчетности, чтобы анализировать эффективность менеджеров, выезды дизайнеров, потенциальные потери заявок
  • Ручная работа в учете клиентов: дубли, потеря контактов, отсутствие системной работы с повторными заказами

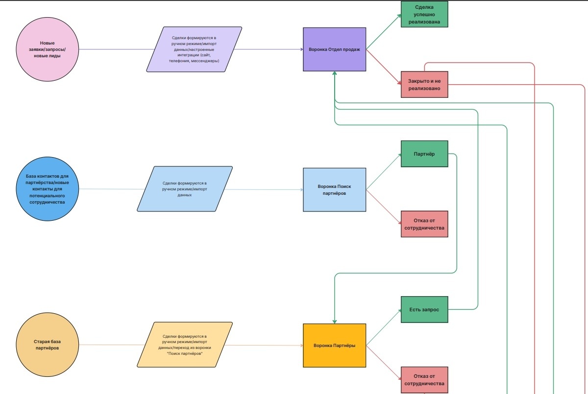
1. Анализ задач и оцифровка пути клиента

Любой проект Amopoint начинается с глубокого погружения. Мы разобрали бизнес-процессы компании и сценарии записи на консультации, выделив ключевые воронки продаж:

-2
  • Глубокий аудит сценариев записи: мы проанализировали, как именно клиенты записываются на выезд дизайнера и замеры, чтобы создать логику автоматического распределения этих запросов между филиалами.
  • Сегментация лидов: внедрили систему тегирования и квалификации, которая позволяет на самом старте отличать «горячие» запросы на комплексный текстильный декор от небольших частных заказов.
  • Планирование лидогенерации: подготовили почву для бесшовной интеграции всех форм захвата с сайта и соцсетей, чтобы данные о клиенте попадали в CRM в первозданном виде, без ручного переноса.
-3

2. Проектирование воронки

Мы перенесли бизнес-логику в amoCRM, настроив воронки продаж, которые отражают реальный производственный цикл премиального салона:

  • Трансформация пути клиента: настроили этапы, которые показывают весь цикл «жизни» заказа — от квалификации нового обращения до выезда дизайнера, утверждения эскиза, подбора ткани, этапа пошива и финального монтажа.
  • Контроль критических точек: на каждом этапе воронки (например, «согласование ткани» или «цех») система теперь фиксирует время нахождения сделки. Если процесс затягивается — руководитель получает уведомление.
  • Гибкость отказов: внедрили детальную аналитику по причинам отказа. Это помогло понять, на каком этапе (замер или цена) компания теряет клиентов, и скорректировать работу дизайнеров.
-4

3. Единое окно коммуникаций и «цифровая» телефония

Чтобы ни одно обращение не потерялось между Москвой и Пермью, мы внедрили принцип «одного окна»:

  • Интеграция мессенджеров (imBox): объединили Telegram, Вконтакте и другие каналы в одном интерфейсе. Теперь вся переписка, согласование тканей и отправка фото эскизов сохраняются в карточке сделки — дизайнеры больше не ищут файлы в личных чатах.
-5
  • Телефония Мегафон «под ключ»: каждый звонок в любой из филиалов автоматически создает сделку или прикрепляется к существующей. Руководитель может прослушать запись разговора прямо из карточки, оценивая качество консультации и знание ассортимента тканей.
-6
  • Автоматизация входящих касаний: настроили моментальное оповещение менеджеров о пропущенных звонках. Система сама ставит задачу «Перезвонить», исключая ситуацию, когда премиальный клиент остается без внимания.

4. Автоматизация

Самый важный этап — освобождение команды от рутины. Мы настроили автоматику, которая сама ставит задачи менеджерам при поступлении новых заявок и автоматически заполняет источники сделок. Теперь система сама меняет статусы заказов при выполнении условий, а автоматические напоминания не дают забыть о выезде к клиенту или необходимости перезвонить после замера. Это позволило дизайнерам сосредоточиться на творчестве, а не на заполнении журналов учета.

-7

5. Обучение и аналитические дашборды

Мы не просто настроили софт, мы внедрили его в повседневную жизнь команды. Мы провели обучение сотрудников, чтобы работа в amoCRM стала для них естественной и удобной. Для руководителей мы внедрили инструментальные дашборды. Теперь аналитика по эффективности менеджеров, выездам и потерянным заявкам доступна в реальном времени. Руководство видит «узкие места» и может оперативно оптимизировать ресурсы компании.

-8

Результаты внедрения

Проект позволил «Итель Дизайн» выйти на новый уровень управления продажами:

  1. Время обработки новой заявки сократилось с 1 дня до рекордных 3–5 минут.
  2. Рост конверсии. За последние три месяца конверсия из заявки в оказанную услугу выросла на 24%.
  3. Единый центр управления. Филиалы в Москве и Перми теперь работают как единый слаженный механизм.
  4. Масштабируемость бизнеса. Порядок в процессах позволил компании расширить штат и нанять новых сотрудников для работы с клиентами.
  5. Лояльность клиентов. Быстрая реакция и внимание к деталям повысили доверие покупателей — теперь вся история их предпочтений сохранена для будущих заказов.
  6. Компания начала системно развивать базу и предлагать клиентам дополнительные текстильные решения на основе их прошлых предпочтений.
  7. Инструменты аналитики помогают быстро находить «узкие места» и принимать управленческие решения на основе твердых данных.
  8. Прозрачность 100%. Руководство видит статус каждого заказа в реальном времени, что исключает срывы сроков и потерю прибыли.

Отзыв компании «Итель Дизайн»:

-9

А если у вашей компании есть запрос на внедрение и сопровождение CRM-системы под ключ, оставляйте заявку в нашем боте. Наш менеджер свяжется с вами через 5 минут и проведет бесплатную консультацию.