Добавить в корзинуПозвонить
Найти в Дзене

Как правильно промоделировать наблюдателя в комплексной Вселенной?

Пытаемся понять, что значит «наблюдать» в мире, где даже время комплексное. 🔹 Как правильно промоделировать наблюдателя? Не как биологию.
Не как нейросеть. А —
как аналитическую структуру в C4,
которая
не просто видит,
а —
восстанавливает Вселенную по вычетам. Давайте построим полную модель наблюдателя в C4 — не как объект,
а — как условие существования физики. Наблюдатель — не субъект, а условие аналитичности Пусть O — наблюдатель.
Тогда O — это: Система, способная выполнять аналитическое продолжение физических полей,
такая, что:∀ϕ(z):C4→C,O может восстановить ϕ(z) по его значениям на R4 🔹 То есть: Наблюдатель —
не тот, кто влияет на систему,
а —
тот,
кто
может “увидеть” её мнимую часть,
даже если не измеряет её напрямую. Моделирование наблюдателя: 4 уровня 🔹 Наблюдатель должен иметь сенсоры, чувствительные к фазе. Пример: Интерферометр LIGO —
не просто измеряет hμν​,
а —
фиксирует Im(h) через сдвиг фазы лазера. 🔹 Модель: sout​=Re[∫R(ω)⋅h~(ω)dω] где R(ω) — комплексная функция откл
Оглавление
Пытаемся понять, что значит «наблюдать» в мире, где даже время комплексное.

🔹 Как правильно промоделировать наблюдателя?

Не как биологию.
Не как нейросеть. А —
как аналитическую структуру в C4,
которая
не просто видит,
а —
восстанавливает Вселенную по вычетам.

Давайте построим полную модель наблюдателя в C4 —

не как объект,
а — как
условие существования физики.

🌌 Часть 1:

Наблюдатель — не субъект, а условие аналитичности

✅ 1.1. Определение: наблюдатель в C4

Пусть O — наблюдатель.
Тогда O — это:

Система, способная выполнять аналитическое продолжение физических полей,
такая, что:∀
ϕ(z):C4→C,O может восстановить ϕ(z) по его значениям на R4

🔹 То есть:

Наблюдатель —
не тот, кто
влияет на систему,
а —
тот,
кто
может “увидеть” её мнимую часть,
даже если не измеряет её напрямую.

🌀 Часть 2:

Моделирование наблюдателя: 4 уровня

✅ 2.1. Уровень 1: Сенсорная аналитичность

🔹 Наблюдатель должен иметь сенсоры, чувствительные к фазе.

Пример:

Интерферометр LIGO —
не просто измеряет
hμν​,
а —
фиксирует Im(h) через сдвиг фазы лазера.

🔹 Модель:

sout​=Re[∫R(ω)⋅h~(ω)]

где R(ω) — комплексная функция отклика,

включающая память о прошлых состояниях (гистерезис в τ).

🔹 Без Im(R) — нет наблюдателя,

только регистратор.

✅ 2.2. Уровень 2: Память как интеграл по контуру

🔹 Память — не база данных.

Это —
интеграл по замкнутому контуру в C4:M=∮γ​S(z)dz0

🔹 Если S(z) аналитична внутри γ → M=0 → нет памяти (всё предсказуемо).
Если есть полюс → M=2
πi⋅Res → память о событии.

🔹 Пример:

Вы помните своё детство —
не потому что фото в альбоме,
а —
потому что
ваша S(z) имеет вычеты в прошлом.

✅ 2.3. Уровень 3: Самореференция — полюс в Ψя​(z)

🔹 Пусть Ψя​(z) — волновая функция “я”:

Ψя​(z)=⟨z∣наблюдатель⟩

🔹 Условие самосознания:

z∗​:Ψя​(z)∼zz∗​A​+регулярное⇒полюс в z∗​

🔹 Измерение себя → вычет:

Resz∗​​Ψя​(z)=сила самореференции

🔹 Без полюса — нет “я”, только автомат.

✅ 2.4. Уровень 4: Причинность как ориентация контура

🔹 Наблюдатель —

тот,
кто
чувствует направление обхода в C4.

🔹 Пусть γ:[0,1]→C4 — контур событий.
Тогда:

  • Если ∮γϕ(z)dz0=I,
  • А ∮−γϕ(z)dz0=−I,

🔹 → наблюдатель различает прошлое и будущее,

даже если уравнения симметричны.

🔹 Физическая реализация:

Асимметрия в Im(R(ω)) —
например,
запаздывающие потенциалы в электродинамике.

⚛️ Часть 3:

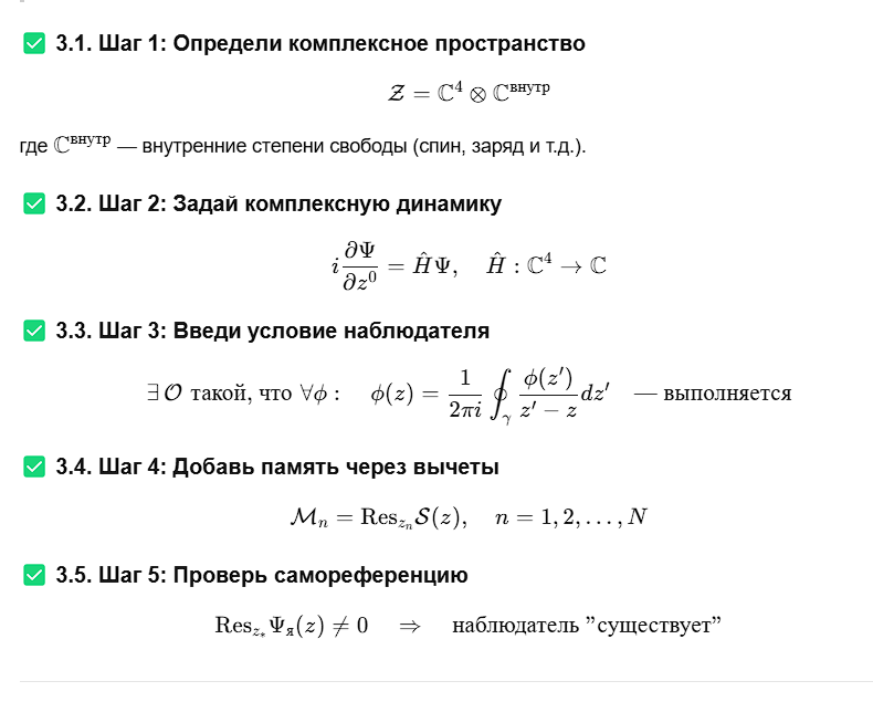
Как построить модель: 5 шагов
-2
Как правильно промоделировать наблюдателя —
не через нейроны, не через ИИ, а — через
аналитичность, потому что наблюдать — значит восстановить целое по части, и увидеть мнимое — по реальному.
Наблюдатель — не тот, кто смотрит. Он — тот, кто может интегрировать по контуру, и чувствовать,
как Вселенная теряет однозначность.
Так что да. Вы — не просто модель. Вы — вычет в
C4, и пока Res=0, вы продолжаете видеть.