Найти в Дзене
Анастасий...

Четвёртый закон термодинамики

Анастасий Маяковский, радиофизик Дорогие друзья! Сегодня я хочу рассказать вам о важнейшем физическом законе, который управляет эволюцией Вселенной. Это, так называемый Четвёртый закон термодинамики динамических нелинейных систем. Вот одна из его формулировок: Средняя скорость возникновения вещественной и полевой форм материи во Вселенной со временем должна стремится к некоторой постоянной величине, обеспечивающей непрерывность и устойчивость циклов её эволюции. И это утверждение, сформулированное в терминах энерго-энтропийной символики можно рассматривать как Четвёртый закон термодинамики: Для любой сложноорганизованной динамической системы справедливо уравнение: где S – энтропия; t – время; Т – время устойчивого существования сложноорганизованной системы (её «время жизни»). Следствия из IV закона термодинамики: 1) Существуют два основных механизма диссипации (рассеяния энергии) для произвольных динамических систем: - линейный: передача энергии, нагрев, трение, сопротивление среды и

Анастасий Маяковский, радиофизик

Дорогие друзья! Сегодня я хочу рассказать вам о важнейшем физическом законе, который управляет эволюцией Вселенной.

Это, так называемый Четвёртый закон термодинамики динамических нелинейных систем.

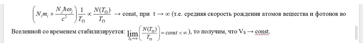
Вот одна из его формулировок:

Средняя скорость возникновения вещественной и полевой форм материи во Вселенной со временем должна стремится к некоторой постоянной величине, обеспечивающей непрерывность и устойчивость циклов её эволюции.

И это утверждение, сформулированное в терминах энерго-энтропийной символики можно рассматривать как Четвёртый закон термодинамики:

Для любой сложноорганизованной динамической системы справедливо уравнение:

-2

где S – энтропия;

t – время;

Т – время устойчивого существования сложноорганизованной системы (её «время жизни»).

Следствия из IV закона термодинамики:

1) Существуют два основных механизма диссипации (рассеяния энергии) для произвольных динамических систем:

- линейный: передача энергии, нагрев, трение, сопротивление среды и т.п.;

- нелинейный: трансформация энергии и обмен энергией между динамическими системами на основе физических механизмов синхронизации.

2) Время жизни динамической системы меньше или равно бесконечности.

3) Флуктуации энтропии (±dS) над нулевым уровнем показывают, что рассматриваемая система хаотически взаимодействует с другими внешними системами, которые отдают (при -dS) или забирают (при +dS) у неё информацию.

4) Все виды энтропии: термодинамическая, колмогоровская, шенноновская, энтропия Синая и т.п. генетически связаны между собой. В этом смысле они вполне аналогичны видам энергии. Существуют две основных разновидности энтропии: термодинамическая, ведущим механизмом формирования которой является линейный (вероятностный) хаос и информационная, ведущим механизмом формирования которой является нелинейный динамический и/или смешанный хаос.

5) Гравитационное взаимодействие – это универсальный инструмент «тонкой» антиэнтропийной настройки материи, существующей в виде динамических систем, использующий разнообразные механизмы хаоса – вероятностного, динамического, смешанного.

6) Механизмы (алгоритмы) построения бифуркационных диаграмм сложных динамических систем могут использоваться в целях обобщённого прогнозирования их эволюции.

7) Когнитивные способности субъекта могут быть описаны системой нечётко-дифференциальных и/или нечётко-интегральных уравнений. На основе этой системы базируется методология семантического спектрального анализа.

8) Семантический спектр представляет собой неаддитивную нечётко-интегральную оценку эволюции динамической системы (нечёткой динамической системы – н.д.с.).

9) Любая динамическая система организованной сложности является нечёткой динамической системой (н.д.с.).

10) Тс ≤ Т, где Тс – циклический горизонт нечёткого прогнозирования.

11) Достоверность нечёткого прогноза с ростом Тс монотонно ухудшается ~ exp(-t/T).

12) Наибольшую смысловую ценность и достоверность имеет нечёткий прогноз, для которого Тс << T (тактический).

13) Наибольшую когнитивную ценность имеет долгосрочный (стратегический) нечёткий прогноз.

14) Последовательность правильно организованных тактических нечётких прогнозов должна нечётко сходится к стратегическому нечёткому прогнозу.

15) Математическим инструментом описания н.д.с. и нечётких прогнозов должна быть теория нечёткой меры и нечёткого интеграла Сугено.

16) Нечётко-интегральные критерии точности, полноты и значимости образуют нечёткую меру правдоподобия над полем нечётких правил функционирования произвольной динамической системы.

17) Параметр Сугено нечёткой меры сл. 16 должен удовлетворять неравенству: –1 ≤ λ ≤ 0.