Добавить в корзину
Позвонить
Найти в Дзене
Войти
школьная физика и математика
49 подписчиков
Подписаться
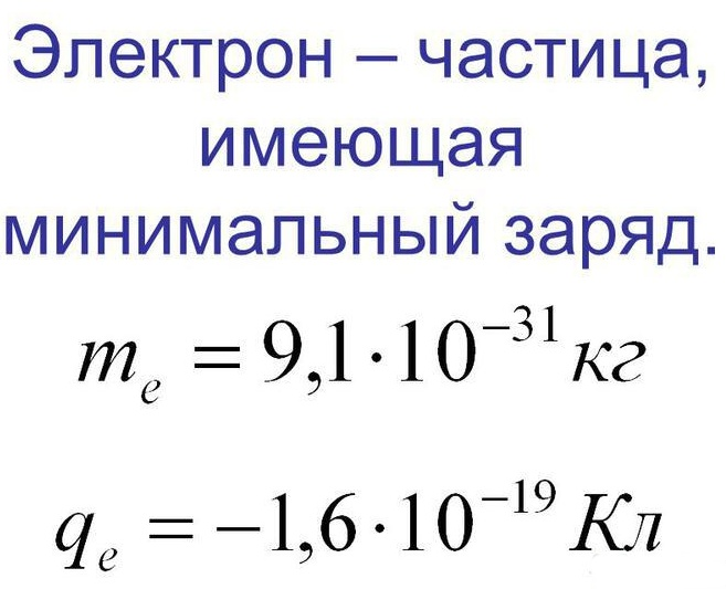
Электрический заряд
31 января
31 янв
15
...
Читать далее
3403818743.938.1777679663032.76229