Найти в Дзене
Войти
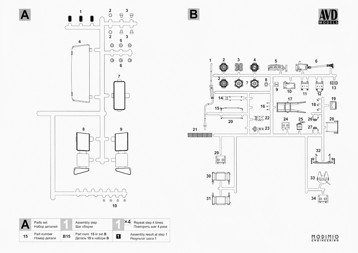
Инструкции по сборке моделей AVD Models.
26 подписчиков
Подписаться
1454AVD Сборная модель Skoda-110.
1 февраля
1 фев
1
~1 мин
Модель в масштабе 1:43. Дата выхода - Январь 2021г.
Модель в масштабе 1:43. Дата выхода - Январь 2021г.
...
Читать далее
Модель в масштабе 1:43. Дата выхода - Январь 2021г.