Найти в Дзене
Старый радио любитель

Узелочки в копилку. УНЧ 1 Вт на LА4425.

Думаю, для приемника нужен уУНЧ с выходной мощностью 0,5 -1,5 Вт. Для этого я покопался в закромах и нашел старенькие LА4426, которые начали выпускаться в 1985 году в корпусе SIP-10H (однорядный, 10 выводов, с радиаторной площадкой), а в 1996 году вышла версия в корпусе SIP-5H. Достоинством этой микросхемы является не только ее выходная мощность (аж до 6 Вт) и широкий диапазон питающего напряжения (от 5 до 16 В), но и абсолютный минимум обвеса - всего три конденсатора: блокирующий по питанию, разделительный на входе и на выходе. К достоинствам стоит ее добавить отсутствие необходимости радиатора при выходной мощности 1 Вт и температуре окружающей среды аж до 40 С. Качество звука тоже достойное: при Рвых=1 Вт КНИ=0,1%. Полоса воспроизводимых частот - до 150 кГц, но хороший КНИ только до 15 кГц, но нам и столько не нужно :)). Чувствительность обещают тоже хорошую: при входном сигнале около 10 мВ, напряжении питания 13,2В и Rнагр=4 Ом на выходе будет около 1 Вт. Стоит эта старушка на разн

Думаю, для приемника нужен уУНЧ с выходной мощностью 0,5 -1,5 Вт. Для этого я покопался в закромах и нашел старенькие LА4426, которые начали выпускаться в 1985 году в корпусе SIP-10H (однорядный, 10 выводов, с радиаторной площадкой), а в 1996 году вышла версия в корпусе SIP-5H.

Достоинством этой микросхемы является не только ее выходная мощность (аж до 6 Вт) и широкий диапазон питающего напряжения (от 5 до 16 В), но и абсолютный минимум обвеса - всего три конденсатора: блокирующий по питанию, разделительный на входе и на выходе.

Рис. 1. Из  datasheet LM4425.
Рис. 1. Из datasheet LM4425.

К достоинствам стоит ее добавить отсутствие необходимости радиатора при выходной мощности 1 Вт и температуре окружающей среды аж до 40 С. Качество звука тоже достойное: при Рвых=1 Вт КНИ=0,1%. Полоса воспроизводимых частот - до 150 кГц, но хороший КНИ только до 15 кГц, но нам и столько не нужно :)). Чувствительность обещают тоже хорошую: при входном сигнале около 10 мВ, напряжении питания 13,2В и Rнагр=4 Ом на выходе будет около 1 Вт.

Стоит эта старушка на разных площадках по-разному: на Али около 600 руб/5шт, в Чипе - 440 руб/шт, на Озоне 260 руб/5 шт. Не так уж и дорого.

Я хочу добавить к микросхеме еще усилитель на двух транзисторах, чтобы общая чувствительность стала около 100 мкВ.

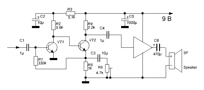
Рис. 1.
Рис. 1.

Схема простейшая, такую может собрать даже начинающий. Предварительный усилитель на двух транзисторах с непосредственной связью между ними, охваченный глубокой ООС по постоянному току. Все, как у В.Т. Полякова, только коллекторные резисторы сделал поменьше. С помощью изменения сопротивления резистора R6 в цепи ООС по переменному току можно изменять усиление предварительного УНЧ. Может быть позже вместо этого резистора поставлю 2N700 для реализации АРУ. А еще на входе нужно будет поставить регулятор громкости, а скорее не на входе предварительного УНЧ, а на входе микросхемы. Так будет правильнее, потому что шумы от работы переменного резистора не будут усиливаться.

О практической реализации - в следующей статье.

Всем здоровья и успехов!