Найти в Дзене
Электронный досуг

АРУ на BF998

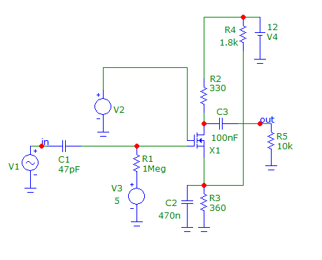
Продолжаем изучать моделирование на микрокапе. Данная схема - несколько видоизмененная схема АРУ, которая ест в расширенном даташите на транзистор. Там приведены 2 схемы - на 200 МГц и 800 МГц с входным и выходным сопротивлением 50 Ом. V1 - входной сигнал. V2 - напряжение АРУ. V3 + 5 В - напряжение на первом затворе. В практической конструкции надо предусмотреть резистивный делитель.
На графике ниже приведены регулировочные характеристики при изменении управляющего напряжения от 2 В до 6 В. Передаточное отношение на низких частотах меняется от -53 дБ до + 15,6 дБ. Шаг изменения напряжения 0,5 В.
При дальнейшем повышении управляющего напряжения до 8 В передаточное отношение увеличивается еще на 2 дБ. Естественно, указанные передаточные отношения на нагрузке 10 кОм. Шунтирующее влияние следующего каскада, как правило, выше. Поэтому в практической конструкции это надо учитывать. Ниже схема АРУ, но у транзистора нет резистора в цепи истока. Регулировочные характеристики. Здес

Продолжаем изучать моделирование на микрокапе. Данная схема - несколько видоизмененная схема АРУ, которая ест в расширенном даташите на транзистор. Там приведены 2 схемы - на 200 МГц и 800 МГц с входным и выходным сопротивлением 50 Ом. V1 - входной сигнал. V2 - напряжение АРУ. V3 + 5 В - напряжение на первом затворе. В практической конструкции надо предусмотреть резистивный делитель.
На графике ниже приведены регулировочные характеристики при изменении управляющего напряжения от 2 В до 6 В. Передаточное отношение на низких частотах меняется от -53 дБ до + 15,6 дБ. Шаг изменения напряжения 0,5 В.
При дальнейшем повышении управляющего напряжения до 8 В передаточное отношение увеличивается еще на 2 дБ.

-2

Естественно, указанные передаточные отношения на нагрузке 10 кОм. Шунтирующее влияние следующего каскада, как правило, выше. Поэтому в практической конструкции это надо учитывать.

Ниже схема АРУ, но у транзистора нет резистора в цепи истока.

-3

Регулировочные характеристики.

-4

Здесь управляющее напряжение изменяется от - 400 mV до + 450 mV с шагом 50 mV. Передаточное отношение на низких частотах при этом изменяется от - 82 дБ до 12,5 дБ. При повышении частоты пределы регулировки ниже. Естественно в практической конструкции надо учитывать шунтирование следующим каскадом. При повышении управляющего напряжения до 2 В передаточное отношение достигает максимума - примерно 16,5 дБ.
Как видим по этому графику - регулировка здесь более нелинейна.

АМ модулятор на BF998.

-5

Несущая 200 mV - амплитуда(в одну сторону).
Модулирующее напряжение 200 mV -амплитуда (в одну сторону).
Передаточное отношение около 1. Естественно, при подключении следующего каскада будет ниже.

График.

-6

Практические опыты с АМ модулятором на BF998 описаны на канале Старый радиолюбитель.

Успехов в творчестве!
Быть добру!