Добавить в корзинуПозвонить
Найти в Дзене
Стратегия Фемиды

Кто такие «патентные тролли» и как с ними судиться?

В современном мире интеллектуальной собственности набирает обороты явление, получившее название «патентный троллинг». Патентные тролли, или, как их еще называют, Non-Practicing Entities (NPEs), – это компании или физические лица, владеющие патентами, но не использующие их для производства или продажи каких-либо продуктов или услуг. Их основная цель – получение прибыли путем предъявления патентных исков к компаниям, фактически использующим запатентованные технологии. «Патентные тролли» – это компании или частные лица, которые приобретают патенты не с целью разработки и внедрения инноваций, а для предъявления исков к другим компаниям, использующим запатентованные технологии. Их цель – получение финансовой выгоды через судебные разбирательства или досудебные соглашения, а не создание новых продуктов или услуг. Деятельность патентных троллей может серьезно тормозить развитие инноваций, особенно в технологических отраслях. Компании вынуждены тратить значительные ресурсы на юридическую защит

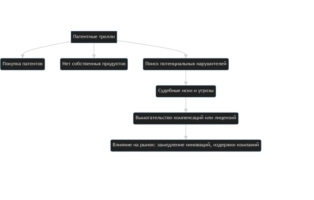
В современном мире интеллектуальной собственности набирает обороты явление, получившее название «патентный троллинг». Патентные тролли, или, как их еще называют, Non-Practicing Entities (NPEs), – это компании или физические лица, владеющие патентами, но не использующие их для производства или продажи каких-либо продуктов или услуг. Их основная цель – получение прибыли путем предъявления патентных исков к компаниям, фактически использующим запатентованные технологии.

«Патентные тролли» – это компании или частные лица, которые приобретают патенты не с целью разработки и внедрения инноваций, а для предъявления исков к другим компаниям, использующим запатентованные технологии. Их цель – получение финансовой выгоды через судебные разбирательства или досудебные соглашения, а не создание новых продуктов или услуг.

Деятельность патентных троллей может серьезно тормозить развитие инноваций, особенно в технологических отраслях. Компании вынуждены тратить значительные ресурсы на юридическую защиту, вместо того чтобы инвестировать их в исследования и разработки.

Ключевые особенности патентных троллей:

  • Отсутствие производства: Они сами не производят и не внедряют изобретения, описанные в патентах.
  • Покупка патентов: Они скупают патенты, зачастую у компаний на грани банкротства.
  • Судебные иски: Основная деятельность — поиск компаний, якобы нарушающих их патенты, и подача судебных исков против них с целью получить деньги.
  • Широкий охват: Иногда патентные тролли используют бессодержательные патенты, чтобы добиваться компенсаций даже за незначительное или косвенное совпадение.

Почему это проблема?

  • Замедляет инновации: Компании опасаются внедрять новые технологии из-за угрозы судебных исков.
  • Затраты на судебные тяжбы: Могут быть огромными, иногда выгоднее «троллю» просто заплатить.
  • Часто спорные патенты: Судебные процессы могут строиться на очень спорных или чрезмерно общих патентах.

Борьба с патентными троллями

  • Законодательные реформы: В некоторых странах ужесточают требования к патентам и правила по их защите.
  • Судебная практика: Некоторые суды начинают ограничивать возможности для злоупотребления патентным правом.

Суть их стратегии проста: они выкупают патенты, зачастую широкой формулировки, и начинают рассылать претензии потенциальным нарушителям, требуя лицензионные отчисления. Поскольку судебные разбирательства – процесс дорогостоящий и трудоемкий, многие компании предпочитают откупиться от троллей, выплачивая им требуемые суммы, даже если уверены в своей правоте.

Как же бороться с патентными троллями? Существует несколько стратегий. Во-первых, тщательный патентный поиск перед внедрением новых технологий позволяет выявить возможные риски заблаговременно. Во-вторых, можно оспорить действительность патента, используемого троллем, в Палате по патентным спорам. В-третьих, стоит рассмотреть возможность заключения лицензионного соглашения, однако это стоит делать только после тщательной оценки патентного портфеля тролля и перспектив судебного разбирательства.

Важно помнить, что борьба с патентными троллями – сложный и многогранный процесс, требующий привлечения квалифицированных юристов, специализирующихся в области интеллектуальной собственности. Только комплексный подход и грамотная стратегия помогут защитить интересы компании от необоснованных патентных исков.

-2