Добавить в корзину
Позвонить
Найти в Дзене
Войти
Новости Стендового Моделизма
7569 подписчиков
Подписаться
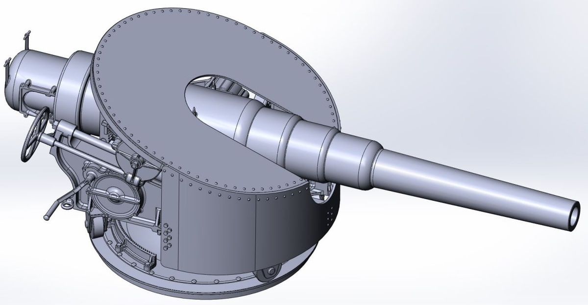
Scale_3D разработали орудие 203-мм 30 калибров на центральном штыре Вавассера в масштабе 1/72
15 января
15 янв
11
~1 мин
...
Читать далее
Scale_3D разработали орудие 203-мм 30 калибров на центральном штыре Вавассера в масштабе 1/72.
6
2529705577.776.1777397657439.82446