Найти в Дзене

Радиационно-стойкие гибридно-плёночные DC/DC-преобразователи с высокой удельной мощностью и выходными мощностями до 120 Вт

Автор: Жданкин Виктор В статье рассматриваются радиационно-стойкие DC/DC-модули питания с выходными мощностями до 120 Вт, выполненные по гибридной технологии, представленные компанией XMTI (Xi’an Microelectronics Technology Institute) в 2025 году и предназначенные для обеспечения питанием функциональной части бортовой аппаратуры космических аппаратов. Рассказано о способах решения энергетических, конструкторско-технологических проблем, связанных с повышением КПД, увеличением удельной мощности и повышением надёжности модулей. Предприятие Xi’an Microelectronics Technology Institute (XMTI) – Сианьский технологический институт микроэлектроники – был создан в 1965 году. Объединяя исследование и производство вычислительных устройств, полупроводниковых интегральных микросхем, гибридных микросхем, XMTI является уникальным крупным профессиональным научно-исследовательским институтом, определяющим многие направления развития авиакосмической промышленности Китая. Он является одним из мест рождени
Оглавление

Автор: Жданкин Виктор

В статье рассматриваются радиационно-стойкие DC/DC-модули питания с выходными мощностями до 120 Вт, выполненные по гибридной технологии, представленные компанией XMTI (Xi’an Microelectronics Technology Institute) в 2025 году и предназначенные для обеспечения питанием функциональной части бортовой аппаратуры космических аппаратов. Рассказано о способах решения энергетических, конструкторско-технологических проблем, связанных с повышением КПД, увеличением удельной мощности и повышением надёжности модулей.

Предприятие Xi’an Microelectronics Technology Institute (XMTI) – Сианьский технологический институт микроэлектроники – был создан в 1965 году. Объединяя исследование и производство вычислительных устройств, полупроводниковых интегральных микросхем, гибридных микросхем, XMTI является уникальным крупным профессиональным научно-исследовательским институтом, определяющим многие направления развития авиакосмической промышленности Китая.

Он является одним из мест рождения микроэлектроники Китая и основателем авиационно-космической микроэлектроники Китая и вычислительной техники. Институт также является основоположником китайской технологии интеграции микросистем и проектирования изделий, лидером в технологии авиакосмических встраиваемых систем микроэлектроники и основным предприятием в Китае в области разработки и производства интегральных микросхем.

XMTI использует в полном объёме уникальные преимущества сочетания систем и кристаллов, монолитной интеграции и гибридной интеграции, разработки и технологических процессов, формируя доброкачественную структуру научной разработки трёх отраслей – вычислительной техники, полупроводниковых и гибридно-плёночных микросхем. Средства вычислительной техники сформировали законченные промышленные системы обработки информации и программного обеспечения для аэрокосмических моделей. Отрасль интегральных микросхем сформировала законченную промышленную цепочку, включающую разработку и конструирование, производственный процесс, передовые технологии корпусирования, тестирование и анализ отказов. Направление гибридно-плёночных микросхем образует законченную производственную цепочку разработки интегральных систем, передовое производство подложек, многокристальную микро-нано-интеграцию, тестирование и гарантирование надёжности.

За последние десятилетия продукция и специальные услуги XMTI широко применялись в авиационной аппаратуре, средствах вывода на орбиту, спутниках и других секторах. Продукция соответствует специальным требованиям к стойкости к воздействующим факторам космического пространства и основного опасного фактора – ионизирующих излучений.

Электронные компоненты предприятия успешно применяются в российских проектах по созданию космических аппаратов.

В 2025 году предприятие XMTI расширило серию радиационно-стойких DC/DC-модулей преобразователей напряжения для работы в бортовой аппаратуре космических аппаратов (КА) с диапазоном изменения напряжения бортовой сети от 20 до 50 В рядом высокоэффективных 120-ваттных моделей. Основные параметры и характеристики этих модулей приведены в табл. 1.

Таблица 1. Типономиналы и основные технические характеристики радиационно-стойких DC/DC-преобразователей с выходными мощностями до 120 Вт
Таблица 1. Типономиналы и основные технические характеристики радиационно-стойких DC/DC-преобразователей с выходными мощностями до 120 Вт

Некоторые модели характеризуются значением КПД 86%, что является высоким показателем для радиационно-стойких модулей. Показатель удельной энергетической плотности для некоторых моделей достигает значения 3805 Вт/дм3, что позволяет создавать системы электропитания с высокими массогабаритными характеристиками. В каталоге XMTI указано, что зарубежными аналогами представленных модулей являются изделия серии sMOR известной американской компании Crane Aerospace & Electronics [1]. DC/DC-модули преобразователей напряжения производства XMTI по электрическим характеристикам, по массогабаритным характеристикам, расположению выводов и их функциональному назначению идентичны модулям серии sMOR. Но у модулей серии sMOR примерно на 10% выше показатель удельной энергетической плотности (высота модулей немного ниже).

Получение достаточно высоких показателей энергоэффективности для гибридных преобразователей является результатом совместного решения основных проблем миниатюризации. Далее будут рассмотрены основные проблемы, которые были решены в процессе разработки модулей для получения небольших габаритов, достаточно высокого КПД и высоких показателей радиационной стойкости.

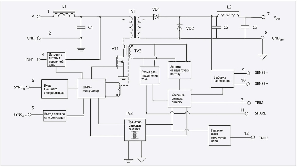
Рассматриваемые преобразователи напряжения выполнены по схеме однотактного прямоходового преобразователя, наиболее часто используемой в модулях преобразователей напряжения при уровнях мощностей 75…120 Вт, которая является энергетически наиболее эффективной структурой источника электропитания среди других структур DC/DC-преобразователей. Применение новых способов регулирования мощности и схемотехнических решений позволяет значительно улучшить показатели энергетической эффективности традиционного прямоходового преобразователя постоянного напряжения. Упрощённая электрическая схема одноканального 120-ваттного модуля приведена на рис. 1.

Рис. 1. Упрощённая электрическая схема одноканального модуля повышенной мощности серии LDCD/(20-50)
Рис. 1. Упрощённая электрическая схема одноканального модуля повышенной мощности серии LDCD/(20-50)

Силовой транзистор VT1 периодически открывается и закрывается последовательностью импульсов, формируемых ШИМ-контроллером. Через трансформатор TV1 передаётся энергия первичного источника электропитания на вторичную сторону. Выходное напряжение трансформатора выпрямляется прямым (VD1) и возвратным (VD2) диодами и передаётся на выход через выходной фильтр L2, C3, который выделяет среднюю составляющую выходного напряжения.

Стабилизация выходного напряжения обеспечивается контроллером ШИМ изменением относительной длительности импульсов открытого состояния транзистора VT1 с помощью комбинированной отрицательной обратной связи, о которой более детально поговорим далее.

На этом месте прервёмся для небольшого экскурса в историю развития гибридно-плёночных источников питания, рассмотрим технические и технологические решения, которые обеспечили возможность миниатюризации преобразователей электрической энергии и аппаратуры, собранной на их базе.

В начале 90-х годов после медленного увеличения в течение нескольких лет очень маленькими приращениями показатель удельной мощности гибридно-плёночных преобразователей напряжения получил существенное резкое повышение с представлением 100-ваттных DC/DC-преобразователей серии MFLHP компанией Interpoint. Так как удельная мощность этих преобразователей достигла значения 3373 Вт/дм3, которая превысила значение выпускавшихся в то время моделей примерно на 29%, новый преобразователь ознаменовал начало эры гибридно-плёночных DC/DC-преобразователей с высокой удельной мощностью [2].

Существенного увеличения удельной мощности удалось достичь разработкой, по существу, нового метода управления перемагничиванием сердечника трансформатора, разработанного специально для минимизации потерь в трансформаторе, а также раз­работкой компактной конструкции трансформатора. Новая система управления позволила преодолеть существенные ограничения в передаче энергии, с которыми всегда сталкивается типичная конструкция источника питания – среди которых уравновешивание времени возвращения рабочей точки сердечника трансформатора в исходное состояние, время прямой передачи и перенапряжения на силовом ключе и выпрямительных диодах.

В режиме прямой передачи энергии трансформатор выполняет сбалансированную работу – сначала передача мощности в нагрузку, на интервале замкнутого состояния ключа, а потом подготовка магнитного сердечника трансформатора к очередному циклу приведением сердечника в исходное состояние, когда силовой транзистор разомкнут.

Топологии импульсных источников питания позволяют обеспечить этот баланс.

В однотактных топологиях в трансформатор вводится размагничивающая рекуперационная обмотка для перемагничивания сердечника. Основная обмотка предназначена для передачи энергии; размагничивающая обмотка обеспечивает сбалансированное восстановление силовой обмотки в каждом цикле передачи. Вольт-секундное произведение (вольт-временна́я характеристика), во время которого энергия передаётся во вторичную цепь, индуцирует магнитный поток, который должен быть сбалансирован в выключенном состоянии транзистора размагничиванием трансформатора сердечника. Площадь, используемая размагничивающей обмоткой, недоступна для тока нагрузки, и время проводимости, как правило, ограничено до 50% для поддержания симметрии передачи мощности. Расширенные длительности проводимости могут быть получены при меньшем числе витков размагничивающей обмотки. Однако это повышает перенапряжение на силовых полупроводниковых компонентах и выпрямительных диодах, что требует применения более высоковольтных компонентов с повышенными потерями проводимости. Потребуется применение диссипативных ограничителей для защиты от переходных напряжений, вызванных индуктивностью рассеяния, особенно когда используется любое неравное отношение витков первичной и размагничивающей обмоток.

Более совершенная передача энергии достигается использованием паразитной индуктивности и ёмкости в преобразователе для обеспечения функции восстановления основной обмотки. Замысел состоит в том, чтобы направить некоторую часть этой энергии в нагрузку недиссипативным способом. Балансированием параметрами паразитных элементов с требованиями восстановления была достигнута автоматическая и идеально сбалансированная схема восстановления магнитного сердечника в однотактном прямоходовом преобразователе, которая позволила увеличить коэффициент заполнения импульсов в преобразователе (отношение длительности импульса к периоду) до 67%.

Наряду с этим сердечник силового трансформатора TV1 перемагничивается симметрично в двух квадрантах с удвоенным размахом индукции – используются первый и третий квадранты сердечника по петле гистерезиса в координатах В-H.

Одновременно было ослаблено перенапряжение на взаимодействующих полупроводниковых компонентах.

В результате исключается размагничивающая обмотка, что предоставляет больше места для силовой обмотки и позволяет применить силовой транзистор MOSFET с более низким сопротивлением RDS (ON) в открытом состоянии и более низковольтные выпрямительные диоды. Этот метод также обеспечивает эффективное поглощение напряжения выбросов без использования диссипативных демпфирующих цепей. Это усовершен­ствование позволяет использовать всю площадь обмотки сердечника трансформатора для передачи энергии – никакая часть поверхности не растрачивается для обе­спечения функции симметричного восстановления. Комбинированный результат открытия означает значи­тельно увеличенную эффективность передачи при использовании топологии высо­кочастотного преобразования напря­жения с ШИМ-регулированием, которая обеспечивает низкий уровень помех, работу c постоянной частотой (от 400 до 600 кГц) и позволяет реализовать многоканальные схемы преобразователей. Рассмотренный метод вспомогательного размагничивания магнитного сердечника в обратном такте работы – интервале выключенного состояния силового транзистора – для однотактного прямоходового DC/DC-преобразователя защищён патентом [3]. В схеме, показанной на рис. 1, трансформатор TV1 используется исключительно для передачи энергии без применения дополнительной обмотки и диссипативных ограничителей для предотвращения насыщения сердечника и ограничения перенапряжения на силовом ключе. Одним из недостатков метода резонансного размагничивания сердечника трансформатора является высокое значение перенапряжения на силовом ключе за счёт обеспечения резонанса выходной ёмкости силового ключа, что требует применения транзистора с высоким допустимым напряжением сток-исток. В прямоходовых преобразователях напряжения без повышенных требований к радиационной стойкости применяется схема размагничивания трансформатора с помощью активного ограничителя, которая имеет наилучшие характеристики – повышенное значение КПД и меньшее значение перенапряжения на силовом ключе. Но для реализации структуры с активным ограничителем требуются дополнительный высоковольтный ключ ограничителя на P- или N-канальном MOSFET-транзисторе и ограничительный конденсатор, что является нежелательным для радиационно-стойкой структуры. В случае кратковременного открывания дополнительного транзистора активного ограничителя при воздействии заряженной частицы возникает прямой короткозамкнутый путь от низкоимпедансного источника первичного напряжения на землю, что может привести к выходу из строя преобразователя [4]. Детально современные высокочастотные структуры прямоходового преобразователя функционирующего в режиме ШИМ с резонансным размагничиванием сердечника трансформатора рассматриваются в многочисленной зарубежной и отечественной литературе, например [5], [6].

Для построения высокоэффективных преобразователей напряжения требуются и другие улучшения – необходимы улучшения в конструкции магнитных компонентов. Использование новых магнитных материалов, созданных для максимизирования площади меди, доступной для передачи энергии, позволяют достичь действительно очень высоких уровней удельной мощности. Главным результатом является увеличение значения энергии, которую может передать трансформатор. Используется магнитный материал, который обеспечивает оптимальное соотношение геометрических размеров. Применяется феррит с низкой величиной объёмных удельных магнитных потерь и высокой температурной стабильностью. Целью разработки является пропорция магнитного компонента, которая максимально увеличивает токопроводящий объём меди и минимизирует объём феррита и длину витка. Конструкция предусматривает прямоугольное соотношение геометрических размеров (2:1) и равна приблизительно половине высоты стандартного магнитного компонента. Сердечник трансформатора также специально сконструирован для бескаркасной намотки с использованием плоского медного провода. На рис. 2 показан внешний вид конструкции 120-ваттного гибридно-плёночного преобразователя напряжения серии LDCD/(20-50) – хорошо видны низкопрофильные трансформаторы.

Рис. 2. Внешний вид конструкции модуля LDCD/(20-50)-15-120/SP – на изображении модуля с удалённой крышкой видны низкопрофильные конструкции трансформаторов
Рис. 2. Внешний вид конструкции модуля LDCD/(20-50)-15-120/SP – на изображении модуля с удалённой крышкой видны низкопрофильные конструкции трансформаторов

Устранением зазоров, свойственных круглым проводам, и площади, затрачиваемой на каркасы, в магнитопроводе достигается коэффициент заполнения меди до 80% (стандартная обмотка проводом круглого сечения на каркасе имеет типовой коэффициент заполнения меди приблизительно 50%). Провода плоского сечения также уменьшают потери минимизированием сопротивления обмотки по переменному току на высокой частоте, которое может быть значительно выше, чем сопротивление постоянному току. Основные полученные результаты включают в себя: уменьшение глубины скин-эффекта, уменьшение межобмоточной ёмкости, индуктивности рассеяния и гистерезисных потерь. Для пропитки обмотки магнитного компонента применяется специальный компаунд с низким уровнем потерь, высокой теплопроводностью, разработанный, чтобы способствовать повышению передачи теплоты. Компаунд был выбран с низким коронным разрядом, низкими потерями, высокой теплопроводностью и оптимальной температурной совместимостью с ферритовым материалом.

Высота магнитного компонента является также критическим параметром в преобразователях с высокими уровнями удельной мощности. Так как магнитные компоненты являются самыми высокими компонентами источника питания, уменьшение их высоты является существенным условием уменьшения общего объёма источника питания. Низкопрофильный магнитный компонент (высота приблизительно 9 мм), используемый в преобразователях, уменьшает высоту корпуса до 10,66 мм (макс.). Этот размер является важным в двух отношениях. Источники питания обычно являются самыми высокими элементами на печатной плате, следовательно, уменьшение их высоты позволяет сократить расстояние между платами и уменьшить общий объём системы. Более низкая высота модуля также способствует передаче тепла. Так как наиболее эффективным способом для источника питания рассеять тепло является использование кондуктивного теплоотвода, который реализуется соединением теплоотводящей поверхности корпуса (основание) к теплоотводу (этим теплоотводом может быть печатная плата, стенка корпуса или промышленный радиатор), бо́льшая площадь поверхности означает лучшую суммарную кондуктивную передачу тепла. Более низкая высота максимизирует площадь поверхности для данного объёма. Преобразователь одинакового объёма с высотой 12,7 мм будет иметь площадь теплопроводящего основания для рассеяния тепла меньше на 24%, чем преобразователь с высотой 9,65 мм. Конструкция с явно выраженной плоской формой даёт лучшее соотношение между поверхностью охлаждения и объёмом [7].

Рабочая температура преобразователя непосредственно влияет на интенсивность отказов, которая удваивается при увеличении рабочей температуры на каждые 15ºC – чем ниже температура корпуса модуля, тем длительнее время наработки до отказа. При известных рабочих условиях тепловая мощность, рассеиваемая в моду­ле, известна, и повышенная темпе­ратура модуля может быть снижена улучшением условий отвода тепла, таким образом значительно увеличив срок службы модуля. В табл. 2 приведены параметры рекомендуемого радиатора для некоторых моделей, рассчитанные с учётом рассеиваемой мощности и теплового импеданса модулей.

Таблица 2. Значения тепловых сопротивлений некоторых моделей и рекомендуемые параметры радиатора
Таблица 2. Значения тепловых сопротивлений некоторых моделей и рекомендуемые параметры радиатора

Для лучшего отвода тепла от нагретой поверхности модуля необходимо устанавливать модули на теплоотвод с плотным прилеганием через теплопроводящую пасту или теплопроводящие эластичные прокладки, заполняющие неровности микрорельефа прилегающих поверхностей, повышая теплопередачу. Температура основания корпуса не должна превышать +125ºC. Модули предназначены для применения в бортовой аппаратуре КА, в которой имеется корпусной теплоотвод значительной площади, на который можно установить модуль без применения радиаторов, объём которых может превышать объём модуля в несколько раз.

Рис. 3. График зависимости КПД двухканального модуля LDCD/(20-50)-12-110/D1 нагрузки при входном напряжении 28 и 42 В
Рис. 3. График зависимости КПД двухканального модуля LDCD/(20-50)-12-110/D1 нагрузки при входном напряжении 28 и 42 В

Для теплового расчёта в справочном листке приводятся графики зависимости КПД от нагрузки (рис. 3), которые позволяют точно определить КПД для конкретной нагрузки модуля и использовать модуль при максимальном КПД, применяя модули с оптимальным коэффициентом загрузки. Приводятся также графики зависимости КПД от входного напряжения (рис. 4).

Рис. 4. График зависимости КПД от входного напряжения для одноканального модуля LDCD/(20-50)-28-112/SP
Рис. 4. График зависимости КПД от входного напряжения для одноканального модуля LDCD/(20-50)-28-112/SP

Дополнительно к эффективным электромагнитным компонентам и способу размагничивания сердечника трансформатора, как было указано ранее, в преобразователях также применяется комбинированный метод регулирования: каскадно соединённые схема усилителя сигнала ошибки по напряжению и ШИМ-компаратор с входом для сигнала внутреннего контура, осуществляющего прямое регулирование амплитуды тока дросселя (первичной обмотки силового трансформатора). Обратная связь по напряжению является наиболее используемой разновидностью в DC/DC-преобразователях. Она обеспечивает широкую полосу пропускания во всём весьма значительном диапазоне нагрузок – от рассчитанного разрывного тока до полной нагрузки – и обеспечивает превосходные переходные характеристики по току и напряжению. Она также сравнительно просто реализуется. Тем не менее этот вид связи имеет два недостатка: переходная характеристика ухудшается при очень небольшой нагрузке, так как магнитный поток магнитопровода трансформатора становится прерывистым, и трудно создать режимы токового распределения для параллельно соединённых преобразователей.

Внутренняя обратная связь по току дросселя обеспечивает очень хорошие переходные характеристики при низких нагрузках и делает простым параллельное соединение преобразователей без сложной схемы внутренних соединений. Тем не менее динамические свойства системного контура находятся под влиянием полного сопротивления нагрузки (эффективная ширина пропускания, функция нагрузки, является меньше оптимальной во всём широком диапазоне нагрузок). Метод регулирования с обратной связью по напряжению и внутренней обратной связью по току объединяет преимущества обеих систем. Механизм обеспечивает широкую полосу частот, нечувствительность к импедансу нагрузки и превосходные переходные характеристики при любой нагрузке. Регулирование выходного напряжения методом широтно-импульсной модуляции (ШИМ) с постоянной высокой рабочей частотой и обратными связями по напряжению и току, а также микросхемы контроллеров для режима с обратной связью по напряжению и дополнительной обратной связью по току дросселя подробно рассмотрены, например, в работе [8].

Сочетание обратной связи по напряжению и дополнительной обратной связи по току также упрощает работу распределения тока при параллельном соединении. До трёх одноканальных модулей могут быть соединены параллельно без применения внешней схемы. Кроме того, такой механизм обратной связи и независимость модулей делает возможным организовать несколько различных схем синхронизации. Все модули могут быть синхронизированы с использованием системного тактового генератора, или все могут работать автономно – каждый на собственной рабочей частоте. Преобразователи могут также быть синхронизированы один от другого, и один из них может быть соединён c системным генератором или работать на собственной частоте. Это предоставляет разработчикам обширный диапазон для управления пульсациями тока на входе и выходе. Синхронизированные модули стремятся использовать в случаях, когда не должны быть нарушены цифровые сигналы или квантованные аналоговые сигналы. В режиме работы на собственной частоте пики спектра не являются аддитивными, но различные частоты могут создавать частоты биений.

Модули также содержат ряд других сервисных и защитных функций. Интегрирована схема блокировки при пониженных напряжениях на входе, защита от короткого замыкания – защиты являются самовосстанавливающимися. После устранения причины короткого замыкания модуль автоматически запускается. Функция выключения внешним сигналом со стороны входа и выхода (выводы INH1 и INH2) повышает гибкость применения преобразователей в бортовой системе электропитания реализацией определённого алгоритма подачи напряжения к отдельным узлам функциональной части аппаратуры. Сервисная функция регулировки выходного напряжения позволяет получить нестандартные значения напряжения подключением подстроечного резистора между выводом TRIM и общим проводом или выводом выходного напряжения, в зависимости от требуемого направления регулировки. Внешняя обратная связь (выводы SENSE– и SENSE+) используется для компенсации падения напряжения на проводах, соединяющих выход одноканального преобразователя с расположенной на удалении нагрузкой. При параллельном соединении нескольких модулей (максимум 3 модуля) необходимо под­ключение вывода SHARE, обеспечи­вающего равномерное распределение тока между модулями. При этом модули должны быть нагружены на 20–80% от номинальной мощности. Рабочие частоты соединённых параллельно модулей должны быть согласованными любым способом из ранее представленных. Частота внешнего сигнала синхронизации должна быть в диапазоне от 450 до 550 кГц (меньше собственной рабочей частоты от 400 до 600 кГц) и коэффициентом заполнения 40–60%. В режиме синхронизации частоты внешним синхросигналом DC/DC-преобразователь должен быть нагружен ≥ 20%. Если вход синхронизации не используется, рекомендуется соединять его с входной «силовой землёй».

Для ограничения неизбежного пускового тока необходимо использовать на входе активные схемы ограничения пускового тока, реализованные на P-канальном или N-канальном MOSFET (схемы приведены в справочном листке). Эффективные структуры, алгоритмы работы и параметры ограничителей пускового тока для бортовых систем вторичного электропитания описаны в работе [9].

На выходе преобразователей используются танталовые конденсаторы в SMD-исполнении (для поверхностного монтажа), которые благодаря низкому значению паразитной индуктивности превосходят по частотным свойствам конденсаторы других типов. Поэтому при измерении выходного импеданса преобразователя необходимо проверять полярность измерительной головки (щупа) измерительной системы.

Для дополнительного ослабления кондуктивных помех на внешних проводах на входе рекомендуется применять помехоподавляющий фильтр LFE/(20-50)-461-750 или LFE/(20-50)-461-500 с коэффициентом ослабления помех ≥ 55 дБ на частоте 500 кГц. Обеспечиваются уровни напряжения кондуктивных помех значительно ниже нормирующей кривой CE102 по стандарту GJB151A-97 (совпадает с американским стандартом MIL-STD-461E) в диапазоне частот от 10 кГц до 10 МГц.

Когда применяется один помехоподавляющий фильтр с несколькими DC/DC-преобразователями, может иметь место несогласованность между импедансами фильтра и модуля преобразователя, вызывающая автоколебания на выходе фильтра и входе преобразователя. Необходимо установить конденсатор СX на входе преобразователя для ограничения дифференциальных помех.

Когда на одной плате размещено несколько модулей преобразователей, могут возникнуть синфазные перекрёстные помехи, для ограничения помех рекомендуется установить конденсаторы CY (ёмкость от 1000 пФ до 0,1 мкФ) между корпусом и входными и выходными выводами, конденсаторы должны соответствовать требованиям к напряжению изоляции между корпусом и входными и выходными выводами (рис. 5).

Рис. 5. Схема соединения фильтра ЭМП и нескольких DC/DC-преобразователей с внешними конденсаторами CX и СY для шунтирования дифференциальных и синфазных помех
Рис. 5. Схема соединения фильтра ЭМП и нескольких DC/DC-преобразователей с внешними конденсаторами CX и СY для шунтирования дифференциальных и синфазных помех

Высоконадёжная гибридная технология

Преобразователи созданы для работы в условиях воздействия внешних факторов, которые обычно связаны с космическими программами. Модули выполнены по толстоплёночной гибридной технологии в герметичных металлических корпусах. Корпус изготовлен из холоднокатаной стали, покрытой никелем. Выводы выполнены из меди и покрыты золотом. Для герметизации корпуса применяется шовно-роликовая сварка. Система шовно-роликовой сварки, интегрированная в атмосферную камеру (наполненную азотом высокой чистоты), обеспечивает высокую герметичность изделия и обеспечивает заданную атмосферу внутри микросборки.

Так как герметизация корпуса осуществляется в атмосферной камере с небольшим давлением, при использовании модулей в вакууме или низком давлении верхняя крышка может незначительно выгибаться из-за внутреннего давления. Поэтому необходимо предусмотреть свободное пространство над верхней частью модуля (не менее 2 мм) для предотвращения сдавливания крышки или замыкания с другими компонентами.

Гибридная технология позволяет уменьшить объём конструкции до величины, полностью определяемой энергетическими соотношениями и условиями теплообмена. Силовой транзистор и выпрямительные диоды входят в микросборку в виде отдельных кристаллов. Схема управления (ШИМ-контроллер), осуществляющая управление силовым транзистором, включает в свой состав элементы для организации режима с обратной связью по напряжению и дополнительной обратной связью по току дросселя, является собственной разработкой компании XMTI. Микросхема (кристалл) выполнена по КМОП-технологии «кремний на изоляторе» (КНИ), обеспечивающей стойкость к суммарной накопленной дозе радиации и воздействию заряженных частиц, вызывающих одиночные сбои. Микросхема также имеет вход для подачи сигнала синхронизации и вырабатывает выходной сигнал синхронизации, а также вход для преобразования сигнала с датчика тока в цепи стока силового MOSFET (VT1) для задания порогового напряжения выключения транзистора совместно с сигналом усилителя ошибки. Гибридная микросборка преобразователя объединяет несколько микросхем достаточно высокой степени интеграции, что сокращает количество внутрисхемных электрических соединений и положительно влияет на надёжность микросборки преобразователя. Для снижения массы (масса модулей 76±6 г) микросборки эффективным является применение склеивания вместо других способов соединения. Большая часть всех пассивных и активных компонентов в модулях смонтированы на керамической плате при помощи электропроводящей клеевой композиции. Применяемые клеящие материалы имеют максимально достижимые эксплуатационные характеристики в части теплопроводности, электропроводности, прочности, стабильности в условиях воздействия спецфакторов космического пространства, что обеспечивает надёжную работу изделий. 120-ваттные модули, выполненные на многослойных печатных платах в металлических, заполненных герметиком корпусах, имеют массу более 100 г.

Микросборки гибридных преобразователей напряжения в процессе производства подвергаются выходному контролю по различным параметрам с целью выявления потенциально ненадёжных экземпляров: визуальный внутренний контроль (перед герметизацией), грубые и тонкие течи, контроль содержания паров воды внутри корпуса, PIND-контроль (Particle Impact Noise Detection Test), постоянное ускорение (центрифуга), термоциклы, стабилизационная печь, электротермотренировка, механические удары, центрифуга (постоянное ускорение), критические электрические параметры при крайних температурах, рентгеновский радиографический контроль.

Испытания проводятся согласно методикам национального стандарта GJB2438B-2017 «Общая спецификация производства гибридно-плёночных микросхем», который практически соответствует американскому стандарту MIL-PRF-38534F «Hybrid Microcircuits, General Specification For».

Расчётное среднее время наработки до отказа модуля LDCD/(20-50)-3R3-66/SP составляет 14 000×104 ч (рассчитано для температуры корпуса +35ºС для условий орбитального полёта).

Для оценки радиационной стойкости модули испытывались на стойкость к воздействию ионизирующих излучений. Гарантируется стойкость к эффекту полной накопленной дозы не менее 100 крад (Si). Оценка дозовых эффектов проводится при небольших мощностях дозы 0,01 рад (Si)/с до 30 крад (Si) и 0,1 рад (Si)/с до 70 крад (Si). Испытания облучением низкой интенсивности обеспечивают радиационный отклик полупроводниковых приборов максимально приближенным к радиационному отклику, возникающему при облучении на орбите.

Стойкость к одиночным эффектам гарантируется при воздействии заряженных частиц с пороговыми линейными потерями энергии (ЛПЭ) ≥ 75 МэВ·см2/мг. Не проявляются обратимые и необратимые (катастрофические) одиночные эффекты. Испытания на стойкость к одиночным эффектам выполняются с использованием целого спектра воздействующих ионов – с набором характеристик ЛПЭ эти испытания дают гарантию того, что подвергшиеся испытаниям устройства соответствуют своим спецификациям.

Заключение

Радиационно-стойкие DC/DC-модули, предлагаемые предприятием XMTI, соответствуют требованиям, предъявляемым к системам электропитания бортовой аппаратуры космических аппаратов, и гарантируют долговременную надёжность и стабильность рабочих характеристик при эксплуатации в условиях воздействий факторов космического пространства.

Повышение КПД модулей, особенно с низкими выходными напряжениями 3,3 и 5 В, возможно при использовании схем с синхронным выпрямителем – вместо прямого и возвратного диода использовать радиационно-стойкие полевые транзисторы с предельно низким сопротивлением в открытом состоянии RDS (ON) и небольшим зарядом затвора, чтобы снизить потери на интервале проводимости и обеспечить полное отпирание транзистора. Для управления ключами выпрямителей необходимо применять схемы управления, обеспечивающие исключение режима одновременного открытия транзисторов синхронного выпрямителя. Эта задача вполне по силам предприятию XMTI.

Специалистам XMTI удалось решить проблемы изготовления керамических подложек для гибридных изделий с выходными мощностями более 120 Вт. В следующем году планируется начать производство радиационно-стойких гибридно-плёночных DC/DC-модулей электропитания с выходными мощностями до 350 Вт для работы в диапазонах напряжений 20–36 В, 34–50 В, 70–120 В. Предварительные технические характеристики модулей приведены в табл. 3.

Таблица 3. Состав и основные технические характеристики перспективных радиационно-стойких гибридно-плёночных DC/DC-преобразователей с выходными мощностями до 350 Вт
Таблица 3. Состав и основные технические характеристики перспективных радиационно-стойких гибридно-плёночных DC/DC-преобразователей с выходными мощностями до 350 Вт

Показатель удельной мощности некоторых моделей достигает значения 5579 Вт/дм3. Но это уже совсем другая история…

Литература

  1. XMTI (Xi’an Microelectronics Technology Institute) Products Catalogue. 2025.
  2. David Maliniak. 100-W DC-DC Converter Sports 70-W/In3. Density. Electronic Design, March 19, 1992.
  3. United States Patent. Patent Number: 5,521,807. Date of Patent: May 28, 1996. DC-TO-DC CONVERTER WITH SECONDARY FLYBACK CORE RESET. Invention: Ming Lee, Chen Kirkland; Jay A. Kuechny. Assignee: Interpoint Corporation, Redmond, Wash.
  4. Case Study: Radiation Design and Testing of Hybrid DC-DC Converters. COTS Journal. April 2002.
  5. Герасимов А.А., Кастров М.Ю. Разработка прямоходового преобразователя напряжения с одним силовым ключом и резонансным размагничиванием // Практическая силовая электроника. 2011. № 41.
  6. Карзов Б.Н., Соловьёв И.Н., Ходырев E.И. Прямоходовой преобразователь напряжения в режиме ШИМ с резонансным размагничиванием. Практическая силовая электроника. 2009. № 1 (33).
  7. Источники вторичного электропитания / C.C. Букреев, В.A. Головацкий, Г.Н. Гулякович и др.; под ред. Ю.И. Конева. М.: Радио и связь, 1983. 280 c., ил. Проектирование РЭА на интегральных микросхемах.
  8. Frank Goodenough. Power-supply IC controllers proliferate, ED, 1989, № 23, pp. 59–62, 64–66, 71.
  9. Миронов А.А. Структура и алгоритмы работы ограничителей пускового тока // Силовая электроника. 2017. № 2.

© СТА-ПРЕСС, 2026

Статья была опубликована в СЭ 1/2026
Больше интересного – на медиапортале
https://www.cta.ru/