Найти в Дзене
Amopoint

Внедрение amoCRM для иммерсивного театра «Морфеус». Конверсия в продажу билетов выросла на 6%, а команда начала закрывать в 2 раза больше за

Коллеги, добрый день! Мы — команда Amopoint, один из ведущих интеграторов amoCRM в России. Помогаем бизнесу выстраивать продажи, автоматизировать процессы и повышать прибыль. Реализовали более 500 проектов в 30+ нишах. В этой статье расскажем про процесс внедрения amoCRM для иммерсивного театра «Морфеус». Иммерсивность — это когда ты входишь в зал и через пару минут уже не понимаешь, где спектакль, а где реальная жизнь. Зрители становятся участниками представления: могут разговаривать с актерами, менять ход событий, проживать историю, как свою. Это очень интересный формат и нам было важно усилить его своей работой. Базу клиентов вели вручную. Часть информации менеджеры записывали сами, часть подтягивалась автоматически через сервисы покупки билетов. Везде были разные данные, поэтому как-то сегментировать базу и в целом работать с ней было тяжело. Менеджеры отправляли напоминания вручную, про рассылки по базам старых клиентов можно было забыть. А это золотая жила для компаний, где в биз
Оглавление

Коллеги, добрый день!

Мы — команда Amopoint, один из ведущих интеграторов amoCRM в России. Помогаем бизнесу выстраивать продажи, автоматизировать процессы и повышать прибыль.

Реализовали более 500 проектов в 30+ нишах.

В этой статье расскажем про процесс внедрения amoCRM для иммерсивного театра «Морфеус».

Иммерсивность — это когда ты входишь в зал и через пару минут уже не понимаешь, где спектакль, а где реальная жизнь. Зрители становятся участниками представления: могут разговаривать с актерами, менять ход событий, проживать историю, как свою. Это очень интересный формат и нам было важно усилить его своей работой.

Цели проекта

  • Оцифровать работу московского и питерского филиалов
  • Объединить все каналы рекламы в одну систему для аналитики
  • Подключить и настроить интеграцию сервисов покупки билетов
  • Свести к минимуму ручной труд и облегчить жизнь менеджерам по продажам
  • Вывести все диалоги с клиентами в одну систему
  • Создать систему рассылок-напоминаний в WhatsApp
  • Внедрить аналитику по категориям запросов и спектаклям

Главная проблема

Базу клиентов вели вручную. Часть информации менеджеры записывали сами, часть подтягивалась автоматически через сервисы покупки билетов. Везде были разные данные, поэтому как-то сегментировать базу и в целом работать с ней было тяжело.

Менеджеры отправляли напоминания вручную, про рассылки по базам старых клиентов можно было забыть. А это золотая жила для компаний, где в бизнес-модель закладывается LTV.

И, конечно, был риск потерять часть базы. Менеджер мог забыть добавить новые заявки, удалить все данные или просто украсть их.

Наш подход

Мы максимально погрузились в бизнес-процессы клиента, сформировали план задач, с помощью которых реализовали внедрение amoCRM. Ниже можно ознакомиться непосредственно с задачами:

Анализ задач и бизнес-процессов

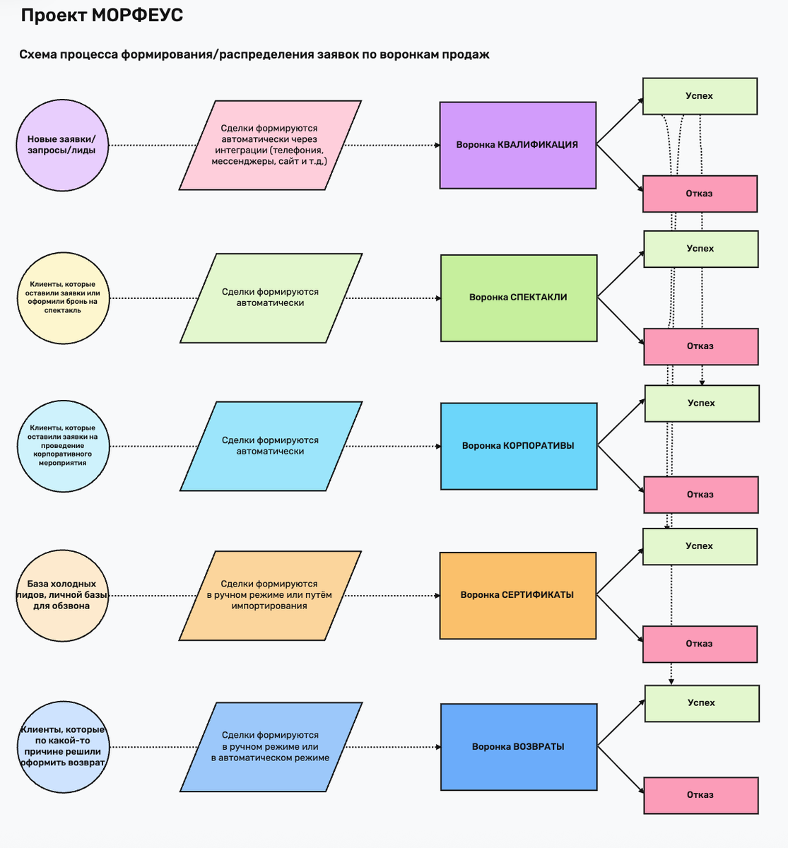
Разобрали, как в базе сегментируются новые заявки и какой путь проходит клиент перед покупкой. Ниже будет несколько страшных графиков, постараемся коротко описать их:

В первую очередь выделили 5 основных воронок театра:

  1. Новые запросы (Квалификация)
  2. Заявки и брони от клиентов (Спектакли)
  3. Заявки на проведение корпоративов (Корпоративы)
  4. Холодная база (Сертификаты)
  5. Возвраты — это возвраты:)
-2

Далее описали каждый этап в работе с клиентом для каждой воронки:

-3
-4

Также мы спланировали, как подключить amoCRM к ключевым источникам заявок и сервисам покупки билетов Intickets и Яндекс Билеты. Здесь важный пункт — это не стандартные интеграции, и они встречаются редко.

Проектирование и настройка воронок продаж

На этом этапе настроили все воронки уже в CRM-системе. Учли каждый шаг клиента от заявки и квалификации менеджером до покупки билета и фиксации посещения театра. Прикрепляем скрин воронки «Спектакли» в качестве примера:

-5

Подключение и настройка интеграций

Подключили все популярные мессенджеры к amoCRM. Теперь переписки с клиентами ведутся прямо в системе и менеджерам не нужно переключаться между разными приложениями. Естественно, все данные автоматически фиксируются:

-6

Подключили телефонию UIS к amoCRM. Теперь все звонки включая автоматически записываются и сохраняются в карточках клиентов. Это дает полную историю общения и помогает контролировать качество работы менеджеров.

-7

Далее соединили amoCRM сначала с Intickets, а потом и с Яндекс Билетами.

Теперь информация о покупках автоматически поступает в CRM, что позволяет отслеживать продажи и управлять базой клиентов из одного окна.

-8

Автоматизация

Очень заморочились над автоматизацией рутинных операций, чтобы освободить время менеджеров для живого общения с клиентами. Теперь система сама:

  • Отправляет клиентам сообщения в WhatsApp. Например, напоминания о спектакле
  • Автоматически определяет, откуда пришла заявка, и фиксирует источник
  • Проставляет теги по сделкам и сегментирует всю базу
  • Переводит сделку на следующий этап, когда выполняются все необходимые действия на текущем
  • Закрывает выполненные задачи, когда клиент проходит весь путь.

Это не только экономит время команды, но и обеспечивает идеальный порядок в данных: ни один клиент не теряется, а каждое действие фиксируется. Теперь менеджеры могут полностью сосредоточиться на ключевых действиях, которые реально влияют на выручку. И это общение с гостями и корпоративными клиентами:

-9

Обучение и аналитика

Перед внедрением CRM-системы, у бизнеса появляется много страхов и в первую очередь это саботаж от команды. Людям комфортно работать так, как они уже работают, и какие-то изменения обязательно вызовут дискомфорт. Если не проработать это возражение от команды заранее.

Мы научили команду театра Морфеус комфортно использовать систему. Для менеджеров провели обучение, чтобы они уверенно использовали amoCRM в повседневных задачах. А для руководителей создали наглядные дашборды с аналитикой. Теперь у них есть вся информация по задачам и текущим клиентам, чтобы они могли принимать решения не «по ощущениям», а на основе аналитики.

-10

Результаты

  • Теперь данные доступны офисам в Москве и Санкт-Петербурге
  • Все переписки из мессенджеров автоматически сохраняются в карточках клиентов, и менеджеры могут общаться с клиентами в одном окне
  • Минимизировали количество ошибок при бронировании и обработке заказов
  • Благодаря автоматизации рутины, у команды освободилось больше времени для качественного общения с клиентами и развития проекта
  • Скорость обработки заявок выросла в разы: если раньше на это уходило до целого дня, то теперь большинство заявок обрабатываются в течение часа, а многие буквально за минуты. Это сразу повысило наши шансы на успешные продажи
  • В первый месяц после внедрения менеджеры закрыли в 1,3 раз больше задач, а во второй — в 2,1 раза. Команда стала более вовлеченной а их действия могут видеть и контролировать. руководители
  • Уже через месяц после запуска мы увидели первый финансовый результат. Конверсия по проданным билетам выросла на целых 6,2%

Отзыв компании «Морфеус»:

Алена Агишева, операционный директор иммерсивного театра "Морфеус":

-11

Спасибо, что дочитали до конца! Мы стараемся открыто показывать наши успехи, поэтому будем продолжать публиковать свежие кейсы в этом блоге. Подписывайтесь на нас и делитесь историей «Морфеус» с коллегами.

А если у вашей компании есть запрос на внедрение и сопровождение CRM-системы под ключ, оставляйте заявку на нашем сайте. Наш менеджер свяжется с вами через 5 минут и проведет бесплатную консультацию.