Добавить в корзинуПозвонить
Найти в Дзене
Старые схемы...

Усилитель мощности на двух транзисторах.

При желании усилитель мощности можно собрать всего на двух транзисторах. Идея собрать такой усилитель появилась, после того, как заглянул на канал «Приключения с электроникой», у автора видео называлось «Старый элементарный усилитель от гуру в электронике». Естественно у автора усилитель звучал очень плохо. Нарисовал на листке вариант улучшения схемы. Потом быстренько слепил на макетной плате. Когда включил схему, был удивлен тому, что схема достаточно прилично звучала. Переменным резистором на коллекторах транзисторов устанавливается напряжение равное половине питания. Транзисторы имеют общие коллекторы, поэтому их можно установить на один радиатор. Схема имеет низкое входное сопротивление, сигнал на вход схемы следует подавать с выхода для наушников.
Фото 1.
Фото 1.

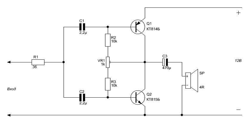
При желании усилитель мощности можно собрать всего на двух транзисторах.

Рисунок 1.
Рисунок 1.

Идея собрать такой усилитель появилась, после того, как заглянул на канал «Приключения с электроникой», у автора видео называлось «Старый элементарный усилитель от гуру в электронике». Естественно у автора усилитель звучал очень плохо.

Нарисовал на листке вариант улучшения схемы. Потом быстренько слепил на макетной плате. Когда включил схему, был удивлен тому, что схема достаточно прилично звучала.

Переменным резистором на коллекторах транзисторов устанавливается напряжение равное половине питания. Транзисторы имеют общие коллекторы, поэтому их можно установить на один радиатор. Схема имеет низкое входное сопротивление, сигнал на вход схемы следует подавать с выхода для наушников.