Найти в Дзене

Простой надежный блок питани для усилителя ir2153 защита софстарт.

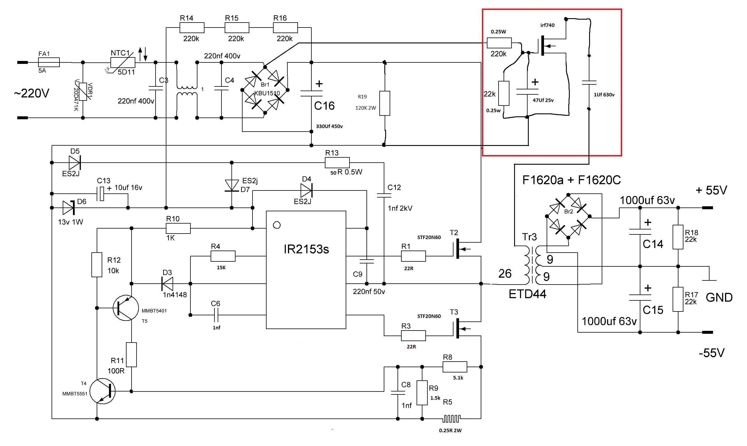
Данная статья — продолжение изысканий в вопросе построения простого, надежного и стабильного импульсного блока питания. В первой статье (вот она: https://dzen.ru/a/ZrffLZai0mq56D-c) я описал возможность реализации блока питания на базе МС Ir2153 с ЧИМ-софтстартом и триггерной защитой, которая, в отличие от многих решений, работает всегда (и в момент старта, и в рабочем режиме). В этой статье я опишу иной принцип реализации софтстарта, на мой взгляд, гораздо более простой в плане реализации и настройки, состоящий всего из четырех элементов. Идея решения очень проста: использовать "регулируемый" конденсатор в первичной цепи трансформатора (схема в красном квадрате). В момент старта и зарядки выходных емкостей блока питания одна из первичных обмоток трансформатора подключена через последовательную цепочку из конденсатора емкостью 1 мкФ и закрытого полевого транзистора IRF740. Несмотря на то, что транзистор закрыт, его сток и исток имеют некоторую емкость и фактически являются конденса
Оглавление

Софтстарт Импульсного блока питания Ir2153

Данная статья — продолжение изысканий в вопросе построения простого, надежного и стабильного импульсного блока питания. В первой статье (вот она: https://dzen.ru/a/ZrffLZai0mq56D-c) я описал возможность реализации блока питания на базе МС Ir2153 с ЧИМ-софтстартом и триггерной защитой, которая, в отличие от многих решений, работает всегда (и в момент старта, и в рабочем режиме). В этой статье я опишу иной принцип реализации софтстарта, на мой взгляд, гораздо более простой в плане реализации и настройки, состоящий всего из четырех элементов.

Идея решения очень проста: использовать "регулируемый" конденсатор в первичной цепи трансформатора (схема в красном квадрате). В момент старта и зарядки выходных емкостей блока питания одна из первичных обмоток трансформатора подключена через последовательную цепочку из конденсатора емкостью 1 мкФ и закрытого полевого транзистора IRF740. Несмотря на то, что транзистор закрыт, его сток и исток имеют некоторую емкость и фактически являются конденсатором в несколько сотен пикофарад. Общей емкости данной цепочки недостаточно для протекания через первичную обмотку значительного тока, но процесс заряда емкостей уже начинается. Далее через резистивный делитель 220 кОм / 22 кОм начинает плавно заряжаться конденсатор (47 мкФ), находящийся между затвором и стоком, при этом обеспечивая плавное повышение напряжения (что очень важно) вплоть до 10 В, несмотря на то, что транзистор фактически работает в ключевом режиме. Благодаря плавности заряда сопротивление его канала (сток-исток) изменяется от максимума до минимума (полное открытие) достаточно долго. Этого времени хватает для полной зарядки емкостей. Ну а дальше, в момент полного открытия, транзистор по сути является сопротивлением, равным сопротивлению открытого канала, зашунтированным диодом. В момент отключения сетевого питания затворный конденсатор достаточно быстро разряжается, и при дальнейшем включении цикл повторяется снова.

Что следует учитывать при повторении:

1. До постоянной нагрузки в 150 Вт IRF740 практически не требует охлаждения, так как рассеиваемое тепло примерно равно: 150 Вт / 150 В = 1 А. Сопротивление открытого канала этого транзистора (RDS on) = 0,55 Ом. Итого: 0,55 Вт тепла (нагрев после длительной нагрузки — порядка 70 градусов). Расчет примерный, в действительности потери чуть больше, но ± можно на него ориентироваться. Скажем, при применении вместо IRF740 транзистора IRF640 с сопротивлением открытого канала 0,18 Ом при долговременной нагрузке 220 Вт его температура составила 42 градуса при температуре окружающей среды 25 градусов. Но при применении транзисторов с более низким сопротивлением открытого канала следует помнить, что есть второй пункт данного перечня.

2. Как правило, чем выше сопротивление открытого канала (при том же допустимом рабочем напряжении), тем выше ёмкость сток/исток и тем больший ток будет проходить в момент старта. При открытии транзистора его сопротивление будет изменяться более резко, и что ещё следует помнить, в каждом конкретном случае существует множество факторов, влияющих на пусковые токи: индуктивность рассеяния, импедансы нагрузок и конденсаторов фильтра, напряжения и т. д., что в совокупности может привести к срабатыванию защиты по току в момент запуска. В таком случае стоит либо повысить порог защиты по току, либо применить транзистор с более высоким RDS ON.

В конкретно моём случае, с транзистором IRF640, трансформатором ETD44 (все обмотки в один слой проводом диаметром ~0.9), напряжение +-56 В, 3000 мкФ в плече. Блок уверенно стартовал при ограничении максимальной мощности в 300 Вт (ограничил мощность просто для теста), хотя его расчётная пиковая мощность 650-700Ватт. То есть запас стартовому току с IRF640 минимум в два раза от пикового. Этот тест показывает, что при применении транзисторов, соответствующих мощности устройства, исходя из RDS(on) и сопутствующих потерь, какая-то дополнительная настройка, с большой долей вероятности, не понадобится. А если применять транзисторы, рассчитывая на то, что на них будет рассеиваться 1-2 ватт, и подавно. Итог: очень мягкий старт, расплата — необходимость небольшого теплоотвода.

3. Желательно, чтобы рабочее напряжение транзистора было не ниже 400 В. Но устанавливать MOSFETы 200–300 В в качестве ключа софтстарта можно. В момент старта их пробивает, но пробой не тепловой, поэтому восстановимый. По сути, они просто выступают в виде стабилитрона с напряжением, равным напряжению пробоя, примерно 240 В для IRF640. Чуть выше я написал "желательно не ниже 400 В", но только потому, что вопрос применения 200 В или, скажем, 150-вольтовых до конца мной не изучен. Чисто теоретически возможно, применение 200-вольтовых ключей даже лучше (меньше броски напряжения на силовых ключах), но это пока только гипотеза, так что 200в. только на свой страх и риск. ))

-2

Фото тестового образца, на скорую руку переделанного из версии один, с ЧИМ-софтстартом, на это решение. Вся схема софтстарта на зеленой платке, четыре детали.

P.S.

Данная статья, как и предыдущая по IR2153, в большей степени является концепцией, кратким объяснением основных принципов работы, а не пошаговым руководством к действию. И ещё добавлю, что, несмотря на то что первая версия блока в работе показала себя хорошо, решение, описанное в данной статье, на мой взгляд, лучше, причём по всем параметрам: меньше потерь (хотя и там они незначительны), нет необходимости в подстройке, да и попросту проще. А место на плате занимает ± столько же.

И еще, блин, если у меня меньше 10 подписчиков и есть возможность, плиз, подпишитесь. Для меня количество подписчиков принципиальной роли не играет, но, как я понял по условиям Дзена, для того, чтобы в поисках Яндекса мои статьи находились, надо набрать 10 подписчиков. Иначе фиг найдешь, а эти статьи реально могут кому-то пригодиться. Вот.

Всем кто дочитал, спасибо! )

Моя группа в ВК (если есть вопросы, думаю, лучше туда).

Акустические системы | Теория и практика

ютуб еще тута - https://www.youtube.com/@KaleichM