Добавить в корзинуПозвонить
Найти в Дзене
Старый радио любитель

Мой приемник прямого усиления и работа с ним.

Решил и я отметится собственной схемой приемника прямого усиления. На эту мысль навело воспоминание о оригинальной схеме УПЧ, использованной в приемнике "Колос", который выпускался в виде радиоконструктора в 70-х. Это по-моему был единственный в то время радиоконструктор для сборки КВ-супергетеродина с возможностью принимать телеграф и SSB. Такой приемник мы с ребятами собрали в нашем радиокружке. Как видите, в нем были и любительские диапазоны (21, 14 и 7 МГц) и радиовещательные (25 и 31 м) диапазоны. Ручки громкости и настройки симпатичные, а вот ручка переключателя диапазонов - с клювиком, в комплекте с галетником. Схема приемника интересна не только тем, что это супергетеродин с двойным преобразованием частоты, но и тем. что в УПЧ-II используются каскады с динамической нагрузкой. Эта схема была разработана Владимиром Николаевичем Носовым и опубликована в журнале Радио №12 за 1967 год. Здесь в усилительных каскадах работают транзисторы VT1 и VT3, а VT2 и VT4 выполняют роль динамичес

Решил и я отметится собственной схемой приемника прямого усиления. На эту мысль навело воспоминание о оригинальной схеме УПЧ, использованной в приемнике "Колос", который выпускался в виде радиоконструктора в 70-х. Это по-моему был единственный в то время радиоконструктор для сборки КВ-супергетеродина с возможностью принимать телеграф и SSB. Такой приемник мы с ребятами собрали в нашем радиокружке.

Рис. 1 С сайта https://rw6ase.narod.ru/index1/konstr/rk_radiopriem/kolos0.jpg
Рис. 1 С сайта https://rw6ase.narod.ru/index1/konstr/rk_radiopriem/kolos0.jpg

Как видите, в нем были и любительские диапазоны (21, 14 и 7 МГц) и радиовещательные (25 и 31 м) диапазоны. Ручки громкости и настройки симпатичные, а вот ручка переключателя диапазонов - с клювиком, в комплекте с галетником.

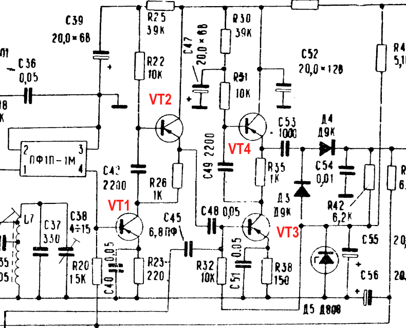
Схема приемника интересна не только тем, что это супергетеродин с двойным преобразованием частоты, но и тем. что в УПЧ-II используются каскады с динамической нагрузкой. Эта схема была разработана Владимиром Николаевичем Носовым и опубликована в журнале Радио №12 за 1967 год.

Рис. 2 С сайта https://rw6ase.narod.ru
Рис. 2 С сайта https://rw6ase.narod.ru

Здесь в усилительных каскадах работают транзисторы VT1 и VT3, а VT2 и VT4 выполняют роль динамической нагрузки. Такой УПЧ даже на транзисторах П401 мог давать усиление до 60 дБ на частоте 465 кГц.

Вот я и решил использовать в своей разработке такой каскад, только на 2N3904. Я уже писал о каскадах с динамической нагрузкой Напомню,как работает такой каскад. Динамическая нагрузка представляет собой источник тока, который имеет низкое сопротивление для постоянного и высокое для переменного.

Как всегда, сначала модель.

Рис. 3.
Рис. 3.

На транзисторах с хорошей граничной частотой и h21э>300 усиление даже одного каскада на частоте 500 кГц достигает 60 дБ (1000 раз), да и на частоте 10 МГц она остается достаточно большой - около 40 дБ (100 раз). Введение индуктивности в эмиттерную цепь источника тока не оказывает никакого влияния.

Рис. 4.
Рис. 4.

А вот в коллекторной цепи индуктивность с емкостями транзистора может образовывать резонансную цепь.

Рис. 5.
Рис. 5.

А вот введение в коллекторную цепь источника тока резонансного контура оказывает гораздо меньшее влияние на АЧХ.

Рис. 6.
Рис. 6.

С помощью изменения смещения на базе Q1 можно менять усиление от максимума практически до 0 (теоретически). Судя по тому, что входное напряжение от источника с сопротивлением 50 Ом немного "просаживается", входное сопротивление каскада низкое, порядка 100 - 200 Ом, что подтвердилось и на практике.

А вот выходное сопротивление каскада велико, поэтому без эмиттерного повторителя никак не обойтись.

Собираю схему (рис. 3) на макетке из гетинакса и подключаю NanoVNA. Вместо резисторов R5, R6 подключил подстроечный резистор, чтобы менять усиление.

Рис. 7.
Рис. 7.

На практике завал АЧХ на высоких частотах оказался несколько меньше, чем в теории.

Рис. 8.
Рис. 8.

Около 15 дБ, вместо более 20 на модели. А вот как в реальности изменялось усиление при изменении смещения на базе Q1

Рис. 9.
Рис. 9.

Оказалось, что при этом изменяется и АЧХ: разница между усилением на 500 кГц и на 10 МГц увеличилась.

Подключил я и генератор ВЧ, чтобы посмотреть сигнал на осциллографе. И вот тут получилось полное совпадение с теорией. На частоте 2 МГц усиление было в два раза меньше, чем на частоте 1 МГц, а это разница в 6 дБ, как и в модели. А на частоте 1 МГц усиление было около 500.

Рис. 10.
Рис. 10.

Внизу - сигнал на входе аттенюатора 1:100, вверху - сигнал на эмиттере Q3 (рис. 6).

УВЧ готов,но я хотел сделать законченный блок, как и со схемой Вирютина. Возник вопрос о детекторе и я решил использовать конструкцию В.Т. Полякова с двумя диодами. Вот какая получилась схема:

Рис. 11.
Рис. 11.
Рис. 12.
Рис. 12.

На входе резистивный аттенюатор 1:100.

Питание детектора, чтобы не менять номиналы резисторов, стабилизировал стабилитроном VD3 типа КС133. Резистор R9 с конденсаторами С8 и С10 образуют ФНЧ, пропускающий только сигналы НЧ. На транзисторе VT4 собран стандартный УНЧ, коэффициент которого регулируется резистором R11: чем его сопротивлении больше, тем глубже ООС, тем меньше усиление. Проверил детектор, подав на его вход АМ сигнал от генератора Г4-102 амплитудой около 50 мВ.

Рис. 13.
Рис. 13.

Все работало. Решил испытать все в комплексе, заменив подстроечный резистор R1 переменным с сопротивлением 50 кОм, включив последовательно с ним со стороны шины питания резистор 51 кОм, Теперь переменным резистором можно менять напряжение в диапазоне 4 - 0 В.

Подключил магнитную антенну и КПЕ, а также УМЗЧ на TDA7267.

Рис. 14.
Рис. 14.

К кабелю от генератора подключил виток связи и расположил его около антенны. Подал на виток АМ-сигнал амплитудой около 100 мкВ и глубиной модуляции 50%. Осциллограф подключил параллельно динамику. Стабилитрон убрал, заменив постоянный резистор R6 подстроечным резистором 10 кОм, чтобы иметь возможность менять ток смещения диодов, установив для начала напряжение питания детектора 3 В.

Рис. 15.
Рис. 15.

Все работало, с помощью переменного резистора усиление отлично регулировалось. А это значит, сто можно будет сделать эффективную АРУ вот таким образом:

Рис. 16
Рис. 16

Днем принял в диапазоне СВ все маяки, которые принимаю на супергетеродин, и даже больше, так как перекрытие по диапазону у меня больше. Пришлось активно работать ручкой регулировки усиления, чтобы вытаскивать слабые сигналы и чтобы не было искажений при сильной. Но все-таки небольшие искажения наблюдались, думаю. это детектор.

Подтвердилось предположение о низком входном сопротивлении УВЧ: с 10-ю витками катушки связи избирательность была очень низкая, а вот с одним витком - самое то.

Результаты приема выложу позже.

Всем здоровья и успехов!