Добавить в корзинуПозвонить
Найти в Дзене
Юрий Сидоревич

Микросхемы серии LA1xxx и др. для приёма и обработки радиосигналов. Часть 2.

Эти микросхемы часто использовались и применяются ныне в автомагнитолах, портативных радиоприемниках и другой бытовой аудио/видеотехнике. Интегральные микросхемы LA1060 – LA1061M — это контроллеры антенн для мобильного радиооборудования. LA1065M – схема приёмника с высокой чувствительностью, которая сравнивает элементы высокочастотного шума на выходе S-метра двух тюнеров для определения/обнаружения многолучевых искажений. LA1130 — микросхема для систем AM-тюнера автомобильного радио. Интегральные компоненты LA1135, также LA1136N/NM и LA1137N/NM применяются для высокоэффективных электронных модулей приёмника со значительно улучшенными характеристиками перекрестной модуляции. Отлично подходят для использования в автомобильных радиоприемниках и домашних стереосистемах. Микросхемы LA1140, LA1143 — это ИС для системы ПЧ, предназначенные для автомобильной стереосистемы FM. На чипе LA1150N собран 3-ступенчатый дифференциальный усилитель ПЧ. LA1170, LA1175/M содержат ключевые системы приёмнико
Оглавление

Есть линейка популярных интегральных схем от компании Sanyo (ныне ON Semiconductor) LA1xxx. Это современные и функциональные решения для построения многоразличных тюнеров. Некоторые модели представляют собой модификацию или улучшенную версию предыдущего номинала.

Эти микросхемы часто использовались и применяются ныне в автомагнитолах, портативных радиоприемниках и другой бытовой аудио/видеотехнике.

Линейка тюнеров

Интегральные микросхемы LA1060 – LA1061M — это контроллеры антенн для мобильного радиооборудования. LA1065M – схема приёмника с высокой чувствительностью, которая сравнивает элементы высокочастотного шума на выходе S-метра двух тюнеров для определения/обнаружения многолучевых искажений. LA1130 — микросхема для систем AM-тюнера автомобильного радио.

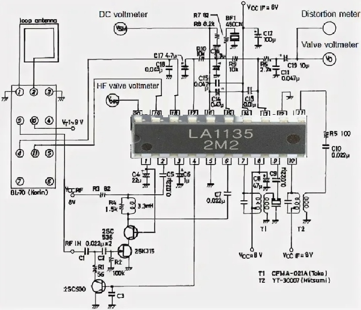
Интегральные компоненты LA1135, также LA1136N/NM и LA1137N/NM применяются для высокоэффективных электронных модулей приёмника со значительно улучшенными характеристиками перекрестной модуляции. Отлично подходят для использования в автомобильных радиоприемниках и домашних стереосистемах.

Схема тюнера на LA1135.
Схема тюнера на LA1135.

Микросхемы LA1140, LA1143 — это ИС для системы ПЧ, предназначенные для автомобильной стереосистемы FM. На чипе LA1150N собран 3-ступенчатый дифференциальный усилитель ПЧ. LA1170, LA1175/M содержат ключевые системы приёмников, а LA1177 — FM-интерфейс для использования в автомобильных радиоприемниках. LA1178/M содержит элементы тюнера с широкополосной АРУ, также встроенный в кристалл локальный буфер колебаний для электронной настройки.

ИС серии LA1180, LA1185, LA1186/N — это FM-интерфейсы для магнитол и музыкальных центров. LA1193M и LA1193V — это интерфейсные чипы, разработанные для использования в автомобильных радиоприемниках. Они включают в себя смеситель динамического диапазона и новую систему АРУ, состоящую из двухсистемного широкополосного АРУ и нового ключевого АРУ, обеспечивающие почти идеальное подавление помех.

Схема тюнера на LA1185.
Схема тюнера на LA1185.

Интегральные компоненты LA1225/M, LA1232 и LA1235 имеют в своей топологии элементы FM-тюнера, такие как усилитель ПЧ, квадратурный детектор, измеритель сигнала и др. А вот LA1245 и LA1247— микросхемы для AM-приёмников, тогда как LA1260, LA1265 – LA1267 для AM/FM-приёмников. LA1600 имеет AM-тюнер, содержащий ВЧ-усилитель, MIX, OSC, усилитель ПЧ, амплитудный детектор и АРУ. Похожим функционалом обладают чипы LA1650, 1650C.

Контроллеры серии LA1780M, LA1781M и LA1784M содержат усовершенствованный радиотюнер, который имеет двухсигнальные и трехсигнальные подавления интермодуляционных искажений. Микросхемы LA1800, LA1805, LA1806 и LA1810, ещё LA1816, 1816M, LA1823–LA1824 и LA1826– LA1828 — это улучшенные AM/FM-приёмники, также как LA1831N, 1831NM– LA1833N, 1833NM и LA1835–LA1838, LA1851N. ИС LA1861M, LA1862M содержат в своей топологии высокопроизводительный FM-приемник.

Микросхема LA1837 и схема её включения.
Микросхема LA1837 и схема её включения.

LA1867M, LA1875M как и LA1883M, LA1886M — это многофункциональная (FM IF, шумоподавление, MPX и MRC) однокристальная микросхема тюнера, рассчитанная для использования в автомобильных радиоприемниках. Тюнер/микроконтроллеры LA1888NM и LA1895M интегрированы схемами цифро-аналоговых преобразователей. Они имеют микропроцессорное управление, которое способствует значительному увеличению общей производительности и повышению функциональных возможностей.

Тюнер/микроконтроллер на LA1883M.
Тюнер/микроконтроллер на LA1883M.

Серия LA2xxx и др.

Для построения тюнеров может быть интересна серия микросхем LA2110 или LA2113, которая имеет возможность эффективного удаления внешнего шума (импульсного шума) вызвано двигателем и т. д. и используется в сочетании с PLL FM-мультиплексным стерео демодулятором (LA3373) с эффективным подавителем пилот-сигнала.

В категорию своего рода шумоподавителей можно внести ещё чипы LA2230, 2230M. Это демодуляторы RDS со встроенным полосовым фильтром 57 кГц и идентификатором сигналов ARI-SK и DK. Также другие модели микросхем серии LA2xxx для фильтрации и обработки сигналов. Ещё серия LA3xxx используется для усиления их аналоговых сигналов. Они применяются для построения высокопроизводительных приёмников.