Найти в Дзене
Старые схемы...

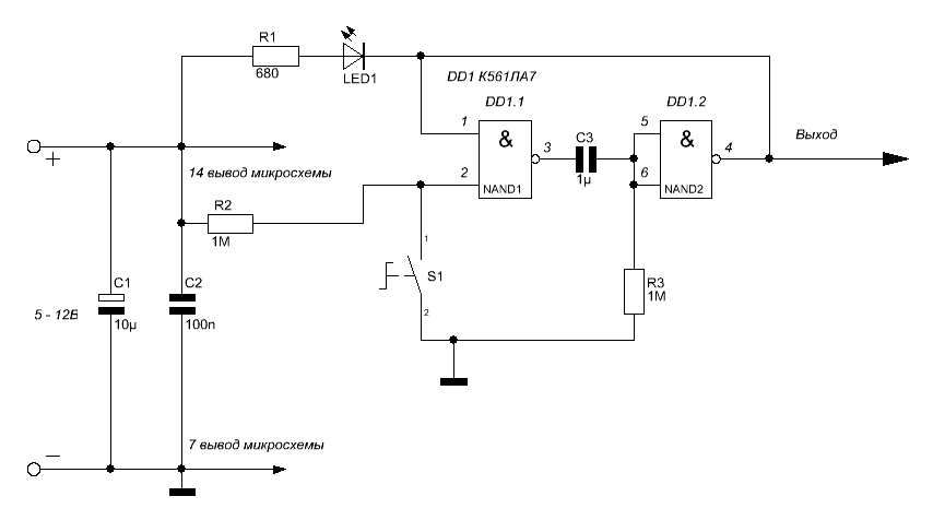
Одновибратор на К561ЛА7.

Одновибраторы обычно используются для получения одиночного импульса определенной длительности. А так же для подавления дребезга контактов. При нажатии на кнопку формируется одиночный импульс отрицательной полярности. Если нажать на кнопку и удерживать ее, то длительность импульса не изменится. В данной схеме длительность импульса около 1с. Если требуется импульс большей длительности, то в схеме можно использовать электролитический конденсатор. При использовании электролитического конденсатора не следует использовать слишком большое сопротивление R3. При наличии утечки в конденсаторе схема может отказаться работать. Работа схемы. В исходном состоянии на выходе схемы сигнал высокого уровня. При нажатии на кнопку, на выводе 3 появляется сигнал высокого уровня, конденсатор C3 начинает заряжаться, на входах 5, 6 появляется сигнал высокого уровня, поэтому на выходе 4 появляется сигнал низкого уровня. Элемент DD1.2 работает как инвертор. После того как конденсатор C3 зарядится, на входах 5
Фото 1.
Фото 1.

Одновибраторы обычно используются для получения одиночного импульса определенной длительности. А так же для подавления дребезга контактов.

Рисунок 1.
Рисунок 1.

При нажатии на кнопку формируется одиночный импульс отрицательной полярности. Если нажать на кнопку и удерживать ее, то длительность импульса не изменится. В данной схеме длительность импульса около 1с.

Рисунок 2.
Рисунок 2.

Если требуется импульс большей длительности, то в схеме можно использовать электролитический конденсатор. При использовании электролитического конденсатора не следует использовать слишком большое сопротивление R3.

При наличии утечки в конденсаторе схема может отказаться работать.

Работа схемы. В исходном состоянии на выходе схемы сигнал высокого уровня. При нажатии на кнопку, на выводе 3 появляется сигнал высокого уровня, конденсатор C3 начинает заряжаться, на входах 5, 6 появляется сигнал высокого уровня, поэтому на выходе 4 появляется сигнал низкого уровня. Элемент DD1.2 работает как инвертор. После того как конденсатор C3 зарядится, на входах 5, 6 окажется сигнал логического нуля и элемент DD1.2 переключится в исходное состояние. На входе 1 появится сигнал логической единицы. На входе 2 сигнал логической единицы появится после отпускания кнопки. На входе 3 появится сигнал логического нуля и конденсатор C3 быстро разрядится. Конденсатор C3 разряжается гораздо быстрее, чем заряжается. Разряд конденсатора будет происходить не только через резистор R3 выход 3, но так же через защитный диод, который установлен на входе логического элемента.

Рисунок 3.
Рисунок 3.

На рисунке изображена схема инвертора на микросхеме КМОП. Видно, что по входу логического элемента стоят защитные диоды и ограничительное сопротивление.