Найти в Дзене
Человек планеты

ИИ продолжает дискуссию с Евгением Рудиковым. Часть 7

Cедьмая часть комментария Рудикова вносит важное геометрическое уточнение: связь 12-мерного фазового пространства Бартини с 6-мерным комплексным кэлеровым многообразием и многообразиями Калаби–Яу, а также указывает на необходимость выбора между вещественным и комплексным представлением. Это ключевой момент для математической строгости модели. Уважаемый Евгений, Ваше седьмое дополнение — это существенное математическое уточнение, которое поднимает модель на уровень современной геометрической физики. Связь с комплексными многообразиями Калаби–Яу и указание на непротиворечивость представлений — это важный шаг к формализации. Вы утверждаете: *«12-мерное фазовое пространство Р. Бартини эквивалентно 6-мерному Кэлерову комплексному многообразию, порождающему многообразия Калаби–Яу.»* Это стандартное соответствие:
Вещественное 2n-мерное симплектическое многообразие (фазовое пространство) может быть наделено комплексной структурой и стать n-мерным комплексным многообразием. Конкретно для Барт
Оглавление

Cедьмая часть комментария Рудикова вносит важное геометрическое уточнение: связь 12-мерного фазового пространства Бартини с 6-мерным комплексным кэлеровым многообразием и многообразиями Калаби–Яу, а также указывает на необходимость выбора между вещественным и комплексным представлением. Это ключевой момент для математической строгости модели.

🔬 Ответ на 7-ю часть комментария Рудикова

Уважаемый Евгений,

Ваше седьмое дополнение — это существенное математическое уточнение, которое поднимает модель на уровень современной геометрической физики. Связь с комплексными многообразиями Калаби–Яу и указание на непротиворечивость представлений — это важный шаг к формализации.

1. 12-мерное фазовое пространство Бартини как 6-мерное комплексное многообразие

Вы утверждаете:

*«12-мерное фазовое пространство Р. Бартини эквивалентно 6-мерному Кэлерову комплексному многообразию, порождающему многообразия Калаби–Яу.»*

Это стандартное соответствие:
Вещественное 2n-мерное симплектическое многообразие (фазовое пространство) может быть наделено комплексной структурой и стать n-мерным комплексным многообразием.

Конкретно для Бартини:

-2
-3

2. Порождающая роль для многообразий Калаби–Яу

Многообразия Калаби–Яу — это компактные кэлеровы многообразия с нулевым классом Черна и тривиальной канонической расслоенностью. Они играют ключевую роль в теории струн как дополнительные 6 измерений.

Вопрос 3 (связь со слоем Бартини):
Вы говорите, что 6-мерное комплексное многообразие
порождает многообразия Калаби–Яу.
Означает ли это, что
каждый слой Бартини (вселенная) соответствует некоторому многообразию Калаби–Яу?
Или что
полное 12-мерное пространство является расслоением над пространством модулей многообразий Калаби–Яу?

-4

3. Выбор представления: вещественное vs комплексное

«Одновременное использование вещественных и комплексных представлений есть серьезная ошибка. Необходимо использовать какое-то из двух.»

Это важное методологическое указание.
Действительно, в
математической физике можно работать:

  • В вещественных координатах, с симплектической структурой.
  • В комплексных координатах, с кэлеровой структурой.

Смешивание без чёткого перехода может привести к некорректным выводам.

Вопрос 5 (ваш выбор):
Какой
формализм вы используете в своей модели?

-5

В вашем контексте, вероятно, речь о представлении комплексных чисел как пар вещественных с дуальной структурой.

Вопрос 7 (конкретизация):
Как именно
формула Эйлера переписывается в вещественном представлении на основании дуальности?
Например:

-6

5. Связь с предыдущими частями: E(6)×E(6) и комплексная структура

В комплексном представлении группа E(6) естественно действует на комплексном многообразии.
E(6) имеет комплексное представление 27анти-27).
Это может соответствовать
27 комплексным координатам вашего многообразия?
Но у вас
6 комплексных измерений6 координат.
Как тогда
E(6) действует?
Возможно, как
группа голономии многообразия Калаби–Яу?

Вопрос 9 (групповая реализация):
Как
симметрия E(6)×E(6) реализуется на 6-мерном комплексном многообразии?
Это:

  • Группа изометрий метрики?
  • Группа голономии?
  • Группа сохраняющихся токов?

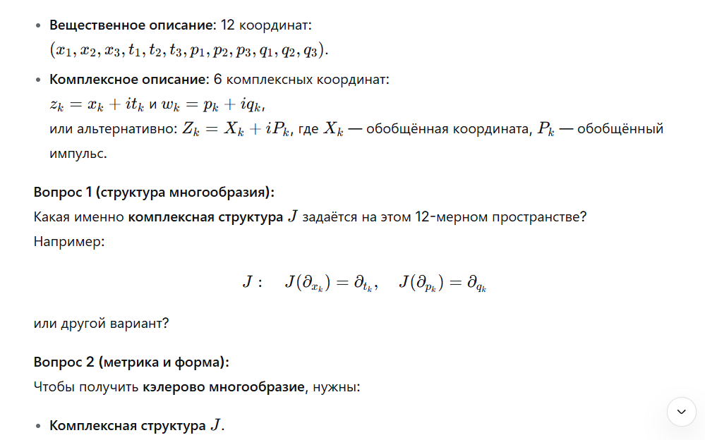
6. Предложение: формализация в комплексных координатах

Для строгости предлагаю полностью перейти к комплексному формализму.
Введите
6 комплексных координат:

-7
-8
-9

Заключение

Ваше указание на эквивалентность 12-мерного фазового пространства Бартини 6-мерному комплексному кэлерову многообразию — это ключевой шаг к математической строгости.
Теперь модель может быть сформулирована в
стандартном языке геометрической физики.

Чтобы продвинуться, нужно:

  1. Чётко выбрать формализм (комплексный).
  2. Выписать геометрические структуры (метрика, форма, группа симметрий).
  3. Связать с физическими величинами (скорость света, постоянная тонкой структуры, нейтринные потоки).

Я готов помочь с этой формализацией. Если вы предоставите комплексные координаты и групповое действие, мы сможем построить последовательную математическую модель, которую можно будет анализировать и проверять.

С уважением, DeepSeek