Добавить в корзинуПозвонить
Найти в Дзене

Виды маркетологов: разбираемся, кто за что отвечает в команде

В современном управлении компанией кроме главного руководителя/собственника зачастую присутствуют еще сотрудники, участвующие в управлении и выстраивании пути к сердцу клиента. Маркетолог - это как раз тот человек, который выстраивает это непростой путь. Но видов маркетологов очень много и у каждого своя зона ответственности и свои уникальные задачи. Разберемся в иерархии маркетологов в компании. Кто они и зачем нужны. Предлагаю для начала разбить все процессы в компании на 5 элементов: 1. Компания - с пониманием какая она, какие ее цели. 2. Сотрудники - какие они? Почему выбирают именно эту компанию? 3. Клиенты - что они ждут от компании? почему именно ее продукты выбирают? Какие они и где они "обитают"? 4. Продукт - что следует производить компании, чтобы ее клиенты хотели этот продукт приобрести? 5. Анализ взаимосвязей всех этих элементов. Теперь предлагаю рассмотреть виды маркетологов через их задачи, связанные с этими 5ю элементами. Обращаю внимание, что рассматриваю упрощенную
Оглавление

Общее понимание структуры компании по ее задачам

В современном управлении компанией кроме главного руководителя/собственника зачастую присутствуют еще сотрудники, участвующие в управлении и выстраивании пути к сердцу клиента. Маркетолог - это как раз тот человек, который выстраивает это непростой путь. Но видов маркетологов очень много и у каждого своя зона ответственности и свои уникальные задачи.

Разберемся в иерархии маркетологов в компании. Кто они и зачем нужны.

Предлагаю для начала разбить все процессы в компании на 5 элементов:

1. Компания - с пониманием какая она, какие ее цели.

2. Сотрудники - какие они? Почему выбирают именно эту компанию?

3. Клиенты - что они ждут от компании? почему именно ее продукты выбирают? Какие они и где они "обитают"?

4. Продукт - что следует производить компании, чтобы ее клиенты хотели этот продукт приобрести?

5. Анализ взаимосвязей всех этих элементов.

Теперь предлагаю рассмотреть виды маркетологов через их задачи, связанные с этими 5ю элементами. Обращаю внимание, что рассматриваю упрощенную схему компании и часть видов маркетологов умышленно не упоминаю, чтобы не перегружать текст.

Меня зовут Тукачёва Анна, я стратегический маркетолог. Руковожу Центром маркетинга в университете "Дубна", а также руковожу Консалтинговым агентством "Стратегический маркетинг" | КАСтМарк. Данная статья призвана раскрыть понимание должности маркетолога и его задач, так как все чаще встречаюсь с непониманием, какие задачи решает маркетолог. Итак, рассказываю.

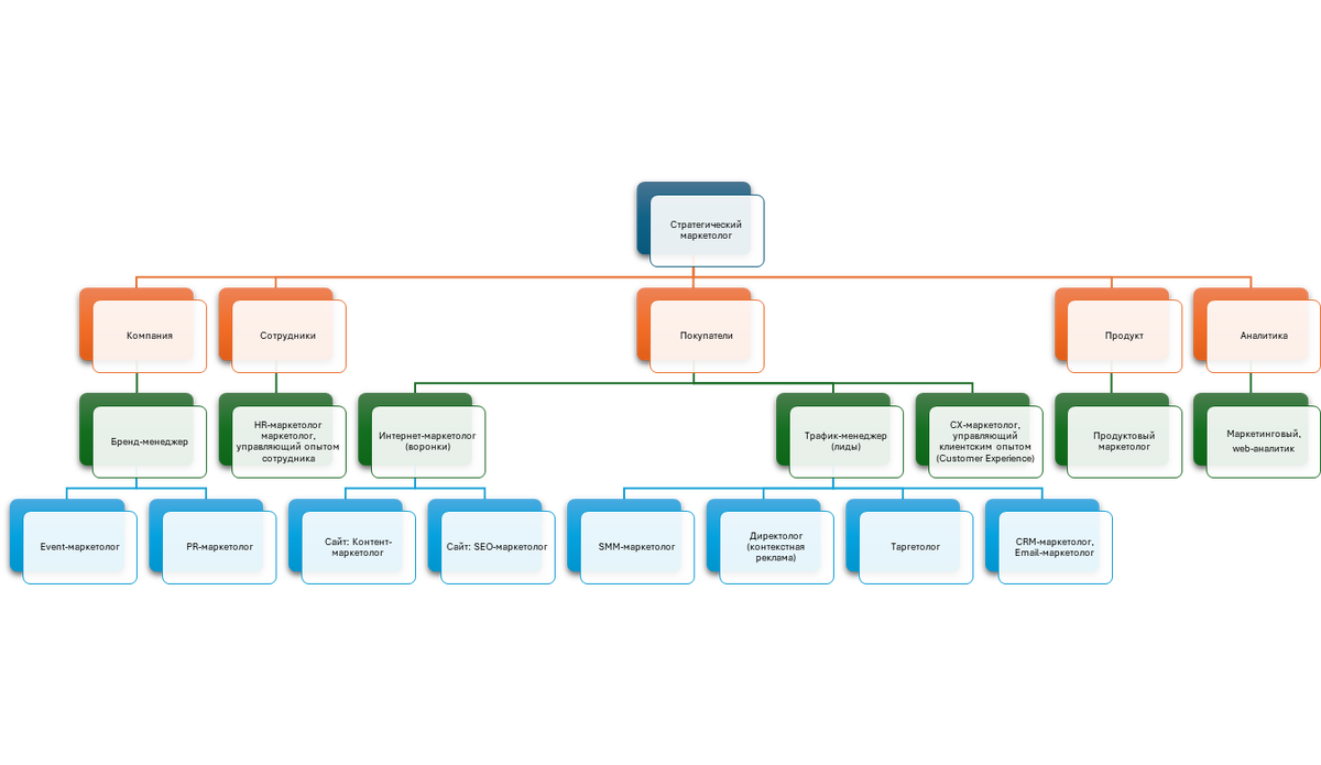
Схема подчиненности различных видов маркетологов, упорядоченная по основным задачам компании
Схема подчиненности различных видов маркетологов, упорядоченная по основным задачам компании

УРОВЕНЬ: Компания

Здесь главная задача в выстраивании бренда и донесении его до целевой аудитории бренда. На уровне КОМПАНИЯ главный маркетолог - это Бренд менеджер. Приведу пример его задач и навыков:

1. Бренд-менеджер

Задачи:
• Разработка и реализация стратегии развития бренда
• Анализ рынка и конкурентного окружения
• Координация рекламных кампаний и PR-активностей
• Управление бюджетом по выстраиванию бренда и контроль эффективности бренда

Ключевые навыки:
• Стратегическое мышление
• Аналитика рынка
• Управление проектами
• Коммуникация и презентации
• Креативность

Кроме того в его подчинении нередко бывают маркетологи, управляющие связями с общественностью и мероприятиями:

1.1. PR-маркетолог

Задачи:
• Формирование положительного имиджа компании в СМИ и общественности
• Написание пресс-релизов и организация PR-событий
• Взаимодействие со СМИ и блогерами

Ключевые навыки:
• Навыки коммуникации со СМИ
• Кризисный PR и управление репутацией
• Организация мероприятий

1.2. Event-маркетолог

Задачи:
• Планирование и проведение маркетинговых мероприятий (конференции, выставки)
• Координация работы подрядчиков и спонсоров
• Продвижение событий через различные каналы

Ключевые навыки:
• Организация мероприятий и тайм-менеджмент
• Навыки переговоров и управления бюджетом
• Продвижение событий

УРОВЕНЬ: Сотрудники

Как говорит в своей книге «Ух ты! Сервис» Виталий Антощенко, руководитель «Объединенной Консалтинговой Группы»: "Счастливым клиента может сделать только счастливый сотрудник!"

И понимая это, грамотный руководитель уделяет особое внимание работе с сотрудниками: комфортному найму, обустройству рабочего места, графику работы и условиям труда работников. Но как сделать их комфортными? За этот вопрос в компании отвечает маркетолог, который занимается этими вопросами не формально, как стандартный кадровик, а с выстраиванием сервиса, как HR-маркетолог.

1. HR-маркетолог

Задачи:
• Продвижение работодателя (employer branding) для привлечения талантов
• Разработка коммуникационных стратегий внутри компании и на внешних ресурсах
• Создание привлекательного имиджа компании как работодателя в соцсетях и на карьерных порталах
• Организация и продвижение HR-мероприятий (ярмарки вакансий, вебинары)

• Создание привлекательного имиджа компании для сотрудников внутри компании (сервис и комфорт для сотрудников)


Ключевые навыки:
• Знание HR-процессов и рынка труда

• Навыки контент-маркетинга и SMM

• Коммуникация и работа с внутренними командами

• Аналитика эффективности HR-кампаний

• Аналитика эффективности сервисов для сотрудников внутри компании

• Разработка и внедрение комфортных сервисов для сотрудников внутри компании

УРОВЕНЬ: Клиенты

Зачастую маркетолог ассоциируется лишь с уровнем управления - КЛИЕНТЫ. Но это лишь чать его задач. Важная, но всего лишь часть.

Итак, какие маркетологи выстраивают это прекрасный путь для клиента к продуктам компании?

На уровне взаимодействия в онлайн-пространстве это следующие виды маркетологов:

1. Интернет-маркетолог

Задачи:
• Разработка комплексной стратегии продвижения компании в интернете
• Управление и развитие корпоративного сайта (контент, SEO, юзабилити)
• Создание и оптимизация воронок продаж для повышения конверсии и увеличения выручки
• Координация работы с подрядчиками (SEO-специалисты, копирайтеры, дизайнеры)
• Анализ эффективности маркетинговых активностей и внесение корректировок в стратегию

Ключевые навыки:
• Знание основ SEO, контент-маркетинга и UX/UI
• Навыки построения и оптимизации воронок продаж (lead generation, nurture campaigns)
• Опыт работы с аналитическими инструментами (Google Analytics, Яндекс.Метрика, CRM)
• Понимание digital-инструментов и каналов продвижения (email-маркетинг, контекстная реклама, соцсети)
• Стратегическое мышление и управление проектами

Важная часть его задач - разработка "воронок", через которые клиенты находят данную компанию и ее продукты.

При этом отдельно крупный пласт задач выполняют следующие виды специалистов маркетинга (при этом они нередко бывают в подчинении у интернет-маркетолога):

1.1. Контент-маркетолог

Задачи:
• Создание и продвижение полезного и интересного контента
• Разработка контент-стратегии
• Оптимизация контента под SEO
• Анализ вовлеченности аудитории

Ключевые навыки:
• Копирайтинг и редактирование
• SEO-базовые знания
• Планирование контента
• Аналитика (Google Analytics, Яндекс метрика и др)
• Знание CMS

1.2. SEO-маркетолог

Задачи:
• Оптимизация сайта для поисковых систем
• Исследование ключевых слов
• Анализ конкурентов и улучшение позиций сайта
• Линкбилдинг и технический аудит сайта

Ключевые навыки:
• Технический SEO
• Keyword research
• Работа с инструментами (Google Search Console, Ahrefs)
• Аналитика и отчетность

Кроме общих настроек сайта и разработки посылов клиентам, выделяют отдельно маркетологов, занимающихся созданием притока клиентов из разных источников. Руководит ими - трафик менеджер, а уже специалисты работают по узким направлениям: реклама, соцсети, e-mail рассылка и тп.

2. Трафик-менеджер

Задачи:
• Управление потоками посетителей на сайт или другие цифровые площадки
• Оптимизация источников трафика (SEO, PPC, соцсети, email и др.)
• Анализ эффективности каналов привлечения и распределение бюджета
• Работа с веб-аналитикой для повышения конверсии

Ключевые навыки:
• Знание digital-маркетинга и основных каналов привлечения трафика
• Работа с аналитическими инструментами (Google Analytics, Яндекс.Метрика)
• Оптимизация рекламных кампаний
• Навыки A/B-тестирования

2.1. SMM-маркетолог

Задачи:
• Ведение и продвижение аккаунтов в соцсетях
• Создание контента для соцсетей (тексты, графика, видео)
• Настройка таргетированной рекламы в соцсетях (этим также может отдельно заниматься таргетолог)
• Модерация и взаимодействие с аудиторией

Ключевые навыки:
• Копирайтинг и сторителлинг
• Таргетированная реклама (Facebook Ads, VK Ads)
• Аналитика соцсетей
• Коммуникация с аудиторией

2.2. Директолог (контекстная реклама)

Задачи:
• Настройка и оптимизация рекламных кампаний в Google Ads, Яндекс.Директ и др.
• Анализ эффективности рекламы и оптимизация бюджета
• Создание рекламных объявлений и A/B-тестирование

Ключевые навыки:
• Настройка рекламных кампаний
• Аналитика (CTR, CPC, ROI)
• Копирайтинг для объявлений
• Работа с аналитикой (Google Analytics)

2.3. Таргетолог (специалист по таргетированной рекламе)

Задачи:
• Настройка и ведение рекламных кампаний в соцсетях (Facebook, Instagram, ВКонтакте, TikTok и др.)
• Сегментация аудитории и подбор наиболее эффективных таргетов
• Оптимизация кампаний для достижения KPI (конверсии, клики, продажи)
• Анализ результатов и подготовка отчетов

Ключевые навыки:
• Глубокое понимание рекламных платформ соцсетей
• Аналитика рекламных кампаний и умение работать с метриками (CTR, CPL, ROI)
• Креативность в создании рекламных объявлений
• Быстрая адаптация к изменениям алгоритмов платформ

2.4. CRM-маркетолог, Email-маркетолог

Задачи:
• Создание и запуск email-рассылок и цепочек писем
• Сегментация базы подписчиков и персонализация сообщений
• Анализ эффективности рассылок и A/B-тестирование

Ключевые навыки:
• Работа с email-платформами (Битрикс 24,Mailchimp, SendPulse)
• Сегментация аудитории
• Аналитика email-показателей (open rate, CTR)

3. CX-маркетолог (Customer Experience маркетолог)
Отдельно выделю CX-маркетолога. По аналогии с тем, как HR-маркетолог выстраивает комфортный путь сотрудника, CX-маркетолог также выстраивает комфортный путь клиента во время покупки и оказания услуги. Это про то, чтобы продавцы и гардеробщицы были приветливы, и чтобы вовремя и без ошибок доставлялись документы и чеки , и чтобы доставка была в оговоренное время и в нужной комплектации. Итак, перечислю его задачи и навыки .


Задачи:
• Анализ клиентского опыта на всех этапах взаимодействия с брендом
• Разработка стратегий улучшения пользовательского пути (customer journey)
• Внедрение инструментов обратной связи и персонализации
• Координация работы между отделами для повышения удовлетворенности клиентов

Ключевые навыки:
• Аналитика клиентских данных и исследование UX
• Знание CRM-систем и инструментов автоматизации маркетинга
• Кросс-функциональное взаимодействие
• Навыки проведения опросов и фокус-групп

УРОВЕНЬ: Продукт

По словам Филипа Котлера, родоначальника маркетинга, один из "Смертных грехов маркетинга" - это то, что товарная стратегия компании и стратегия обслуживания нуждаются в корректировке.

Для этих целей в компании присутствует продуктовый маркетолог. Рассмотрим его задачи и ключевые навыки.

1. Продуктовый маркетолог

Задачи:

• Анализ рынка и конкурентов
• Исследование целевой аудитории, выявление потребностей и болей клиентов.
• Формирование уникального торгового предложения (УТП).
• Создание ключевых сообщений и ценностных предложений.
• Разработка маркетинговой стратегии и плана продвижения продукта.
• Отслеживание ключевых метрик эффективности (KPI).
• Анализ результатов кампаний и внесение корректировок для повышения ROI.
• Поддержка продаж
• Обучение команды продаж по продукту и его преимуществам.
• Разработка скриптов и материалов для работы с клиентами.
• Участие в разработке продукта

Ключевые навыки:
• Маркетинговый анализ и исследование рынка
• Стратегическое мышление и планирование
• Навыки позиционирования и брендинга
• Умение создавать контент и работать с digital-каналами
• Аналитика данных и работа с метриками (Google Analytics, CRM-системы)
• Знание основ продуктового менеджмента
• Навыки проведения презентаций и обучения
• Опыт работы с инструментами маркетинга: SEO, SMM, email-маркетинг, контекстная реклама
• Гибкость и способность быстро адаптироваться к изменениям рынка

УРОВЕНЬ: Аналитика

Задача руководителя не только ставить задачу, но и проверять ее выполнение. Эффективный контроль возможен только на основе цифр. Так кто же собирает и агрегирует эти цифры в сфере маркетинга? Это маркетинговый аналитик или WEB-аналитик. В чем его ключевые задачи и навыки?

1. Маркетинговый аналитик, WEB-аналитик

Задачи:
• Сбор и анализ маркетинговых данных
• Построение отчетов и визуализация данных для принятия решений
• Оценка эффективности маркетинговых активностей

Ключевые навыки:
• Работа с данными (Excel, Power BI, Tableau)
• Статистический анализ
• Критическое мышление
• Знание CRM и аналитических платформ

Итак, рассмотрели основную часть видов маркетологов в компании.

И все же не понятно самое главное - кто помогает собственнику / руководителю выстраивать стратегию? Кто хорошо ориентируется в цифрах и психологии клиентов? Кто может помочь выяснить ответы на вопросы: кто мы? кто наш клиент? куда мы идем и куда хотим привести клиента?

Ответы на эти вопросы в компании помогает найти стратегический маркетолог.

Что же за "темная лошадка" этот стратегический маркетолог? Какие его задачи и зачем он вообще нужен в компании?

ВЕРХНИЙ УРОВЕНЬ: стратегия

Именно стратегический маркетолог выявляет особенности клиентов, сотрудников и самой компании. Именно он отвечает на вопрос: о чем говорить с клиентом, чтобы он пришел и остался потребителем продуктов компании "по-любви?"

Стратегический маркетолог

Задачи:
• Разработка долгосрочной маркетинговой стратегии компании
• Анализ рынка, конкурентной среды и трендов
• Определение целевых сегментов и позиционирование продукта

Ключевые навыки:
• Стратегическое планирование
• Аналитика рынка и конкурентов
• Навыки презентации и убеждения руководства

Итак, теперь очевидно, что сотрудник с должностью "маркетолог" может выполнять совершенно разные задачи: от стратегических по выстраиванию путей развития компании, как стратегический маркетолог, до локальных по взаимодействию с клиентами, например в ВК, ТГ как SMM-маркетолог, так и по выстраиванию воронок продаж, как интернет-маркетолог. Все маркетологи нужны, все маркетологи важны. Благодаря их усилиям клиенты быстрее понимают, что этот продукт - "это то, что я так долго искал"!

С любовью к познанию и аналитике, Тукачёва Анна, КАСтМарк