Найти в Дзене

Обзор научной литературы VS Интеллект-карты

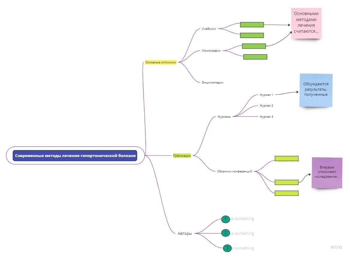
Mind maps — это изящный способ навести порядок в хаосе, генерировать и связать идеи. Например, с центральной темой можно связать основные базовые источники. Работы, на которые они ссылаются, имеют похожий дизайн или приходят к общим выводам можно объединять в группы. Добавьте на интеллект-карту нужные цитаты, библиографические данные, URL-адреса или критические заметки. Объединяя источники в группы и выстраивая последовательности, вы создаете логическую схему будущего обзора. Кроме того, электронные сервисы позволяют сразу фиксировать все нужные цитаты и ссылки на одной карте, чтобы потом их можно было быстро найти. Интеллект-карты работают как помощник для учёного, так как: — Быстро фиксирует идеи и связи: центральный вопрос — ветви — подветви (источники, методы, выводы). — Поддерживают весь цикл: от мозгового штурма и обзора литературы до организации исследования и написания текста. — Масштабируются без ограничений: добавляйте заметки, файлы, ссылки, цветовые метки; связывайте пе

Обзор научной литературы VS Интеллект-карты

Mind maps — это изящный способ навести порядок в хаосе, генерировать и связать идеи. Например, с центральной темой можно связать основные базовые источники.

Работы, на которые они ссылаются, имеют похожий дизайн или приходят к общим выводам можно объединять в группы. Добавьте на интеллект-карту нужные цитаты, библиографические данные, URL-адреса или критические заметки.

Объединяя источники в группы и выстраивая последовательности, вы создаете логическую схему будущего обзора. Кроме того, электронные сервисы позволяют сразу фиксировать все нужные цитаты и ссылки на одной карте, чтобы потом их можно было быстро найти.

Интеллект-карты работают как помощник для учёного, так как:

— Быстро фиксирует идеи и связи: центральный вопрос — ветви — подветви (источники, методы, выводы).

— Поддерживают весь цикл: от мозгового штурма и обзора литературы до организации исследования и написания текста.

— Масштабируются без ограничений: добавляйте заметки, файлы, ссылки, цветовые метки; связывайте пересекающиеся темы.

🔬 НаучныеПереводы.рф