Найти в Дзене
Электронный досуг

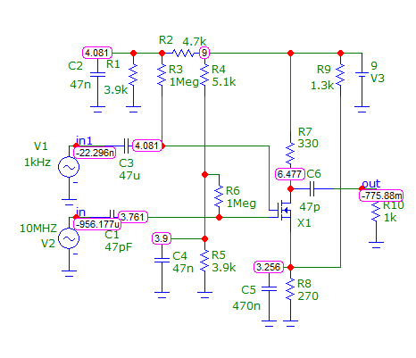
АМ модулятор на BF998

Схема достаточно линейна.
Уровень несущей - 150 mB(амплитуда). Уровень модулирующего сигнала - 200 mB(амплитуда). Уровень сигнала на выходе - 170 mB(амплитуда). Ток стока около 7,5 mA, что близко к оптимальному рабочему току стока 10 - 12 mA. В практической конструкции надо подобрать оптимальный режим подбором сопротивлений делителей R1, R2 и R4, R5. Напряжение на втором затворе чуть больше напряжения на первом затворе - примерно на 0,2 В.
Нелинейность второй схемы больше, но схема имеет усиление около 3. Уровень несущей - 150 mB(амплитуда). Уровень модулирующего сигнала - 500 mB(амплитуда). Уровень сигнала на выходе - 440 mB(амплитуда). Ток стока около 8 mA, что близко к оптимальному рабочему току стока 10 - 12 mA. В практической конструкции надо подобрать оптимальный режим подбором сопротивлений делителей R2, R3 и R5, R6. Напряжение на первом затворе около 0,5 В. Напряжение на втором затворе чуть больше напряжения на первом затворе - примерно на 0,2 В. Естественно, при

Схема достаточно линейна.
Уровень несущей - 150 mB(амплитуда).

Уровень модулирующего сигнала - 200 mB(амплитуда).

Уровень сигнала на выходе - 170 mB(амплитуда).

Ток стока около 7,5 mA, что близко к оптимальному рабочему току стока 10 - 12 mA. В практической конструкции надо подобрать оптимальный режим подбором сопротивлений делителей R1, R2 и R4, R5. Напряжение на втором затворе чуть больше напряжения на первом затворе - примерно на 0,2 В.

-2

-3

Нелинейность второй схемы больше, но схема имеет усиление около 3.

-4

Уровень несущей - 150 mB(амплитуда).

Уровень модулирующего сигнала - 500 mB(амплитуда).

Уровень сигнала на выходе - 440 mB(амплитуда).

Ток стока около 8 mA, что близко к оптимальному рабочему току стока 10 - 12 mA. В практической конструкции надо подобрать оптимальный режим подбором сопротивлений делителей R2, R3 и R5, R6. Напряжение на первом затворе около 0,5 В. Напряжение на втором затворе чуть больше напряжения на первом затворе - примерно на 0,2 В.

-5

-6

Естественно, при снижении коэффициента модуляции - снижении уровня модулирующего сигнала - линейность будет выше.

Успехов в творчестве!
Быть добру!