Добавить в корзинуПозвонить
Найти в Дзене

👁️От демонстраций к производству: архитектурные принципы масштабируемых агентных систем ИИ🧠

Автор: на основе материалов Бриджа Кишора Пандея и дискуссии экспертов
Введение: почему однофайловые агенты терпят неудачу
Современный ландшафт разработки ИИ переживает парадигмальный сдвиг: мы движемся от простых «оболочек LLM» и демонстраций RAG к созданию полноценных агентных систем, способных к рассуждениям, планированию, исполнению и обучению. Однако, как справедливо отмечает Бридж Кишор

Автор: на основе материалов Бриджа Кишора Пандея и дискуссии экспертов

Введение: почему однофайловые агенты терпят неудачу

Современный ландшафт разработки ИИ переживает парадигмальный сдвиг: мы движемся от простых «оболочек LLM» и демонстраций RAG к созданию полноценных агентных систем, способных к рассуждениям, планированию, исполнению и обучению. Однако, как справедливо отмечает Бридж Кишор Пандей, вы не можете построить надежные автономные системы внутри Jupyter Notebook.

Суровая правда: большинство демонстрационных агентов терпят неудачу при переходе в production-среду из-за отсутствия архитектурной дисциплины. Агент, который не может помнить прошлые действия или планировать будущие, — это просто чат-бот с расширенными возможностями.

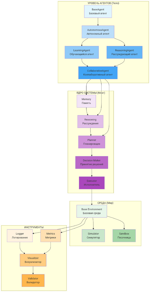
диаграмма_архитектуры.png

Рисунок 1: Многоуровневая архитектура агентной системы, разделяющая мозг, тело и окружение

Архитектурный каркас: мозг, тело и мир

1. Мозг (src/core): где происходит волшебство

Ядро любой агентной системы — это модули, ответственные за высшие когнитивные функции:

· Память (memory.py): Хранение и извлечение контекста, опыта и знаний

· Рассуждения (reasoning.py): Логический вывод и принятие решений

· Планирование (planner.py): Разбиение целей на исполняемые задачи

· Исполнение (executor.py): Выполнение действий в окружающей среде

Как отмечает Надав Леви, главная проблема — не только «чистота кода», но и управление состоянием и логическим контекстом. Разделение уровней планирования и выполнения критически важно для предотвращения «логических галлюцинаций», которые трудно отлаживать.

2. Тело (src/agents): чистая иерархия наследования

Использование объектно-ориентированных принципов обеспечивает согласованность и повторное использование:

```

BaseAgent → AutonomousAgent → LearningAgent → ReasoningAgent → CollaborativeAgent

```

Эта иерархия, по словам Баси Кубицки, отражает то, как автономные системы фактически функционируют в реальных условиях эксплуатации, а не только в демонстрационных версиях.

3. Мир (src/environment): безопасная песочница

Агентам нужна контролируемая среда для тестирования поведения перед развертыванием:

· Симуляторы рынков для финансовых агентов

· Среды программирования для разработки кода

· Виртуальные пространства для роботизированных агентов

Как отмечает Видья Сарангапани, когда автономный агент принимает решение, влияющее на клиентов или доход, необходимо точно отследить, где закончилось рассуждение и началось выполнение. Это разделение — основа для объяснимости и журналов аудита.

Ключевые архитектурные вызовы и решения

Проблема недетерминизма языковых моделей

Надав Леви задает критический вопрос: достаточно ли классических шаблонов проектирования для решения проблемы присущего LLM недетерминизма, или нам нужна совершенно новая парадигма разработки?

Ответ: требуется гибридный подход. Классические принципы (инкапсуляция, модульность, наследование) обеспечивают структурную целостность, но должны быть дополнены:

1. Детерминированные обертки вокруг недетерминированных LLM-вызовов

2. Контрольные точки состояния для воспроизведения и отладки

3. Многоуровневая валидация результатов каждого этапа рассуждений

Наблюдаемость и отладка

Приорианка СГ точно замечает: «Если вы не можете наблюдать, отлаживать или анализировать ошибки, вы не создаете агентов, а выпускаете хрупкие скрипты».

диаграмма_цикла.png

Рисунок 2: Цикл рассуждений агента с точками наблюдаемости

Критические точки наблюдаемости:

1. Входные данные/контекст — что агент «видит»

2. Извлечение памяти — какие знания использует

3. Цепочка рассуждений — как приходит к выводам

4. План выполнения — какие действия планирует

5. Результаты выполнения — что произошло в среде

Интеграция современных инструментов и стандартов

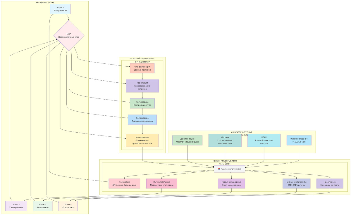
MCP (Model Context Protocol): сквозной контракт

Лилиана К. спрашивает, как MCP вписывается в структуру — как часть уровня окружения или как сквозной контракт?

Ответ: MCP функционирует как мост между агентами и инструментами. В предложенной архитектуре:

· Уровень агентов определяет что нужно сделать

· Уровень MCP стандартизирует как это сделать

· Уровень инструментов предоставляет конкретные реализации

диаграмма_mcp.png

Рисунок 3: MCP как промежуточный слой между агентами и инструментами

Реестры инструментов и оркестровка

Джош Д. предлагает ценное дополнение: «Добавление реестров инструментов, оркестровки агентов и более понятных бэкэндов памяти сделало бы структуру еще более масштабируемой».

Реестр инструментов должен включать:

· Версионирование и семантическое управление

· Контроль доступа на основе ролей

· Мониторинг использования и производительности

NVIDIA NeMo Toolkit

Фрэнк Моралес Агилера предлагает рассмотреть NVIDIA NeMo Toolkit как готовое решение для отдельных компонентов системы, особенно для обучения и тонкой настройки специализированных моделей.

Практические рекомендации для перехода к production

1. Постепенная миграция от демо-версий

Не пытайтесь переписать все сразу. Начните с:

· Выделения модуля памяти из монолитного кода

· Создания базового класса агента с четким интерфейсом

· Реализации простого симулятора среды для тестирования

2. Приоритизация наблюдаемости

Как отмечает Дживапракаш Сундарараджан, именно наблюдаемость часто становится первым местом, где структура начинает разрушаться при масштабировании.

Решение: внедрить трассировку рассуждений с самого начала:

· Логирование каждого шага цепочки рассуждений

· Визуализация процессов принятия решений

· Агрегация метрик производительности по компонентам

3. Управление знаниями и состоянием

Роберт Одиамбо подчеркивает необходимость «дисциплинированных методов программной инженерии, таких как модульная структура, память, планирование и наблюдаемость».

Гибридный подход к памяти (предложенный Джошем Д.):

· Векторные базы данных для семантического поиска

· Реляционные БД для транзакционных данных и состояния

· Графовые БД для сложных взаимосвязей

· Кэширование для производительности

4. Тестирование в изолированных средах

Уровень среды, как отмечает Джонатан Каприола, позволяет тестировать поведение агентов без риска для реальных систем.

Стратегия:

· Единицы тестирования для отдельных модулей

· Интеграционные тесты для взаимодействий между компонентами

· Сквозное тестирование в реалистичных симуляторах

· A/B-тестирование различных стратегий агентов

Заключение: от экспериментов к инженерной дисциплине

Агентный ИИ перестает быть областью быстрых демонстраций и становится инженерной дисциплиной. Как резюмирует Ева Карнаух: «Все дело в эффективности».

Ключевые выводы:

1. Модульность — не роскошь, а необходимость для отладки и масштабирования

2. Наблюдаемость — то, что отличает production-системы от демо-версий

3. Управление состоянием — критически важно для последовательных рассуждений

4. Безопасная среда — обязательное условие для тестирования автономного поведения

5. Стандартизация (через MCP и подобные протоколы) — ускоряет развитие экосистемы

Переход от «агентов в одном файле» к структурированным системам — это не просто вопрос чистоты кода. Это фундаментальное изменение в том, как мы conceptualзируем, разрабатываем и развертываем интеллектуальные системы. Как отмечает Бридж Кишор Пандей: «Архитектура здесь — это продукт».

Будущее агентного ИИ принадлежит тем, кто понимает, что создание интеллектуальных систем требует не только продвинутых моделей, но и продуманной архитектуры, которая делает эти системы наблюдаемыми, отлаживаемыми и надежными.

Статья подготовлена на основе материалов Бриджа Кишора Пандея и дискуссии экспертов в LinkedIn. Для более глубокого изучения темы рекомендуется ознакомиться с дополнительными материалами по ссылкам, предоставленным участниками обсуждения.

Диаграммы архитектуры агентного ИИ

Диаграмма 1: Многоуровневая архитектура агентной системы
Диаграмма 1: Многоуровневая архитектура агентной системы

Диаграмма 3: MCP как промежуточный слой между агентами и инструментами
Диаграмма 3: MCP как промежуточный слой между агентами и инструментами

Диаграмма 2: Цикл рассуждений агента с точками наблюдаемости
Диаграмма 2: Цикл рассуждений агента с точками наблюдаемости