Найти Π² Π”Π·Π΅Π½Π΅
πŸ“€ PROFRESGRUPP & KM-TRACKING & IT πŸ–¨

πŸš¨ΠšΠ²Π°Π½Ρ‚ΠΎΠ²Π°Ρ ΡƒΠ³Ρ€ΠΎΠ·Π°: кризис довСрия Π² Ρ†ΠΈΡ„Ρ€ΠΎΠ²ΡƒΡŽ эпоху ΠΈ Π±ΠΈΡ‚Π²Π° Π·Π° ΠΈΠ΄Π΅Π½Ρ‚ΠΈΡ„ΠΈΠΊΠ°Ρ†ΠΈΡŽπŸ§­

Анализ ΠΌΡƒΠ»ΡŒΡ‚ΠΈΡ‚Ρ€ΠΈΠ»Π»ΠΈΠΎΠ½Π½ΠΎΠ³ΠΎ риска для ΠΌΠΈΡ€ΠΎΠ²ΠΎΠΉ экономики, стратСгий ΠΏΠ΅Ρ€Π΅Ρ…ΠΎΠ΄Π° Π½Π° ΠΏΠΎΡΡ‚ΠΊΠ²Π°Π½Ρ‚ΠΎΠ²ΡƒΡŽ ΠΊΡ€ΠΈΠΏΡ‚ΠΎΠ³Ρ€Π°Ρ„ΠΈΡŽ ΠΈ Ρ„ΡƒΠ½Π΄Π°ΠΌΠ΅Π½Ρ‚Π°Π»ΡŒΠ½ΠΎΠ³ΠΎ пСрСосмыслСния систСм Ρ†ΠΈΡ„Ρ€ΠΎΠ²ΠΎΠΉ идСнтичности.
1. Π’Π²Π΅Π΄Π΅Π½ΠΈΠ΅: Β«Π”Π΅Π½ΡŒ QΒ» – Ρ‚ΠΎΡ‡ΠΊΠ° Π½Π΅Π²ΠΎΠ·Π²Ρ€Π°Ρ‚Π° для глобальной бСзопасности
ПоявлСниС криптографичСски Π·Π½Π°Ρ‡ΠΈΠΌΡ‹Ρ… ΠΊΠ²Π°Π½Ρ‚ΠΎΠ²Ρ‹Ρ… ΠΊΠΎΠΌΠΏΡŒΡŽΡ‚Π΅Ρ€ΠΎΠ² (CRQC) – это Π½Π΅ вопрос «Ссли», Π° вопрос Β«ΠΊΠΎΠ³Π΄Π°Β». Богласно послСднСму ΠΎΡ‚Ρ‡Ρ‘Ρ‚Ρƒ Citigroup, Π²Π΅Ρ€ΠΎΡΡ‚Π½ΠΎΡΡ‚ΡŒ

Анализ ΠΌΡƒΠ»ΡŒΡ‚ΠΈΡ‚Ρ€ΠΈΠ»Π»ΠΈΠΎΠ½Π½ΠΎΠ³ΠΎ риска для ΠΌΠΈΡ€ΠΎΠ²ΠΎΠΉ экономики, стратСгий ΠΏΠ΅Ρ€Π΅Ρ…ΠΎΠ΄Π° Π½Π° ΠΏΠΎΡΡ‚ΠΊΠ²Π°Π½Ρ‚ΠΎΠ²ΡƒΡŽ ΠΊΡ€ΠΈΠΏΡ‚ΠΎΠ³Ρ€Π°Ρ„ΠΈΡŽ ΠΈ Ρ„ΡƒΠ½Π΄Π°ΠΌΠ΅Π½Ρ‚Π°Π»ΡŒΠ½ΠΎΠ³ΠΎ пСрСосмыслСния систСм Ρ†ΠΈΡ„Ρ€ΠΎΠ²ΠΎΠΉ идСнтичности.

1. Π’Π²Π΅Π΄Π΅Π½ΠΈΠ΅: Β«Π”Π΅Π½ΡŒ QΒ» – Ρ‚ΠΎΡ‡ΠΊΠ° Π½Π΅Π²ΠΎΠ·Π²Ρ€Π°Ρ‚Π° для глобальной бСзопасности

ПоявлСниС криптографичСски Π·Π½Π°Ρ‡ΠΈΠΌΡ‹Ρ… ΠΊΠ²Π°Π½Ρ‚ΠΎΠ²Ρ‹Ρ… ΠΊΠΎΠΌΠΏΡŒΡŽΡ‚Π΅Ρ€ΠΎΠ² (CRQC) – это Π½Π΅ вопрос «Ссли», Π° вопрос Β«ΠΊΠΎΠ³Π΄Π°Β». Богласно послСднСму ΠΎΡ‚Ρ‡Ρ‘Ρ‚Ρƒ Citigroup, Π²Π΅Ρ€ΠΎΡΡ‚Π½ΠΎΡΡ‚ΡŒ Π²Π·Π»ΠΎΠΌΠ° Π±Π°Π·ΠΎΠ²ΠΎΠΉ асиммСтричной ΠΊΡ€ΠΈΠΏΡ‚ΠΎΠ³Ρ€Π°Ρ„ΠΈΠΈ (RSA, ECC) ΠΊ 2034 Π³ΠΎΠ΄Ρƒ оцСниваСтся Π² 19–34%. Π‘ΠΎΠ±Ρ‹Ρ‚ΠΈΠ΅, извСстноС ΠΊΠ°ΠΊ Β«Π”Π΅Π½ΡŒ QΒ» (Q‑Day), станСт Ρ‚ΠΎΡ‡ΠΊΠΎΠΉ Π½Π΅Π²ΠΎΠ·Π²Ρ€Π°Ρ‚Π°, поставив ΠΏΠΎΠ΄ ΡƒΠ³Ρ€ΠΎΠ·Ρƒ основы соврСмСнного Ρ†ΠΈΡ„Ρ€ΠΎΠ²ΠΎΠ³ΠΎ ΠΌΠΈΡ€Π°: финансовыС Ρ‚Ρ€Π°Π½Π·Π°ΠΊΡ†ΠΈΠΈ, государствСнныС ΠΊΠΎΠΌΠΌΡƒΠ½ΠΈΠΊΠ°Ρ†ΠΈΠΈ, Ρ†ΠΈΡ„Ρ€ΠΎΠ²Ρ‹Π΅ подписи ΠΈ ΠΏΡ€ΠΈΠ²Π°Ρ‚Π½ΠΎΡΡ‚ΡŒ Π΄Π°Π½Π½Ρ‹Ρ…. Однако Ρ€Π΅Π°Π»ΡŒΠ½Π°Ρ ΠΎΠΏΠ°ΡΠ½ΠΎΡΡ‚ΡŒ Π·Π°ΠΊΠ»ΡŽΡ‡Π°Π΅Ρ‚ΡΡ Π½Π΅ Ρ‚ΠΎΠ»ΡŒΠΊΠΎ Π² Π±ΡƒΠ΄ΡƒΡ‰Π΅ΠΌ Π²Π·Π»ΠΎΠΌΠ΅, Π½ΠΎ ΠΈ Π² ΡƒΠΆΠ΅ ΠΈΠ΄ΡƒΡ‰ΠΈΡ… Π°Ρ‚Π°ΠΊΠ°Ρ… «собСри сСйчас, Ρ€Π°ΡΡˆΠΈΡ„Ρ€ΡƒΠΉ ΠΏΠΎΠ·ΠΆΠ΅Β» (Harvest Now, Decrypt Later, HNDL), ΠΊΠΎΠ³Π΄Π° Π·Π»ΠΎΡƒΠΌΡ‹ΡˆΠ»Π΅Π½Π½ΠΈΠΊΠΈ Ρ†Π΅Π»Π΅Π½Π°ΠΏΡ€Π°Π²Π»Π΅Π½Π½ΠΎ Π½Π°ΠΊΠ°ΠΏΠ»ΠΈΠ²Π°ΡŽΡ‚ Π·Π°ΡˆΠΈΡ„Ρ€ΠΎΠ²Π°Π½Π½Ρ‹Π΅ Π΄Π°Π½Π½Ρ‹Π΅ для Π΄Π΅ΡˆΠΈΡ„Ρ€ΠΎΠ²ΠΊΠΈ Π² ΠΊΠ²Π°Π½Ρ‚ΠΎΠ²ΡƒΡŽ эпоху.

ΠžΡ†Π΅Π½ΠΊΠ° вСроятности наступлСния "Дня Q" ΠΈ рост рисков HNDL
ΠžΡ†Π΅Π½ΠΊΠ° вСроятности наступлСния "Дня Q" ΠΈ рост рисков HNDL

ΠœΠ°ΡΡˆΡ‚Π°Π± ΡƒΠ³Ρ€ΠΎΠ·Ρ‹ колоссалСн. Citigroup Π½Π°Π·Ρ‹Π²Π°Π΅Ρ‚ Π΅Ρ‘ ΡƒΠ³Ρ€ΠΎΠ·ΠΎΠΉ Π½Π° Ρ‚Ρ€ΠΈΠ»Π»ΠΈΠΎΠ½ Π΄ΠΎΠ»Π»Π°Ρ€ΠΎΠ², прСдупрСТдая, Ρ‡Ρ‚ΠΎ Π°Ρ‚Π°ΠΊΠ° Π½Π° ΠΎΠ΄ΠΈΠ½ ΠΈΠ· пяти ΠΊΡ€ΡƒΠΏΠ½Π΅ΠΉΡˆΠΈΡ… Π±Π°Π½ΠΊΠΎΠ² БША Ρ‡Π΅Ρ€Π΅Π· Fedwire ΠΌΠΎΠΆΠ΅Ρ‚ привСсти ΠΊ ΠΏΠΎΡ‚Π΅Ρ€Π΅ 10–17% Π’Π’ΠŸ страны (ΠΎΡ‚ 2,0 Π΄ΠΎ 3,3 Ρ‚Ρ€Π»Π½ Π΄ΠΎΠ»Π»Π°Ρ€ΠΎΠ²). Под ΡƒΠ΄Π°Ρ€ΠΎΠΌ находятся Π½Π΅ Ρ‚ΠΎΠ»ΡŒΠΊΠΎ Π°ΠΊΡ‚ΠΈΠ²Ρ‹, Π½ΠΎ ΠΈ сами ΠΏΡ€ΠΈΠ½Ρ†ΠΈΠΏΡ‹ довСрия Π² Ρ†ΠΈΡ„Ρ€ΠΎΠ²ΠΎΠΉ срСдС. ΠšΡ€ΠΈΠ·ΠΈΡ Π²Ρ‹Ρ…ΠΎΠ΄ΠΈΡ‚ Π·Π° Ρ€Π°ΠΌΠΊΠΈ ΠΊΡ€ΠΈΠΏΡ‚ΠΎΠ³Ρ€Π°Ρ„ΠΈΠΈ, обнаТая Ρ„ΡƒΠ½Π΄Π°ΠΌΠ΅Π½Ρ‚Π°Π»ΡŒΠ½ΡƒΡŽ ΡƒΡΠ·Π²ΠΈΠΌΠΎΡΡ‚ΡŒ соврСмСнных систСм ΠΈΠ΄Π΅Π½Ρ‚ΠΈΡ„ΠΈΠΊΠ°Ρ†ΠΈΠΈ, ΠΊΠΎΡ‚ΠΎΡ€Ρ‹Π΅ оказались Π½Π΅ Π³ΠΎΡ‚ΠΎΠ²Ρ‹ ΠΊ эпохС, ΠΊΠΎΠ³Π΄Π° любая украдСнная сСгодня информация ΠΌΠΎΠΆΠ΅Ρ‚ Π±Ρ‹Ρ‚ΡŒ ΠΏΡ€ΠΎΡ‡ΠΈΡ‚Π°Π½Π° Π·Π°Π²Ρ‚Ρ€Π°.

2. Π“Π»ΡƒΠ±ΠΈΠ½Π° ΡƒΠ³Ρ€ΠΎΠ·Ρ‹: ΠΎΡ‚ Π΄Π°Π½Π½Ρ‹Ρ… Π΄ΠΎ ΠΈΠ΄Π΅ΠΎΠ»ΠΎΠ³ΠΈΠΈ

НСпосрСдствСнныС криптографичСскиС риски

Β· АсиммСтричная криптография (RSA, ECC): ΠŸΠΎΠ»Π½ΠΎΡΡ‚ΡŒΡŽ уязвима ΠΏΠ΅Ρ€Π΅Π΄ Π°Π»Π³ΠΎΡ€ΠΈΡ‚ΠΌΠΎΠΌ Π¨ΠΎΡ€Π°, выполняСмым Π½Π° CRQC. Π­Ρ‚ΠΎ основа TLS/SSL, Ρ†ΠΈΡ„Ρ€ΠΎΠ²Ρ‹Ρ… подписСй ΠΈ PKI.

Β· БиммСтричная криптография (AES) ΠΈ Ρ…Π΅ΡˆΠΈΡ€ΠΎΠ²Π°Π½ΠΈΠ΅: Уязвимы ΠΊ Π°Π»Π³ΠΎΡ€ΠΈΡ‚ΠΌΡƒ Π“Ρ€ΠΎΠ²Π΅Ρ€Π°, Π½ΠΎ риск смягчаСтся ΡƒΠ²Π΅Π»ΠΈΡ‡Π΅Π½ΠΈΠ΅ΠΌ Π΄Π»ΠΈΠ½Ρ‹ ΠΊΠ»ΡŽΡ‡Π° (ΠΏΠ΅Ρ€Π΅Ρ…ΠΎΠ΄ Π½Π° AES-256).

Π‘Π΅ΠΊΡ‚ΠΎΡ€Π°Π»ΡŒΠ½Ρ‹ΠΉ Impact

Β· Ѐинансы: Помимо рисков для мСТбанковских систСм, ΠΏΠΎΠ΄ ΡƒΠ³Ρ€ΠΎΠ·ΠΎΠΉ находятся ΠΊΡ€ΠΈΠΏΡ‚ΠΎΠ°ΠΊΡ‚ΠΈΠ²Ρ‹. По Ρ€Π°Π·Π½Ρ‹ΠΌ ΠΎΡ†Π΅Π½ΠΊΠ°ΠΌ, Π΄ΠΎ 25% Π±ΠΈΡ‚ΠΊΠΎΠΈΠ½ΠΎΠ² (Π½Π° сумму ΠΎΠΊΠΎΠ»ΠΎ $500–600 ΠΌΠ»Ρ€Π΄) ΠΈ ΡΠ²Ρ‹ΡˆΠ΅ 65% эфириума ΡΡ‡ΠΈΡ‚Π°ΡŽΡ‚ΡΡ ΠΊΠ²Π°Π½Ρ‚ΠΎΠ²ΠΎ-экспонированными ΠΈΠ·-Π·Π° ΠΏΡƒΠ±Π»ΠΈΡ‡Π½ΠΎ раскрытых ΠΊΠ»ΡŽΡ‡Π΅ΠΉ.

Β· ДолгосрочныС Π΄Π°Π½Π½Ρ‹Π΅: ΠΠ°ΠΈΠ±ΠΎΠ»ΡŒΡˆΠ΅ΠΌΡƒ риску HNDL ΠΏΠΎΠ΄Π²Π΅Ρ€ΠΆΠ΅Π½Ρ‹ Π΄Π°Π½Π½Ρ‹Π΅ с Π΄Π»ΠΈΡ‚Π΅Π»ΡŒΠ½Ρ‹ΠΌ сроком ΠΆΠΈΠ·Π½ΠΈ: Π½ΠΎΠΌΠ΅Ρ€Π° ΡΠΎΡ†ΠΈΠ°Π»ΡŒΠ½ΠΎΠ³ΠΎ страхования, биомСтричСскиС ΡˆΠ°Π±Π»ΠΎΠ½Ρ‹, мСдицинскиС ΠΊΠ°Ρ€Ρ‚Ρ‹, дипломатичСская пСрСписка ΠΈ ΠΏΡ€ΠΎΠΌΡ‹ΡˆΠ»Π΅Π½Π½Ρ‹Π΅ сСкрСты.

Β· Π˜Π΄Π΅ΠΎΠ»ΠΎΠ³ΠΈΡ‡Π΅ΡΠΊΠΈΠΉ Π²Ρ‹Π·ΠΎΠ² для Π±Π»ΠΎΠΊΡ‡Π΅ΠΉΠ½Π°: Π£Π³Ρ€ΠΎΠ·Π° Ρ†ΠΈΡ„Ρ€ΠΎΠ²Ρ‹ΠΌ подписям (ECDSA) ΠΏΠΎΠ΄Ρ€Ρ‹Π²Π°Π΅Ρ‚ Π½Π΅Π·Ρ‹Π±Π»Π΅ΠΌΠΎΡΡ‚ΡŒ ΠΈ Π΄Π΅Ρ†Π΅Π½Ρ‚Ρ€Π°Π»ΠΈΠ·ΠΎΠ²Π°Π½Π½ΠΎΠ΅ Π΄ΠΎΠ²Π΅Ρ€ΠΈΠ΅ – ΠΊΡ€Π°Π΅ΡƒΠ³ΠΎΠ»ΡŒΠ½Ρ‹Π΅ ΠΊΠ°ΠΌΠ½ΠΈ криптоиндустрии. Π”Π΅Ρ†Π΅Π½Ρ‚Ρ€Π°Π»ΠΈΠ·ΠΎΠ²Π°Π½Π½ΠΎΠ΅ ΡƒΠΏΡ€Π°Π²Π»Π΅Π½ΠΈΠ΅ Π΄Π΅Π»Π°Π΅Ρ‚ ΠΌΠΈΠ³Ρ€Π°Ρ†ΠΈΡŽ Ρ‡Ρ€Π΅Π·Π²Ρ‹Ρ‡Π°ΠΉΠ½ΠΎ ΠΌΠ΅Π΄Π»Π΅Π½Π½ΠΎΠΉ ΠΈ слоТной.

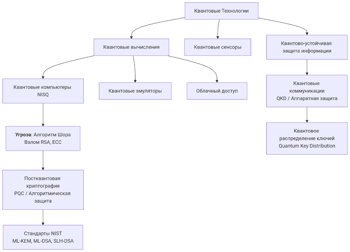
3. Антидот доступСн: постквантовая криптография (PQC) ΠΈ Π²Ρ‹Π·ΠΎΠ²Ρ‹ внСдрСния

Π’ 2024 Π³ΠΎΠ΄Ρƒ ΠΠ°Ρ†ΠΈΠΎΠ½Π°Π»ΡŒΠ½Ρ‹ΠΉ институт стандартов ΠΈ Ρ‚Π΅Ρ…Π½ΠΎΠ»ΠΎΠ³ΠΈΠΉ БША (NIST) ΠΎΠΊΠΎΠ½Ρ‡Π°Ρ‚Π΅Π»ΡŒΠ½ΠΎ ΡƒΡ‚Π²Π΅Ρ€Π΄ΠΈΠ» ΠΏΠ΅Ρ€Π²Ρ‹Π΅ стандарты PQC:

Β· FIPS 203 (ML‑KEM) – для ΠΎΠ±ΠΌΠ΅Π½Π° ΠΊΠ»ΡŽΡ‡Π°ΠΌΠΈ (Π½Π° основС алгСбраичСских Ρ€Π΅ΡˆΡ‘Ρ‚ΠΎΠΊ).

Β· FIPS 204 (ML‑DSA) – для Ρ†ΠΈΡ„Ρ€ΠΎΠ²Ρ‹Ρ… подписСй (Π½Π° основС Ρ€Π΅ΡˆΡ‘Ρ‚ΠΎΠΊ).

Β· FIPS 205 (SLH‑DSA) – для Ρ†ΠΈΡ„Ρ€ΠΎΠ²Ρ‹Ρ… подписСй (Π½Π° основС Ρ…Π΅ΡˆΠΈΡ€ΠΎΠ²Π°Π½ΠΈΡ).

РСгуляторы ΠΏΠΎ всСму ΠΌΠΈΡ€Ρƒ (БША, Π•Π‘) ΡƒΡΡ‚Π°Π½Π°Π²Π»ΠΈΠ²Π°ΡŽΡ‚ ТёсткиС Π΄Π΅Π΄Π»Π°ΠΉΠ½Ρ‹: Π½Π°Ρ‡Π°Π»ΠΎ ΠΌΠΈΠ³Ρ€Π°Ρ†ΠΈΠΈ критичСских систСм – ΠΊ 2030 Π³ΠΎΠ΄Ρƒ, ΠΏΠΎΠ»Π½Ρ‹ΠΉ ΠΏΠ΅Ρ€Π΅Ρ…ΠΎΠ΄ – ΠΊ 2035.

ΠšΠ»ΡŽΡ‡Π΅Π²Ρ‹Π΅ Π±Π°Ρ€ΡŒΠ΅Ρ€Ρ‹ Π½Π° ΠΏΡƒΡ‚ΠΈ внСдрСния:

1. ΠšΡ€ΠΈΠΏΡ‚ΠΎΠ³Ρ€Π°Ρ„ΠΈΡ‡Π΅ΡΠΊΠ°Ρ Π³ΠΈΠ±ΠΊΠΎΡΡ‚ΡŒ (Crypto-Agility): МногиС legacy-систСмы Π½Π΅ ΠΏΡ€Π΅Π΄Π½Π°Π·Π½Π°Ρ‡Π΅Π½Ρ‹ для быстрой Π·Π°ΠΌΠ΅Π½Ρ‹ криптографичСских Π°Π»Π³ΠΎΡ€ΠΈΡ‚ΠΌΠΎΠ². Π‘ΠΎΠ·Π΄Π°Π½ΠΈΠ΅ Π³ΠΈΠ±ΠΊΠΎΠΉ Π°Ρ€Ρ…ΠΈΡ‚Π΅ΠΊΡ‚ΡƒΡ€Ρ‹ – пСрвостСпСнная Π·Π°Π΄Π°Ρ‡Π°.

2. ΠŸΡ€ΠΎΠΈΠ·Π²ΠΎΠ΄ΠΈΡ‚Π΅Π»ΡŒΠ½ΠΎΡΡ‚ΡŒ ΠΈ ΡΠΎΠ²ΠΌΠ΅ΡΡ‚ΠΈΠΌΠΎΡΡ‚ΡŒ: Алгоритмы PQC часто ΠΈΠΌΠ΅ΡŽΡ‚ большиС Ρ€Π°Π·ΠΌΠ΅Ρ€Ρ‹ ΠΊΠ»ΡŽΡ‡Π΅ΠΉ ΠΈ подписСй, Ρ‡Ρ‚ΠΎ создаСт Π½Π°Π³Ρ€ΡƒΠ·ΠΊΡƒ Π½Π° ΠΏΡ€ΠΎΠΏΡƒΡΠΊΠ½ΡƒΡŽ ΡΠΏΠΎΡΠΎΠ±Π½ΠΎΡΡ‚ΡŒ ΠΈ Ρ…Ρ€Π°Π½ΠΈΠ»ΠΈΡ‰Π°. «Лаборатория ΠšΠ°ΡΠΏΠ΅Ρ€ΡΠΊΠΎΠ³ΠΎΒ» ΠΏΡ€Π΅Π΄ΡƒΠΏΡ€Π΅ΠΆΠ΄Π°Π΅Ρ‚, Ρ‡Ρ‚ΠΎ ΠΏΠΎΡΠΏΠ΅ΡˆΠ½Ρ‹ΠΉ ΠΏΠ΅Ρ€Π΅Ρ…ΠΎΠ΄ Π±Π΅Π· Π΄ΠΎΠ»ΠΆΠ½ΠΎΠ³ΠΎ тСстирования ΠΌΠΎΠΆΠ΅Ρ‚ привСсти ΠΊ ΠΏΡ€ΠΎΠ±Π»Π΅ΠΌΠ°ΠΌ с ΡΠΎΠ²ΠΌΠ΅ΡΡ‚ΠΈΠΌΠΎΡΡ‚ΡŒΡŽ ΠΈ ΠΏΡ€ΠΎΠΈΠ·Π²ΠΎΠ΄ΠΈΡ‚Π΅Π»ΡŒΠ½ΠΎΡΡ‚ΡŒΡŽ.

3. Π£ΠΏΡ€Π°Π²Π»Π΅Π½ΠΈΠ΅ ΠΊΠ»ΡŽΡ‡Π°ΠΌΠΈ ΠΈ ΠΈΠ΄Π΅Π½Ρ‚ΠΈΡ„ΠΈΠΊΠ°Ρ†ΠΈΠ΅ΠΉ: ΠŸΠ΅Ρ€Π΅Ρ…ΠΎΠ΄ Ρ‚Ρ€Π΅Π±ΡƒΠ΅Ρ‚ ΠΌΠ°ΡΡˆΡ‚Π°Π±Π½ΠΎΠΉ пСрСвыпуска Ρ†ΠΈΡ„Ρ€ΠΎΠ²Ρ‹Ρ… сСртификатов ΠΈ пСрСсмотра систСм ΠΈΠ΄Π΅Π½Ρ‚ΠΈΡ„ΠΈΠΊΠ°Ρ†ΠΈΠΈ.

4. Π€ΡƒΠ½Π΄Π°ΠΌΠ΅Π½Ρ‚Π°Π»ΡŒΠ½Π°Ρ ΠΏΡ€ΠΎΠ±Π»Π΅ΠΌΠ°: кризис статичСской ΠΈΠ΄Π΅Π½Ρ‚ΠΈΡ„ΠΈΠΊΠ°Ρ†ΠΈΠΈ

ΠšΠ²Π°Π½Ρ‚ΠΎΠ²Π°Ρ ΡƒΠ³Ρ€ΠΎΠ·Π° ΠΎΠ±Π½Π°ΠΆΠ°Π΅Ρ‚ систСмный изъян: соврСмСнныС Ρ†ΠΈΡ„Ρ€ΠΎΠ²Ρ‹Π΅ ΠΈΠ΄Π΅Π½Ρ‚ΠΈΡ„ΠΈΠΊΠ°Ρ‚ΠΎΡ€Ρ‹ (Π½Π°Ρ†ΠΈΠΎΠ½Π°Π»ΡŒΠ½Ρ‹Π΅ ID, ΠΊΠ»ΡŽΡ‡ΠΈ кошСльков, ΡƒΡ‡Π΅Ρ‚Π½Ρ‹Π΅ Π΄Π°Π½Π½Ρ‹Π΅) статичны ΠΈ Π½Π΅ ΠΏΡ€Π΅Π΄Π½Π°Π·Π½Π°Ρ‡Π΅Π½Ρ‹ для смСны криптографичСской основы. Π’ ΠΌΠΈΡ€Π΅ HNDL Ρ‚Π°ΠΊΠΎΠΉ ΠΈΠ΄Π΅Π½Ρ‚ΠΈΡ„ΠΈΠΊΠ°Ρ‚ΠΎΡ€ становится Β«ΠΌΠΈΠ½ΠΎΠΉ Π·Π°ΠΌΠ΅Π΄Π»Π΅Π½Π½ΠΎΠ³ΠΎ дСйствия».

-2

НСобходим ΠΏΠ°Ρ€Π°Π΄ΠΈΠ³ΠΌΠ°Π»ΡŒΠ½Ρ‹ΠΉ сдвиг Π² сторону динамичСской, обновляСмой ΠΈΠ΄Π΅Π½Ρ‚ΠΈΡ„ΠΈΠΊΠ°Ρ†ΠΈΠΈ, Π³Π΄Π΅ ΠΊΠ»ΡŽΡ‡ΠΈ ΠΈ сСртификаты ΠΌΠΎΠ³ΡƒΡ‚ рСгулярно Ρ€ΠΎΡ‚ΠΈΡ€ΠΎΠ²Π°Ρ‚ΡŒΡΡ Π±Π΅Π· ΠΏΠΎΡ‚Π΅Ρ€ΠΈ связи с ΡΡƒΠ±ΡŠΠ΅ΠΊΡ‚ΠΎΠΌ. Π­Ρ‚ΠΎ Ρ‚Ρ€Π΅Π±ΡƒΠ΅Ρ‚ ΠΈΠ½Ρ‚Π΅Π³Ρ€Π°Ρ†ΠΈΠΈ PQC с ΠΏΡ€ΠΈΠ½Ρ†ΠΈΠΏΠ°ΠΌΠΈ Zero Trust, Π±ΠΈΠΎΠΌΠ΅Ρ‚Ρ€ΠΈΠ΅ΠΉ с Π·Π°Ρ‰ΠΈΡ‚ΠΎΠΉ шаблонов ΠΈ Π°Ρ€Ρ…ΠΈΡ‚Π΅ΠΊΡ‚ΡƒΡ€, ΠΌΠΈΠ½ΠΈΠΌΠΈΠ·ΠΈΡ€ΡƒΡŽΡ‰ΠΈΡ… долгосрочноС Ρ…Ρ€Π°Π½Π΅Π½ΠΈΠ΅ Ρ‡ΡƒΠ²ΡΡ‚Π²ΠΈΡ‚Π΅Π»ΡŒΠ½Ρ‹Ρ… Π΄Π°Π½Π½Ρ‹Ρ….

5. БтратСгия ΠΌΠΈΠ³Ρ€Π°Ρ†ΠΈΠΈ: пятиэтапный ΠΏΠ»Π°Π½ для ΠΎΡ€Π³Π°Π½ΠΈΠ·Π°Ρ†ΠΈΠΉ

ΠŸΠ΅Ρ€Π΅Ρ…ΠΎΠ΄ Π½Π° PQC ΡΡ€Π°Π²Π½ΠΈΠ²Π°ΡŽΡ‚ с Π·Π°Π΄Π°Ρ‡Π΅ΠΉ Y2K, Π½ΠΎ Π² Π±ΠΎΠ»Π΅Π΅ глобальном ΠΌΠ°ΡΡˆΡ‚Π°Π±Π΅ ΠΈ с ΠΌΠ΅Π½Π΅Π΅ ΠΎΠΏΡ€Π΅Π΄Π΅Π»Ρ‘Π½Π½Ρ‹ΠΌ сроком. На основС Ρ€Π΅ΠΊΠΎΠΌΠ΅Π½Π΄Π°Ρ†ΠΈΠΉ Citi ΠΈ отраслСвой ΠΏΡ€Π°ΠΊΡ‚ΠΈΠΊΠΈ ΠΌΠΎΠΆΠ½ΠΎ Π²Ρ‹Π΄Π΅Π»ΠΈΡ‚ΡŒ ΠΏΡΡ‚ΡŒ ΠΊΠ»ΡŽΡ‡Π΅Π²Ρ‹Ρ… этапов:

1. Π˜Π½Π²Π΅Π½Ρ‚Π°Ρ€ΠΈΠ·Π°Ρ†ΠΈΡ ΠΈ ΠΎΡ†Π΅Π½ΠΊΠ° рисков (2025–2026): ΠšΠ°Ρ€Ρ‚ΠΈΡ€ΠΎΠ²Π°Π½ΠΈΠ΅ всСх систСм, ΠΈΡΠΏΠΎΠ»ΡŒΠ·ΡƒΡŽΡ‰ΠΈΡ… ΠΊΡ€ΠΈΠΏΡ‚ΠΎΠ³Ρ€Π°Ρ„ΠΈΡŽ, ΠΈ ΠΎΡ†Π΅Π½ΠΊΠ° подвСрТСнности Π°Ρ‚Π°ΠΊΠ°ΠΌ HNDL. ΠŸΡ€ΠΈΠΎΡ€ΠΈΡ‚Π΅Ρ‚ – Π΄Π°Π½Π½Ρ‹Π΅ с Π΄Π»ΠΈΡ‚Π΅Π»ΡŒΠ½Ρ‹ΠΌ сроком ΠΆΠΈΠ·Π½ΠΈ ΠΈ критичСскиС Ρ‚Ρ€Π°Π½Π·Π°ΠΊΡ†ΠΈΠΈ.

2. Π Π°Π·Ρ€Π°Π±ΠΎΡ‚ΠΊΠ° криптографичСской гибкости (2026–2027): ΠœΠΎΠ΄Π΅Ρ€Π½ΠΈΠ·Π°Ρ†ΠΈΡ Π°Ρ€Ρ…ΠΈΡ‚Π΅ΠΊΡ‚ΡƒΡ€Ρ‹ для ΠΏΠΎΠ΄Π΄Π΅Ρ€ΠΆΠΊΠΈ Π»Ρ‘Π³ΠΊΠΎΠΉ Π·Π°ΠΌΠ΅Π½Ρ‹ криптографичСских Π°Π»Π³ΠΎΡ€ΠΈΡ‚ΠΌΠΎΠ². Π’Π½Π΅Π΄Ρ€Π΅Π½ΠΈΠ΅ Π³ΠΈΠ±Ρ€ΠΈΠ΄Π½Ρ‹Ρ… Ρ€Π΅ΡˆΠ΅Π½ΠΈΠΉ (классика + PQC).

3. ΠŸΠΈΠ»ΠΎΡ‚ΠΈΡ€ΠΎΠ²Π°Π½ΠΈΠ΅ ΠΈ постСпСнноС Π²Π½Π΅Π΄Ρ€Π΅Π½ΠΈΠ΅ (2027–2029): ВСстированиС PQC Π² нСпроизводствСнных срСдах, Π·Π°Ρ‚Π΅ΠΌ Π² ΠΌΠ΅Π½Π΅Π΅ ΠΊΡ€ΠΈΡ‚ΠΈΡ‡Π½Ρ‹Ρ… систСмах. Активная Ρ€Π°Π±ΠΎΡ‚Π° с Π²Π΅Π½Π΄ΠΎΡ€Π°ΠΌΠΈ ΠΈ ΠΎΠ±Π»Π°Ρ‡Π½Ρ‹ΠΌΠΈ ΠΏΡ€ΠΎΠ²Π°ΠΉΠ΄Π΅Ρ€Π°ΠΌΠΈ.

4. Массовая миграция критичСских систСм (2030–2035): ΠŸΠΎΠ»Π½ΠΎΠΌΠ°ΡΡˆΡ‚Π°Π±Π½Ρ‹ΠΉ ΠΏΠ΅Ρ€Π΅Ρ…ΠΎΠ΄ Π² соотвСтствии с рСгуляторными Π΄Π΅Π΄Π»Π°ΠΉΠ½Π°ΠΌΠΈ. ОсобоС Π²Π½ΠΈΠΌΠ°Π½ΠΈΠ΅ – ΠΏΠ»Π°Ρ‚Π΅ΠΆΠ½Ρ‹ΠΌ систСмам, Ρ†ΠΈΡ„Ρ€ΠΎΠ²Ρ‹ΠΌ подписям ΠΈ инфраструктурС ΠΎΡ‚ΠΊΡ€Ρ‹Ρ‚Ρ‹Ρ… ΠΊΠ»ΡŽΡ‡Π΅ΠΉ (PKI).

5. ΠŸΠΎΠ΄Π΄Π΅Ρ€ΠΆΠΊΠ° ΠΈ ΠΌΠΎΠ½ΠΈΡ‚ΠΎΡ€ΠΈΠ½Π³ (постоянно): Π£ΠΏΡ€Π°Π²Π»Π΅Π½ΠΈΠ΅ ΠΆΠΈΠ·Π½Π΅Π½Π½Ρ‹ΠΌ Ρ†ΠΈΠΊΠ»ΠΎΠΌ ΠΊΠ»ΡŽΡ‡Π΅ΠΉ, Π°ΡƒΠ΄ΠΈΡ‚ ΠΈ Π³ΠΎΡ‚ΠΎΠ²Π½ΠΎΡΡ‚ΡŒ ΠΊ Π±ΡƒΠ΄ΡƒΡ‰ΠΈΠΌ обновлСниям Π°Π»Π³ΠΎΡ€ΠΈΡ‚ΠΌΠΎΠ².

6. ΠŸΡ€ΠΎΠ³Π½ΠΎΠ· Π΄ΠΎ 2030 Π³ΠΎΠ΄Π°: Ρ‚Ρ€ΠΈ сцСнария развития

Π‘Ρ†Π΅Π½Π°Ρ€ΠΈΠΉ Π’Π΅Ρ€ΠΎΡΡ‚Π½ΠΎΡΡ‚ΡŒ ОписаниС ΠšΠ»ΡŽΡ‡Π΅Π²Ρ‹Π΅ послСдствия

УпорядочСнный ΠΏΠ΅Ρ€Π΅Ρ…ΠΎΠ΄ ~40% АктивноС ΠΈ скоординированноС Π²Π½Π΅Π΄Ρ€Π΅Π½ΠΈΠ΅ PQC ΠΏΠΎ ΠΏΠ»Π°Π½Ρƒ рСгуляторов. К 2030 Π³. TLS 1.3+ с PQC станСт Π½ΠΎΡ€ΠΌΠΎΠΉ. ΠœΠΈΠ½ΠΈΠΌΠΈΠ·Π°Ρ†ΠΈΡ ΡƒΡ‰Π΅Ρ€Π±Π° ΠΎΡ‚ HNDL. ΠšΡ€ΠΈΠΏΡ‚ΠΎΠ°ΠΊΡ‚ΠΈΠ²Ρ‹ ΡƒΡΠΏΠ΅Π²Π°ΡŽΡ‚ ΠΌΠΈΠ³Ρ€ΠΈΡ€ΠΎΠ²Π°Ρ‚ΡŒ. ВысокиС, Π½ΠΎ управляСмыС Π·Π°Ρ‚Ρ€Π°Ρ‚Ρ‹.

ЀрагмСнтированная Π³ΠΎΠ½ΠΊΠ° ~50% НСравномСрноС Π²Π½Π΅Π΄Ρ€Π΅Π½ΠΈΠ΅ ΠΏΠΎ сСкторам ΠΈ ΡŽΡ€ΠΈΡΠ΄ΠΈΠΊΡ†ΠΈΡΠΌ. Π’ΠΎΠ·Π½ΠΈΠΊΠ½ΠΎΠ²Π΅Π½ΠΈΠ΅ Β«ΠΊΠ²Π°Π½Ρ‚ΠΎΠ²ΠΎ-бСзопасных» ΠΈ «уязвимых» Ρ†ΠΈΡ„Ρ€ΠΎΠ²Ρ‹Ρ… Π·ΠΎΠ½. Рост кибСррисков ΠΈ гСополитичСской напряТённости. Β«ΠšΠ²Π°Π½Ρ‚ΠΎΠ²Ρ‹ΠΉ ΡˆΠ°Π½Ρ‚Π°ΠΆΒ» ΠΊΠΎΠΌΠΏΠ°Π½ΠΈΠΉ-аутсайдСров. Π₯аос Π² ΠΌΠ΅ΠΆΠ΄ΡƒΠ½Π°Ρ€ΠΎΠ΄Π½Ρ‹Ρ… ΠΏΠ»Π°Ρ‚Π΅ΠΆΠ°Ρ….

ΠšΡ€ΠΈΠ·ΠΈΡ довСрия ~10% ΠšΡ€ΠΈΠΏΡ‚ΠΎΠ³Ρ€Π°Ρ„ΠΈΡ‡Π΅ΡΠΊΠΈΠΉ ΠΏΡ€ΠΎΡ€Ρ‹Π² ΠΈΠ»ΠΈ ΡƒΡ‚Π΅Ρ‡ΠΊΠ° ΠΎ скором CRQC Π΄ΠΎ ΡˆΠΈΡ€ΠΎΠΊΠΎΠ³ΠΎ внСдрСния PQC. Паника Π½Π° Ρ€Ρ‹Π½ΠΊΠ°Ρ…, Π·Π°ΠΌΠΎΡ€ΠΎΠ·ΠΊΠ° Ρ‚Ρ€Π°Π½Π·Π°ΠΊΡ†ΠΈΠΉ, коллапс довСрия ΠΊ Ρ†ΠΈΡ„Ρ€ΠΎΠ²Ρ‹ΠΌ ΠΈΠ΄Π΅Π½Ρ‚ΠΈΡ„ΠΈΠΊΠ°Ρ‚ΠΎΡ€Π°ΠΌ. БистСмный финансовый шок.

-3

Π‘Π°Π·ΠΎΠ²Ρ‹ΠΉ ΠΏΡ€ΠΎΠ³Π½ΠΎΠ·: К 2030 Π³ΠΎΠ΄Ρƒ Β«Π”Π΅Π½ΡŒ QΒ», вСроятно, Π½Π΅ наступит, Π½ΠΎ риски HNDL достигнут ΠΏΠΈΠΊΠ°. Ѐинансовый сСктор окаТСтся Π² сСрСдинС слоТного ΠΈ Π·Π°Ρ‚Ρ€Π°Ρ‚Π½ΠΎΠ³ΠΎ ΠΏΠ΅Ρ€Π΅Ρ…ΠΎΠ΄Π°. Основная Π±ΠΈΡ‚Π²Π° развСрнётся Π²ΠΎΠΊΡ€ΡƒΠ³ ΠΌΠΎΠ΄Π΅Ρ€Π½ΠΈΠ·Π°Ρ†ΠΈΠΈ legacy-систСм ΠΈ Π²Ρ‹Ρ€Π°Π±ΠΎΡ‚ΠΊΠΈ Π³Π»ΠΎΠ±Π°Π»ΡŒΠ½Ρ‹Ρ… стандартов для обновляСмой Ρ†ΠΈΡ„Ρ€ΠΎΠ²ΠΎΠΉ идСнтичности.

7. Π—Π°ΠΊΠ»ΡŽΡ‡Π΅Π½ΠΈΠ΅ ΠΈ Ρ€Π΅ΠΊΠΎΠΌΠ΅Π½Π΄Π°Ρ†ΠΈΠΈ

ΠšΠ²Π°Π½Ρ‚ΠΎΠ²Π°Ρ ΡƒΠ³Ρ€ΠΎΠ·Π° – это Π½Π΅ Ρ‚ΠΎΠ»ΡŒΠΊΠΎ тСхнологичСский Π²Ρ‹Π·ΠΎΠ², Π½ΠΎ ΠΈ стрСсс-тСст для Π°Ρ€Ρ…ΠΈΡ‚Π΅ΠΊΡ‚ΡƒΡ€Ρ‹ глобального Ρ†ΠΈΡ„Ρ€ΠΎΠ²ΠΎΠ³ΠΎ довСрия. ДСсятилСтиС Π΄ΠΎ 2035 Π³ΠΎΠ΄Π° – это ΠΎΠΊΠ½ΠΎ возмоТности, ΠΊΠΎΡ‚ΠΎΡ€ΠΎΠ΅ нСльзя ΡƒΠΏΡƒΡΡ‚ΠΈΡ‚ΡŒ.

Π Π΅ΠΊΠΎΠΌΠ΅Π½Π΄Π°Ρ†ΠΈΠΈ для ΠΎΡ€Π³Π°Π½ΠΈΠ·Π°Ρ†ΠΈΠΉ:

1. НСмСдлСнно Π½Π°Ρ‡Π°Ρ‚ΡŒ ΠΈΠ½Π²Π΅Π½Ρ‚Π°Ρ€ΠΈΠ·Π°Ρ†ΠΈΡŽ криптографичСских Π°ΠΊΡ‚ΠΈΠ²ΠΎΠ² ΠΈ ΠΎΡ†Π΅Π½ΠΈΡ‚ΡŒ риски HNDL для долгосрочных Π΄Π°Π½Π½Ρ‹Ρ….

2. Π’Π½Π΅Π΄Ρ€ΠΈΡ‚ΡŒ ΠΏΡ€ΠΈΠ½Ρ†ΠΈΠΏ криптографичСской гибкости ΠΊΠ°ΠΊ ΠΎΠ±ΡΠ·Π°Ρ‚Π΅Π»ΡŒΠ½ΠΎΠ΅ Ρ‚Ρ€Π΅Π±ΠΎΠ²Π°Π½ΠΈΠ΅ для всСх Π½ΠΎΠ²Ρ‹Ρ… ИВ-ΠΏΡ€ΠΎΠ΅ΠΊΡ‚ΠΎΠ².

3. Π Π°Π·Ρ€Π°Π±ΠΎΡ‚Π°Ρ‚ΡŒ ΠΈ ΡƒΡ‚Π²Π΅Ρ€Π΄ΠΈΡ‚ΡŒ поэтапный ΠΏΠ»Π°Π½ ΠΌΠΈΠ³Ρ€Π°Ρ†ΠΈΠΈ Π½Π° PQC, синхронизированный с roadmap рСгуляторов ΠΈ ΠΊΠ»ΡŽΡ‡Π΅Π²Ρ‹Ρ… Π²Π΅Π½Π΄ΠΎΡ€ΠΎΠ².

4. ΠŸΠ΅Ρ€Π΅ΠΎΡΠΌΡ‹ΡΠ»ΠΈΡ‚ΡŒ ΠΏΠΎΠ΄Ρ…ΠΎΠ΄Ρ‹ ΠΊ ΠΈΠ΄Π΅Π½Ρ‚ΠΈΡ„ΠΈΠΊΠ°Ρ†ΠΈΠΈ ΠΈ Π°ΡƒΡ‚Π΅Π½Ρ‚ΠΈΡ„ΠΈΠΊΠ°Ρ†ΠΈΠΈ, закладывая Π² ΠΈΡ… основу Π²ΠΎΠ·ΠΌΠΎΠΆΠ½ΠΎΡΡ‚ΡŒ постоянного криптографичСского обновлСния ΠΈ ΠΌΠΈΠ½ΠΈΠΌΠ°Π»ΡŒΠ½Ρ‹ΠΉ срок ΠΆΠΈΠ·Π½ΠΈ Π΄Π°Π½Π½Ρ‹Ρ….

5. Π£Ρ‡Π°ΡΡ‚Π²ΠΎΠ²Π°Ρ‚ΡŒ Π² отраслСвых ΠΈ ΠΌΠ΅ΠΆΠ΄ΡƒΠ½Π°Ρ€ΠΎΠ΄Π½Ρ‹Ρ… ΠΈΠ½ΠΈΡ†ΠΈΠ°Ρ‚ΠΈΠ²Π°Ρ… ΠΏΠΎ стандартизации для обСспСчСния ΠΈΠ½Ρ‚Π΅Ρ€ΠΎΠΏΠ΅Ρ€Π°Π±Π΅Π»ΡŒΠ½ΠΎΡΡ‚ΠΈ.

-4

Π˜Π³Π½ΠΎΡ€ΠΈΡ€ΠΎΠ²Π°Π½ΠΈΠ΅ ΠΏΡ€ΠΎΠ±Π»Π΅ΠΌΡ‹ сСгодня Π³Π°Ρ€Π°Π½Ρ‚ΠΈΡ€ΡƒΠ΅Ρ‚ катастрофичСскиС ΠΈΠ·Π΄Π΅Ρ€ΠΆΠΊΠΈ Π·Π°Π²Ρ‚Ρ€Π°. Π‘ΡƒΠ΄ΡƒΡ‰Π΅Π΅ Ρ†ΠΈΡ„Ρ€ΠΎΠ²ΠΎΠ³ΠΎ ΠΌΠΈΡ€Π° Π±ΡƒΠ΄Π΅Ρ‚ ΠΏΡ€ΠΈΠ½Π°Π΄Π»Π΅ΠΆΠ°Ρ‚ΡŒ Ρ‚Π΅ΠΌ, ΠΊΡ‚ΠΎ ΡƒΠΆΠ΅ сСйчас Π½Π°Ρ‡ΠΈΠ½Π°Π΅Ρ‚ ΡΡ‚Ρ€ΠΎΠΈΡ‚ΡŒ Π΅Π³ΠΎ Π½Π° ΠΏΡ€ΠΈΠ½Ρ†ΠΈΠΏΠ°Ρ… криптостойкости, гибкости ΠΈ динамичСского довСрия.

Π˜ΡΡ‚ΠΎΡ‡Π½ΠΈΠΊΠΈ:

1. ΠžΡ‚Ρ‡Ρ‘Ρ‚ Citigroup Β«Quantum ThreatΒ» (ΡΠ½Π²Π°Ρ€ΡŒ 2026).

2. ΠŸΡ€ΠΎΠ³Π½ΠΎΠ· Β«Π›Π°Π±ΠΎΡ€Π°Ρ‚ΠΎΡ€ΠΈΠΈ ΠšΠ°ΡΠΏΠ΅Ρ€ΡΠΊΠΎΠ³ΠΎΒ» ΠΏΠΎ ΠΊΠΈΠ±Π΅Ρ€ΡƒΠ³Ρ€ΠΎΠ·Π°ΠΌ для Ρ‚Π΅Π»Π΅ΠΊΠΎΠΌΠ° Π½Π° 2026 Π³ΠΎΠ΄.

3. ИсслСдованиС Ассоциации Π€ΠΈΠ½Π’Π΅Ρ… Β«ΠŸΠΎΡΡ‚ΠΊΠ²Π°Π½Ρ‚ΠΎΠ²Π°Ρ криптография» (ΡΠ΅Π½Ρ‚ΡΠ±Ρ€ΡŒ 2025).

4. АналитичСская ΡΡ‚Π°Ρ‚ΡŒΡ Β«ΠšΠ²Π°Π½Ρ‚ΠΎΠ²ΠΎΡƒΡΡ‚ΠΎΠΉΡ‡ΠΈΠ²ΠΎΠ΅ Π±ΡƒΠ΄ΡƒΡ‰Π΅Π΅ BitcoinΒ» (MEXC, Π΄Π΅ΠΊΠ°Π±Ρ€ΡŒ 2025).

5. ΠžΠ±Π·ΠΎΡ€ стандартов NIST Π½Π° ΠΏΠΎΡΡ‚ΠΊΠ²Π°Π½Ρ‚ΠΎΠ²ΡƒΡŽ ΠΊΡ€ΠΈΠΏΡ‚ΠΎΠ³Ρ€Π°Ρ„ΠΈΡŽ (Kaspersky, август 2024).