Добавить в корзинуПозвонить
Найти в Дзене

🛠️Систематизация материалов: онтологии как «скелет» для безопасного ИИ🚦

Резюме проблемы: Многие точно подметили парадокс LLM: они генерируют беглый, убедительный текст, но лишены понимания и не могут гарантировать истинность. В критичных областях (медицина, финансы, юриспруденция) это приводит к «уверенным ошибкам». Онтология — это инженерный ответ на эту проблему. Она превращает неформальные договорённости и правила домена в машиночитаемую, проверяемую структуру,

Резюме проблемы: Многие точно подметили парадокс LLM: они генерируют беглый, убедительный текст, но лишены понимания и не могут гарантировать истинность. В критичных областях (медицина, финансы, юриспруденция) это приводит к «уверенным ошибкам». Онтология — это инженерный ответ на эту проблему. Она превращает неформальные договорённости и правила домена в машиночитаемую, проверяемую структуру, которая действует как система сдержек и противовесов для вероятностной природы LLM.

1. Что такое онтология в ИИ (без философии)

В IT онтология — это формальное, машиночитаемое описание предметной области. Она фиксирует:

· Сущности (классы): Какие объекты вообще бывают (Пациент, Лекарство, Счёт, Договор).

· Свойства и связи (предикаты): Как сущности связаны (имеетАллергию, назначает, исходитОт).

· Ограничения и правила: Что является истинным, а что — невозможным в этой области (например, «Цена не может быть отрицательной»).

Базовый атом знаний — триплет (subject-predicate-object). Например: (Пациент_001, имеетАллергию, Пенициллин). Совокупность триплетов образует граф знаний, где узлы — сущности, а рёбра — связи между ними.

Ключевая мысль: Онтология описывает не то, «что лежит в базе», а то, что может быть истинным в системе. Это контракт о смысле данных.

2. Зачем онтология нужна при работе с LLM (4 ключевые причины)

Проблема LLM Как помогает онтология

1. Галлюцинации в зонах без запретов Вводит детерминированные правила проверки. LLM может предложить амоксициллин при аллергии на пенициллин, но онтология запретит это, проверив цепочку: аллергия → содержит → противопоказано.

2. Коллапс смысла (омонимы) Вводит типизацию и явные связи. «Банк» как Organization и «банк» как GeographicalFeature — это разные сущности с разными свойствами, что предотвращает семантическую путаницу.

3. Вероятностный vs. детерминированный вывод Отделяет генерацию текста (сильная сторона LLM) от логического вывода (сильная сторона онтологий). Правила вроде «платёж не может быть проведён дважды» выполняются строго.

4. Сложность масштабирования знаний Позволяет добавлять знания без переобучения модели. Новое противопоказание или регуляторное правило добавляется как факт или правило в онтологию и сразу начинает работать.

3. Практические паттерны интеграции онтологий и LLM

Паттерн Суть Выгода

A. Валидация ответа LLM 1. LLM генерирует ответ. 2. Из ответа извлекаются факты (триплеты). 3. Факты проверяются на соответствие онтологии и правилам. 4. При конфликте ответ отклоняется или отправляется на перегенерацию. Резко снижает риск «дорогих» ошибок. Дешёвый и эффективный первый шаг.

B. Структурированное извлечение из текста LLM выступает как «читатель» неструктурированных документов (историй болезни, договоров) и заполняет граф знаний в соответствии с онтологией. Знания перестают быть запертыми в тексте. Появляется единый семантический слой для анализа.

C. Гибридный reasoning 1. LLM добывает факты из текста и объясняет выводы человеку. 2. Логический слой (онтология) делает строгие выводы и проверяет согласованность. Сочетает силу LLM в работе с естественным языком и силу онтологий в гарантированно корректных рассуждениях.

D. File-first знания + версионирование Онтология, правила и ключевые факты хранятся как код (например, в OWL, YAML) и управляются через Git. Появляется аудит, прозрачность, воспроизводимость — то, чего катастрофически не хватает «AI-магии».

4. Примеры онтологий в разных доменах (5 сфер)

Вот как выглядит «скелет» онтологии для критичных областей. Каждый пример включает ключевые сущности, связи и 2-3 жизненно важных правила.

1. Медицина (назначение терапии)

· Сущности: Пациент, Врач, Лекарство, АктивноеВещество, Диагноз, Аллергия.

· Связи: имеетДиагноз, имеетАллергию, назначает, содержит, являетсяПротивопоказанием.

· Критичные правила:

 1. Нельзя назначать Лекарство, если оно содержит АктивноеВещество, на которое у Пациента есть Аллергия.

 2. Дозировка лекарства должна быть в пределах минимальной и максимальной для указанного Диагноза и весаПациента.

 3. Лекарство из категории Антибиотик требует указания Диагноза, подтверждённого ЛабораторнымИсследованием.

2. Финансы (проведение платежа)

· Сущности: Клиент, Счёт, Транзакция, Лимит, ПравилоКомплаенс.

· Связи: владеет, исходитОт, зачисляетсяНа, имеетЛимит, нарушаетПравило.

· Критичные правила:

 1. Сумма Транзакции не может превышать дневнойЛимит для Клиента.

 2. Транзакция не может быть проведена, если счётОтправителя имеет статус заблокирован.

 3. Транзакция с определённым кодомНазначения автоматически требует дополнительнойВерификации.

3. E-commerce (формирование заказа)

· Сущности: Товар, Склад, Заказ, Промокод, Цена.

· Связи: имеетсяВНаличииНа, входитВЗаказ, применяетсяК, имеетЦену.

· Критичные правила:

 1. Товар может быть добавлен в Заказ только если его количествоНаСкладе > 0.

 2. Итоговая ценаЗаказа после применения Промокода не может быть ниже себестоимости товаров в заказе.

 3. Промокод категории ДляНовыхКлиентов применяется только к первому Заказу Клиента.

4. Юридическое (проверка нормы)

· Сущности: НормаПрава, Договор, Сторона, Обязательство, Санкция.

· Связи: ссылаетсяНа, налагает, нарушает, являетсяСтороной.

· Критичные правила:

 1. Если Договор содержит условие, которое нарушает императивную НормуПрава, то это условие недействительно.

 2. Санкция за нарушение не может применяться к Стороне, которая не является надлежащеУведомленной.

 3. АвтоматическоеПродление Договора возможно только если ни одна из Сторон не направила уведомлениеОбОтказе за 30 дней до окончания срока.

5. HR (наём сотрудника)

· Сущности: Кандидат, Должность, Требование, ЭтапСобеседования, Результат.

· Связи: претендуетНа, имеетТребование, прошел, соответствует.

· Критичные правила:

 1. Кандидат может быть переведён на Этап «Оффер» только если он прошел все обязательныеЭтапы.

 2. Должность с требованием допускКГосТайне не может быть занята Кандидатом без действующей формыДопуска.

 3. Зарплата в оффере не может быть ниже минимальнойВилки для Должности в Регионе.

---

5. Где брать готовые онтологии (не изобретать велосипед)

Начинать с нуля — дорого и рискованно. Гораздо эффективнее расширять отраслевые стандарты:

· Медицина: SNOMED CT (клиническая терминология), FHIR (обмен медицинскими данными).

· Финансы: FIBO (Financial Industry Business Ontology) — онтология бизнес-понятий финансовой отрасли.

· Веб и e-commerce: Schema.org — словарь сущностей для семантической разметки в интернете.

· Юриспруденция: Существуют разработки вроде LegalRuleML, но чаще онтологии строятся под конкретную юрисдикцию и задачу.

---

6. Трудные места (о чём стоит знать)

1. Высокая стоимость экспертизы. Нужны не просто разработчики, а доменные эксперты (врачи, юристы, финансисты), которые знают предметную область.

2. Живой организм. Онтология не статична. Меняются законы, лекарства, бизнес-процессы — онтология должна эволюционировать.

3. Риск «перезажать». Слишком жёсткая, негибкая онтология может задушить развитие продукта. Нужен баланс между строгостью и адаптивностью.

Окупаемость приходит не из «красивой архитектуры», а из двух практических вещей: снижения количества дорогих ошибок и сокращения ручного труда на проверку и исправление.

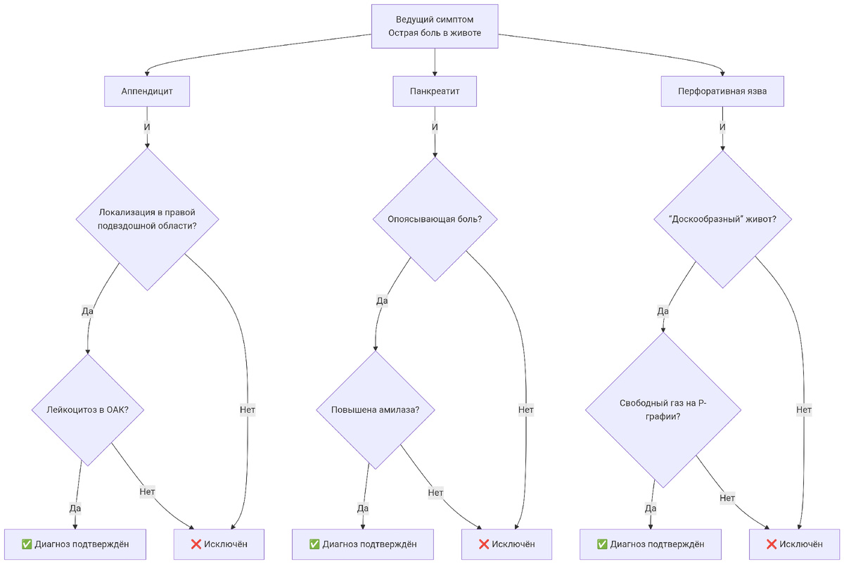
Диаграмма 1: Логический вывод для дифференциальной диагностикиЭта схема показывает, как онтология помогает провести детерминированный вывод для различения диагнозов со схожими симптомами.
Диаграмма 1: Логический вывод для дифференциальной диагностикиЭта схема показывает, как онтология помогает провести детерминированный вывод для различения диагнозов со схожими симптомами.

7. С чего начать (практический план)

1. Выберите один критичный сценарий, где ошибка LLM стоит больше всего (назначение терапии, комплаенс-проверка, проведение платёжа).

2. Опишите 20-30 ключевых сущностей и их связи в этом сценарии.

3. Сформулируйте 10-15 самых «дорогих» правил (что категорически нельзя нарушать).

4. Встройте простую валидацию между LLM и пользователем (паттерн А).

5. Начните измерять: сколько ответов отклоняется, какие правила срабатывают чаще всего, какие конфликты обнаруживаются.

Только после успешного пилота в одной узкой области имеет смысл масштабировать онтологию.

🤖 Диаграмма 2: Паттерн «Гибридный Reasoning» (LLM + Онтология)Эта архитектурная диаграмма иллюстрирует Паттерн C, где LLM и онтология работают вместе, дополняя сильные стороны друг друга.
🤖 Диаграмма 2: Паттерн «Гибридный Reasoning» (LLM + Онтология)Эта архитектурная диаграмма иллюстрирует Паттерн C, где LLM и онтология работают вместе, дополняя сильные стороны друг друга.

Ответ на ваш вопрос о «боли»

В ваших продуктах где больше боли: галлюцинации LLM или хаос в данных и правилах, который LLM просто красиво озвучивает?

Чаще всего корень боли — именно в хаосе данных и неформализованных правилах. LLM лишь ярко проявляет эту проблему, озвучивая противоречия и пробелы. Онтология — это инструмент не столько для «исправления» LLM, сколько для наведения порядка в самой предметной области. Она заставляет дисциплинировать данные, явно формулировать правила и создаёт тот самый «скелет», на который можно наращивать «мышцы» в виде LLM и других AI-компонентов. Начинать нужно с онтологии, а не с попыток заставить LLM угадывать ваши неписанные правила.