Добавить в корзинуПозвонить
Найти в Дзене
Hi-Tech Mail

Как восстановить стареющий кишечник: ответ ученых

Со временем многие отмечают ухудшение переносимости определенных продуктов питания. Одной из вероятных причин является нарушение целостности эпителия кишечника — тонкой однослойной оболочки, образованной клетками, покрывающими внутреннюю поверхность пищеварительного тракта. Этот слой играет ключевую роль в процессе пищеварения и общем здоровье ЖКТ, пишет ScienceDaily. В нормальном состоянии обновление клеток эпителия происходит регулярно, примерно каждые три-пять суток. Однако процессы старения организма или влияние лучевой терапии, применяемой при лечении онкологии, способны нарушать цикл восстановления, замедляя или даже прекращая регенерацию тканей. Это ведет к развитию воспалительных процессов и возникновению состояний вроде синдрома повышенной кишечной проницаемости. Группа ученых из лаборатории Колд-Спринг-Харбор (CSHL) нашла перспективный метод ускорения восстановления слизистой кишечника. Разработанная ими методика базируется на применении технологии CAR-T-терапии — инновационн

Со временем многие отмечают ухудшение переносимости определенных продуктов питания. Одной из вероятных причин является нарушение целостности эпителия кишечника — тонкой однослойной оболочки, образованной клетками, покрывающими внутреннюю поверхность пищеварительного тракта. Этот слой играет ключевую роль в процессе пищеварения и общем здоровье ЖКТ, пишет ScienceDaily.

В нормальном состоянии обновление клеток эпителия происходит регулярно, примерно каждые три-пять суток. Однако процессы старения организма или влияние лучевой терапии, применяемой при лечении онкологии, способны нарушать цикл восстановления, замедляя или даже прекращая регенерацию тканей. Это ведет к развитию воспалительных процессов и возникновению состояний вроде синдрома повышенной кишечной проницаемости.

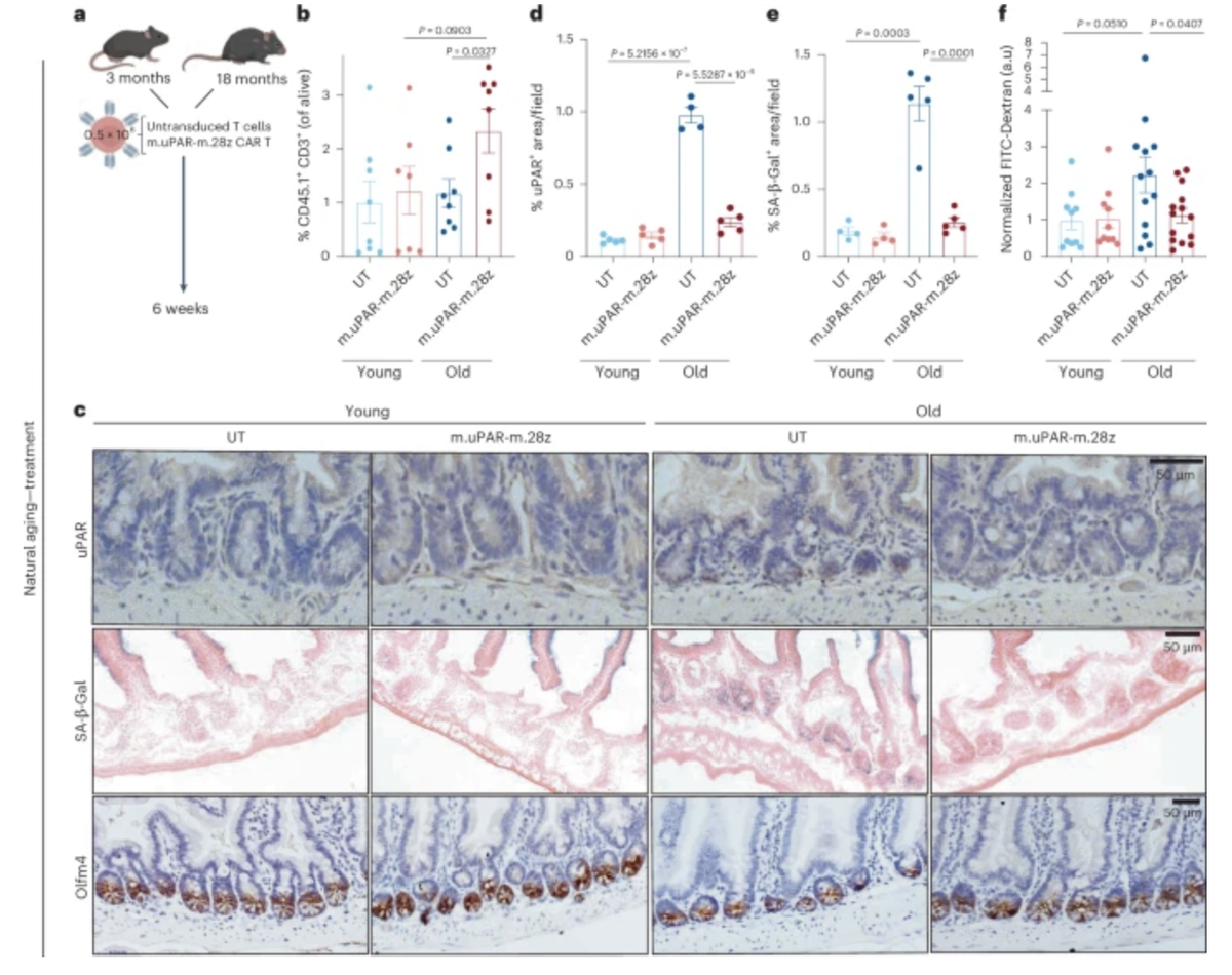
Группа ученых из лаборатории Колд-Спринг-Харбор (CSHL) нашла перспективный метод ускорения восстановления слизистой кишечника. Разработанная ими методика базируется на применении технологии CAR-T-терапии — инновационного направления иммунотерапии, которое успешно используется для борьбы с некоторыми видами раковых заболеваний. Исследуя возможности адаптации этой методики применительно к лечению патологий кишечника, ученые рассчитывают проложить дорогу новым клиническим испытаниям, улучшающим состояние пациентов пожилого возраста.

Основой исследований стала ранее выполненная работа доктора Корины Амор Вегас, профессора CSHL, занимающейся изучением механизмов клеточного старения. Она выяснила, что с годами организм постепенно накапливает старые клетки, потерявшие способность делиться, но продолжающие существовать. Такие остаточные клетки связывают с развитием многих болезней старости, среди которых сахарный диабет и болезнь Альцгеймера. Ранее исследовательская группа разработала особый вид иммунных клеток — анти-uPAR CAR-T-клетки, способные выборочно уничтожать подобные стареющие клетки у лабораторных грызунов, существенно повышая метаболизм последних.

   Терапевтическое лечение с помощью CAR T-клеток, нацеленных на uPAR, устраняет возрастные дефекты целостности эпителия кишечника.
Терапевтическое лечение с помощью CAR T-клеток, нацеленных на uPAR, устраняет возрастные дефекты целостности эпителия кишечника.

Затем ученые решили проверить гипотезу о том, насколько эффективно устранение таких проблемных клеток способствует восстановлению функций кишечника. Они провели исследование, в ходе которого мыши разного возраста получили инъекцию CAR-T-клеток прямо в кишечник. Результаты оказались впечатляющими: независимо от возраста животные демонстрировали значительное повышение способности переваривания пищи, снижение уровня воспаления и ускоренную регенерацию эпителия после повреждений.

Особое внимание уделялось синдрому повышенной кишечной проницаемости, распространенному осложнению у онкобольных, проходящих курс лучевой терапии области малого таза или живота. Чтобы смоделировать подобное явление, ученые воздействовали излучением на экспериментальных мышей, повредив их эпителиальные ткани кишечника. Животные, получившие инъекции CAR-T-клеток, восстановились намного быстрее контрольной группы. Важно отметить, что одноразовая терапия обеспечила устойчивый положительный эффект на протяжении целого года.

Кроме того, эксперименты продемонстрировали, что разработанный препарат способен активизировать рост человеческих клеток кишечника и толстой кишки. Точный механизм воздействия пока остается предметом дальнейших научных работ, но предварительный вывод однозначно свидетельствует о большом лечебном потенциале метода. Ожидается, что открытие станет важным этапом на пути к созданию эффективных методов поддержки здоровья пожилых людей.

Ранее российские ученые нашли способ блокировать заражение гепатитом.