Найти в Дзене
Войти
Борис Державец
58 подписчиков
Подписаться
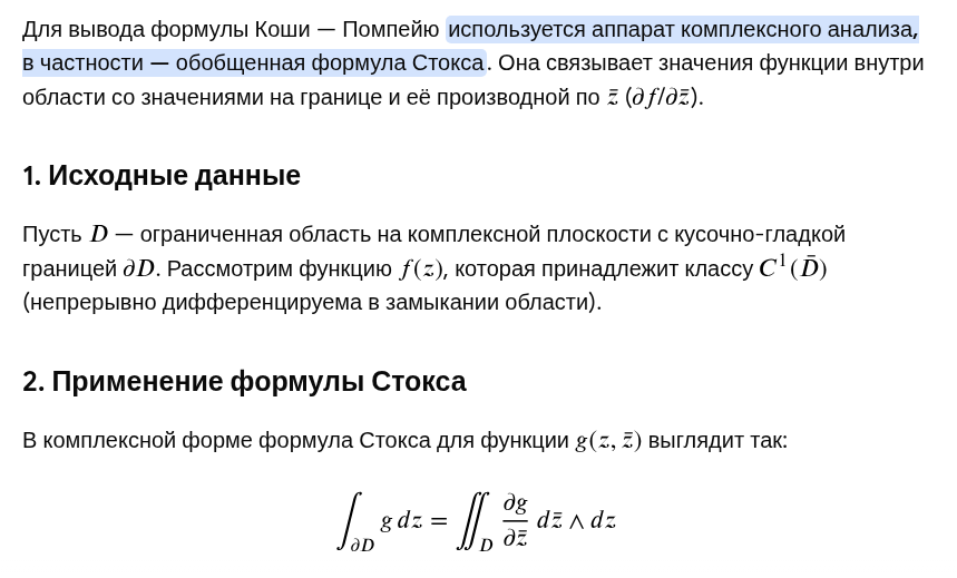
Вывод формулы Коши — Помпейю или ТФКП одной переменной в его современном понимании и изложении ( слабое подражение Ларсу Хермандеру )
4 января
4 янв
2
...
Читать далее
Step 1
Step 1
Step 2
Step 2
Step 3
Step 3
Here we are
Here we are
1