Найти в Дзене

Родословное древо князей и мурз Енгалычевых (2-ого рода) – потомков князя Амеся, а также их потомков (часть 10) - Предварительный вариант

Уважаемые читатели! При использовании материалов любой из частей статьи: "Родословное древо князей и мурз Енгалычевых (2-ого рода) – потомков князя Амеся, а также их потомков" или же отдельных их элементов (в том числе, и в социальных сетях) убедительная просьба указывать автора и источник: Поздняков Андрей Игоревич, https://dzen.ru/princes_engalychevs Известные данные (с учётом дополнительных данных): Енгалычев Иван Филиппов (Предположительно 1753 – ?) Князь, фурьер лейб-гвардии Семёновского полка, подпоручик РИА в отставке, помещик села Богородицкого Турки тож; села Дуровка (Дуровщина) – приданое жены Жена: Енгалычева (Полянская) Авдотья Тимофеева (? – ?) Енгалычева (Полянская) Авдотья Тимофеева (? – ?) Княгиня, потомственная дворянка, помещица села Дуровка (Дуровщина) Муж: Енгалычев Иван Филиппов (Предположительно 1753 – ?) Енгалычев Семён Иванов (Предположительно 1779 – Предположительно 1835) Князь, поручик Брянского мушкетёрского полка, участник Аустерлицкого сражения, штабс-капи

Уважаемые читатели! При использовании материалов любой из частей статьи: "Родословное древо князей и мурз Енгалычевых (2-ого рода) – потомков князя Амеся, а также их потомков" или же отдельных их элементов (в том числе, и в социальных сетях) убедительная просьба указывать автора и источник: Поздняков Андрей Игоревич, https://dzen.ru/princes_engalychevs

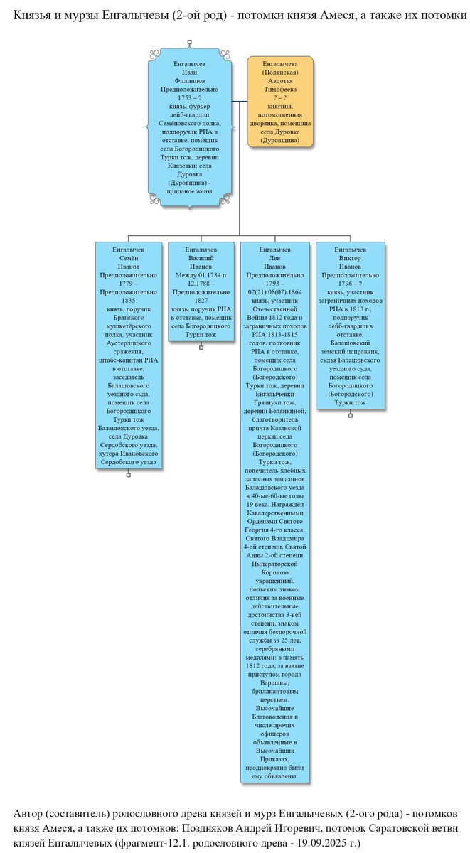
Князь Енгалычев Иван Филиппович, его жена и сыновья (с учётом дополнительных данных)
Князь Енгалычев Иван Филиппович, его жена и сыновья (с учётом дополнительных данных)

Известные данные (с учётом дополнительных данных):

Енгалычев Иван Филиппов (Предположительно 1753 – ?)

Князь, фурьер лейб-гвардии Семёновского полка, подпоручик РИА в отставке, помещик села Богородицкого Турки тож; села Дуровка (Дуровщина) – приданое жены

Жена: Енгалычева (Полянская) Авдотья Тимофеева (? – ?)

Енгалычева (Полянская) Авдотья Тимофеева (? – ?)

Княгиня, потомственная дворянка, помещица села Дуровка (Дуровщина)

Муж: Енгалычев Иван Филиппов (Предположительно 1753 – ?)

Енгалычев Семён Иванов (Предположительно 1779 – Предположительно 1835)

Князь, поручик Брянского мушкетёрского полка, участник Аустерлицкого сражения, штабс-капитан РИА в отставке, заседатель Балашовского уездного суда, помещик села Богородицкого Турки тож Балашовского уезда, села Дуровка Сердобского уезда, хутора Ивановского Сердобского уезда

Енгалычев Василий Иванов (Между 01.1784 и 12.1788 – Предположительно 1827)

Князь, поручик РИА в отставке, помещик села Богородицкого Турки тож

Енгалычев Лев Иванов (Предположительно 1793 – 02(21).08(07).1864)

Князь, участник Отечественной Войны 1812 года и заграничных походов РИА 1813-1815 годов, полковник РИА в отставке, помещик села Богородицкого (Богородского) Турки тож, деревни Енгалычевки Грязнухи тож, деревни Белянкиной, благотворитель причта Казанской церкви села Богородицкого (Богородского) Турки тож, попечитель хлебных запасных магазинов Балашовского уезда в 40-ые-60-ые годы 19 века. Награждён Кавалерственными Орденами Святого Георгия 4-го класса, Святого Владимира 4-ой степени, Святой Анны 2-ой степени Императорской Короною украшенный, польским знаком отличия за военные действительные достоинства 3-ьей степени, знаком отличия беспорочной службы за 25 лет, серебряными медалями: в память 1812 года, за взятие приступом города Варшавы, бриллиантовым перстнем. Высочайшие Благоволения в числе прочих офицеров объявленные в Высочайших Приказах, неоднократно были ему объявлены.

Енгалычев Виктор Иванов (Предположительно 1796 – ?)

Князь, участник заграничных походов РИА в 1813 г., подпоручик лейб-гвардии в отставке, Балашовский земский исправник, судья Балашовского уездного суда, помещик села Богородицкого (Богородского) Турки тож

Князь Енгалычев Виктор Иванов, его жена и дети
Князь Енгалычев Виктор Иванов, его жена и дети

Известные данные:

Енгалычев Виктор Иванов (Предположительно 1796 – ?)

Князь, участник заграничных походов РИА в 1813 г., подпоручик лейб-гвардии в отставке, Балашовский земский исправник, судья Балашовского уездного суда, помещик села Богородицкого (Богородского) Турки тож.

Жена: Енгалычева (Алыбина) Елизавета Васильева (? – ?);

Енгалычева (Алыбина) Елизавета Васильева (? – ?)

Княгиня, потомственная дворянка.

Муж: Енгалычев Виктор Иванов (Предположительно 1796 – ?);

Енгалычев Виктор Викторов (? – ?)

Князь;

Енгалычева Елиcавета Викторова (13(01).09.1819 – ?)

Княжна, помещица деревни Викторовка;

Енгалычева Елена/Алла Викторова (09.01.1821 (28.12.1820) – ?)

Княжна, помещица деревни Викторовка;

Енгалычева Архилария Викторова (02(21).04(03).1823 – ?)

Княжна, помещица деревни Викторовка;

Енгалычев Николай Викторов (13(01).07.1826 – ?)

Князь, помещик деревни Викторовка.

Источники, использованные при составлении общего родословного древа князей и мурз Енгалычевых (2-ого рода) – потомков князя Амеся, а также их потомков:

Гребельский П., Думин С., князь Апакидзе Г., Бичикашвили И., Катин-Ярцев М., Ковылов-Алексеевский С., княжна Кудашева Ф., Ленчевский Т., Михайлов Г., Первушкин В., Унковский Ю., князь Чиковани Ю., Шишлов С., Шумков А. Книга "Дворянские роды Российской империи. Том 3. Князья". Москва, Ликоминвест, 1996,

Ишеев М., Акчурин М. М., Абдиев А. Ш. Статья "Татарские княжеские роды на Цне", размещённая на сайте: https://pomnirod.ru/,

сайт "Российский родословный фонд" – https://rgfond.ru/ (Енгалычевы: древо рода – https://rgfond.ru/rod/241882),

статьи Пичугина С.А., размещённые на: https://proza.ru/avtor/sergeyan1,

сайт Центра генеалогических исследований (ЦГИ) – https://rosgenea.ru/familiya/engalychev;

общероссийский генеалогический онлайн-проект "Familio" – https://familio.org/;

сайт открытого образовательного и исследовательского многоязычного проекта "Родовод" – https://ru.rodovid.org/,

сайт "казанские-помещики.рф" – https://казанские-помещики.рф/shuran/dembrovskie/engalichov.aspx,

сайт Татарникова К. В. "Эспонтон" – https://esponton.ru/,

статья Александра К. "Князь Енгалычев и его семья", размещённая на: https://amchensk.livejournal.com/28505.html,

история (в том числе, документальная) родственников супругов княжон Енгалычевых,

документальная история семьи и личные знания;

информация из архивных дел, находящихся на хранении в (в том числе информация из данных дел, в том или ином виде, размещённая в открытом доступе телекоммуникационной сети Интернет):

Федеральное казённое учреждение "Российский государственный исторический архив",

Федеральное казённое учреждение "Российский государственный военно-исторический архив",

Федеральное казенное учреждение "Российский государственный архив древних актов",

Национальный архив Грузии,

Санкт-Петербургское государственное казенное учреждение "Центральный государственный исторический архив Санкт-Петербурга",

Государственное бюджетное учреждение "Центральный государственный архив города Москвы",

Областное государственное учреждение "Государственный архив Саратовской области",

Тамбовское областное государственное бюджетное учреждение "Государственный архив Тамбовской области",

Государственное бюджетное учреждение "Государственный архив Пензенской области",

Областное государственное казенное учреждение "Государственный архив Томской области".