Найти в Дзене
Войти
Борис Державец
55 подписчиков
Подписаться
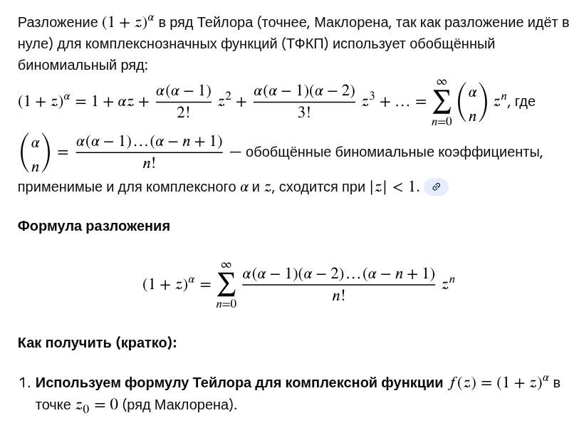
Разложение в ряд Тэйлора аналитеских функций в комплексной плоскости.
4 января
4 янв
2
~1 мин
Не изобретая паровоза Черепановых
Не изобретая паровоза Черепановых
...
Читать далее
Не изобретая паровоза Черепановых
Step 1
Step 1
Step 2
Step 2
Step 3
Step 3
Step 4
Step 4
Step 5
Step 5