Добавить в корзинуПозвонить
Найти в Дзене

Генеалогия русских царей на Карте Событий

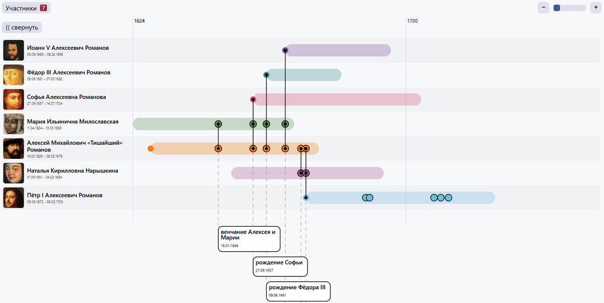
Чтобы быстро сориентироваться, кто от кого родился, удобнее всего искать взглядом связанные вертикальной линией кружочки (два или три), один из которых является началом чьей-то линии жизни. Смотришь на начальный кружочек линии жизни (момент рождения) — и по вертикальной чёрной линии находишь, с какими родительскими линиями жизни этот кружочек связан. * * * Происхождение последних русских великих князей и царей из рода Рюриковичей от византийских императоров из династии Палеологов: https://kartasob.ru/303-302-301-297-296-230-231-300-299-298 * * * Связи правителей России в 17-м веке — от Алексея Михайловича до Петра I: https://kartasob.ru/246-245-247-244-224-248-221 * * * Связи правителей России в 18-м веке (включая эпоху дворцовых переворотов) — от Петра I до Петра III: https://kartasob.ru/224-246-249-252-253-251-221-222-242-243-220-240-218 Кто в школе не мог разобраться, кто там откуда взялся и кому кем приходился, — вот наглядное пособие 😊 * * * Связь Романовых с Брауншвейг-Вольфенбю

Чтобы быстро сориентироваться, кто от кого родился, удобнее всего искать взглядом связанные вертикальной линией кружочки (два или три), один из которых является началом чьей-то линии жизни.

Смотришь на начальный кружочек линии жизни (момент рождения) — и по вертикальной чёрной линии находишь, с какими родительскими линиями жизни этот кружочек связан.

* * *

Происхождение последних русских великих князей и царей из рода Рюриковичей от византийских императоров из династии Палеологов:

https://kartasob.ru/303-302-301-297-296-230-231-300-299-298

* * *

Связи правителей России в 17-м веке — от Алексея Михайловича до Петра I:

https://kartasob.ru/246-245-247-244-224-248-221

-2

* * *

Связи правителей России в 18-м веке (включая эпоху дворцовых переворотов) — от Петра I до Петра III:

https://kartasob.ru/224-246-249-252-253-251-221-222-242-243-220-240-218

Кто в школе не мог разобраться, кто там откуда взялся и кому кем приходился, — вот наглядное пособие 😊

-3

* * *

Связь Романовых с Брауншвейг-Вольфенбюттельской ветвью Вельфов:

https://kartasob.ru/246-249-252-253-254-256-259-261-260-258-257-255-243-242-221

Здесь наглядно виден пример внутридинастического брака между родственниками — когда Фердинанд Альбрехт II (внук Августа Младшего) женился на своей двоюродной племяннице Антуанетте Амалии (правнучке Августа Младшего).

-4

* * *

Романовы и Гольштейн-Готторпы:

https://kartasob.ru/224-221-220-218-262-265-267-216-266-264-219-263

Видно, что Пётр III и его жена, будущая Екатерина II, были друг другу троюродными братом и сестрой — у них был общий прадед Кристиан Альбрехт Гольштейн-Готторпский (и общая прабабушка, жена Кристиана Альбрехта, пока здесь не показанная).

-5