Найти в Дзене
Amopoint

Внедрение amoCRM для онлайн-школы Skyeng. Заменили устаревшую CRM и решили проблему пропущенных задач и потерянных клиентов

Коллеги, добрый день! Мы — команда Amopoint, один из ведущих интеграторов amoCRM в России. Помогаем бизнесу выстраивать продажи, автоматизировать процессы и увеличивать прибыль.
Реализовали более 500 проектов в 30+ нишах. В этой статье расскажем про процесс внедрения amoCRM для онлайн-школы Skyeng. Skyeng — крупнейшая в России и СНГ онлайн‑школа английского языка. Компания имеет несколько ключевых направлений: B2B‑департамент для корпоративных клиентов, Skyeng Offline Sales для проведения очных презентаций в школах и отдел Телемаркетинга для подбора курсов. Это комплексная структура и нам было важно усилить ее своей работой. Сайт B2B-направления: https://corporate.skyeng.ru/ До старта проекта компания несколько лет работала в CRM Terrasoft. Система устарела и не позволяла гибко перестраивать бизнес-процессы для увеличения показателей. Основной проблемой был человеческий фактор — менеджеры самостоятельно принимали решение о времени коммуникации с клиентом, а система не подсказывала, ког
Оглавление

Коллеги, добрый день!

Мы — команда Amopoint, один из ведущих интеграторов amoCRM в России. Помогаем бизнесу выстраивать продажи, автоматизировать процессы и увеличивать прибыль.
Реализовали более 500 проектов в 30+ нишах.

В этой статье расскажем про процесс внедрения amoCRM для онлайн-школы Skyeng.

Skyeng — крупнейшая в России и СНГ онлайн‑школа английского языка. Компания имеет несколько ключевых направлений: B2B‑департамент для корпоративных клиентов, Skyeng Offline Sales для проведения очных презентаций в школах и отдел Телемаркетинга для подбора курсов. Это комплексная структура и нам было важно усилить ее своей работой.

Сайт B2B-направления: https://corporate.skyeng.ru/

Цели проекта

  • Быстро перейти из старой CRM-системы в amo
  • Установить стандарты по работе с корпоративными клиентами, избежать пропуска поставленных задач
  • Поставить работу со школами, директорами и родителями на поток, чтобы снизить риски потери целевых клиентов.
  • Автоматизировать максимум процессов, чтобы убрать рутину и минимизировать человеческий фактор
  • Вывести все диалоги с клиентами в одно окно
  • Синхронизировать amoCRM с внутренней CRM-системой компании

Проблемы проекта

До старта проекта компания несколько лет работала в CRM Terrasoft. Система устарела и не позволяла гибко перестраивать бизнес-процессы для увеличения показателей. Основной проблемой был человеческий фактор — менеджеры самостоятельно принимали решение о времени коммуникации с клиентом, а система не подсказывала, когда нужно вернуть «спящего» клиента.

Каналы коммуникации находились вне CRM, что не давало отделу контроля качества возможности отслеживать переписки и звонки. Кроме того, быстро росли новые направления — Skyeng Offline Sales и Телемаркетинг, которые требовали срочного запуска в новой, автоматизированной системе с потоковой обработкой задач.

1. Анализ задач и бизнес-процессов

Любой проект в нашей компании начинается с анализа задач и процессов внутри бизнеса клиента. Мы копаем максимально глубоко, чтобы понять, какой путь проходят заявки от первого касания до постоянного взаимодействия с компанией.

В данном случае мы разобрали, как сегментируется база и какие шаги есть в каждом виде сделок. И все это у трех департаментов, о которых мы писали выше.

Получили 3 основные воронки:

  • Skyeng B2B. Воронка для работы с корпоративными клиентами
  • Skyeng Offline Sales. Две связанные воронки («Школы» и «Презентации») для работы с учебными заведениями
  • Skyeng Телемаркетинг. Воронка для массового обзвона клиентов.

Далее описали каждый этап в работе с клиентом для каждой воронки и сформировали подробное ТЗ на внедрение.

-2

-3

2. Проектирование и настройка воронок продаж

Для SkyengB2B создали и настроили один аккаунт

Спроектировали каждую воронку продаж и вывели основные шаги клиента: от заявки и квалификации менеджером до согласования условий и запуска продукта в компании клиента. Естественно, все шаги мы привязываем к CRM-системе и автоматизируем, но об этом позже.
Спроектировали каждую воронку продаж и вывели основные шаги клиента: от заявки и квалификации менеджером до согласования условий и запуска продукта в компании клиента. Естественно, все шаги мы привязываем к CRM-системе и автоматизируем, но об этом позже.
-5

Для Skyeng OfflineSales и группы Телемаркетинга создали и настроили отдельный аккаунт:

Ниже разберем основные воронки, которые мы настроили в системе и ключевые шаги в них. Мы не можем показывать персональные данные внутри системы, поэтому видно только ключевые этапы (остальное замазали):

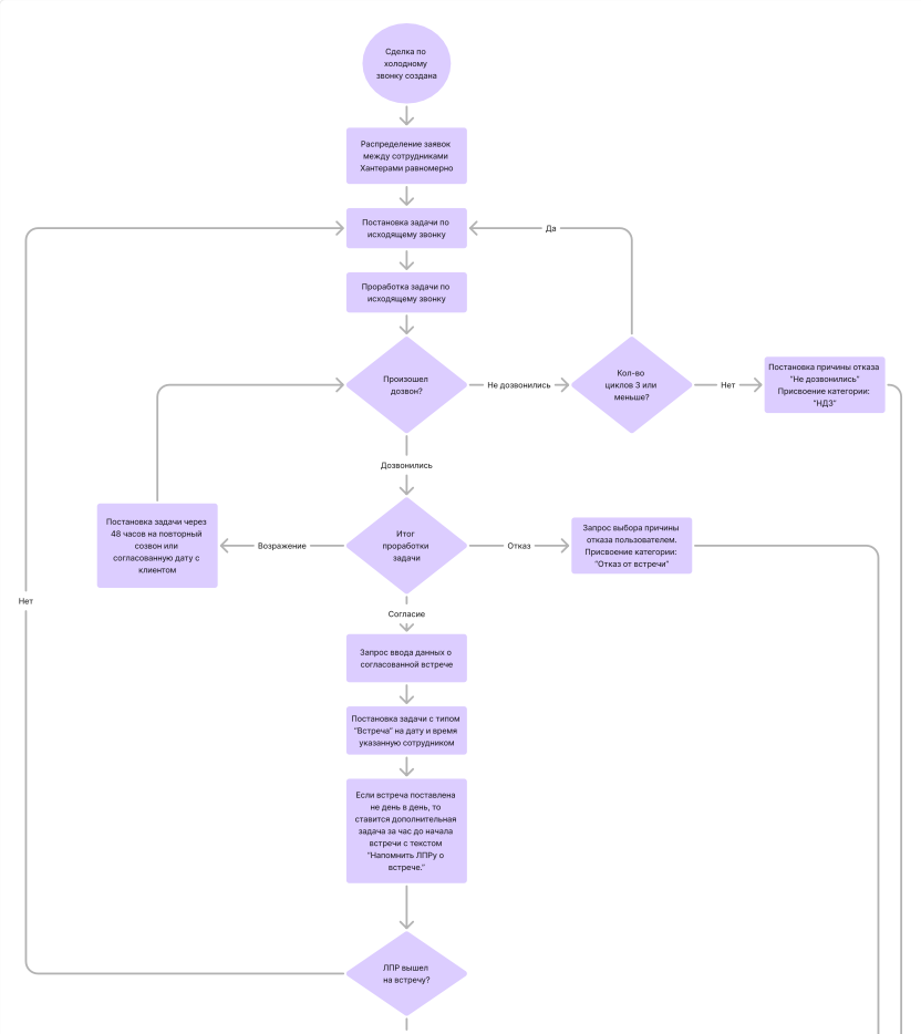
Воронка «Школы»

  • Создание сделок на обзвон школ, выход на ЛПР, согласование встреч, согласование презентаций, сбор контактных данных, передача на обработку:

Воронка «Презентации»

  • Создание сделок на презентацию и их проведение. Согласования новых презентаций и отмены несостоявшихся:
-7

Воронка «Телемаркетинг»

  • Создание списков на обзвон и аналитика по ним. Прохождение уроков и оплаты:
-8

3. Настройка процессов SENSEI под каждое направление и настройка автоматизации с помощью виджета «Триггеры»

Для SkyengB2B мы настроили все процессы, которые связаны между собой: входящий трафик, работа отделов Хантинга и Аккаунтинга, процесс передачи компаний между отделами, автоматический прогрев заявок и так далее.

Важная особенность внутри компании — тесная связь отделов и авто-передача заявок от Хантеров к Аккаунтерам. То есть нам было важно сделать процесс передачи данных не просто легким и быстрым, а полностью автоматизированным. Основная сложность заключается в том, что это большие объемы данных, которые могут теряться, если не автоматизировать данный процесс.

Применили следующее решение:

Передача данных запускается через входящие запросы из внутренней CRM. Данные приходят на обработчик хуков виджета «Триггеры», происходит поиск нужной сущности и запускается процесс передачи.

Прикрепляем скриншот для наглядности того, какой объем работы был выполнен.
Прикрепляем скриншот для наглядности того, какой объем работы был выполнен.

Описанные процессы:

-10

Для Skyeng OfflineSales создали 2 процесса для ведения сделки в воронке «Школы» и в воронке «Презентации», а также 2 подпроцесса для завершения работы со школой и для передачи данных из дочерней сделки «Презентации» в «Родительскую».

Суть такая: сделки «Презентации» выходят из сделок «Школа» и являются дочерними. Когда сделка «Презентации» подходит к завершению, все данные по проведенным презентациям, количеству слушателей и собранным контактам уходят обратно в сделку «Школы», где все данные по презентациям суммируются и на выходе получается максимально точный отчет, на который менеджеры не потратили ни минуты.

-11
-12

Для группы Телемаркетинга создали отдельный процесс прозвона родителей и детей, подбор подходящего курса и назначение пробного занятия.

Здесь важная особенность во времени коммуникаций. Клиентам нужно звонить с 18:00 до 21:00, поэтому система автоматически ставит задачи на правильное время в часовом поясе клиента.

-13

4. Подключение и настройка интеграций

Далее пойдут более привычные блоки при внедрении СRM-системы. Конечно же, в первую очередь мы вывели диалоги со всех мессенджеров в одно окно для всех отделов.

-14

Далее сделали интеграцию с сайтом для входящих заявок и настроили сервис dadata, чтобы собирать номера телефонов в одном формате и автоматически определять часовой пояс клиента:

-15

Подключили все кнопки на сайт:

-16

5. Автоматизация

Переходим к одному из самых важных этапов при внедрении amoCRM — автоматизация.

В первую очередь настроили автоматический запуск процессов, исходя из определенных условий и отправку сообщений в чат:

-17

Полностью автоматизировали ведение сделок внутри CRM-системы:

  • Ответственные за задачи автоматически меняются, если изменить ответственного за сделку
  • Задачи по входящим обращениям идут по воронке и обновляются автоматически
  • Номера телефонов автоматически распределяются по базе в едином виде с определением часового пояса клиента
-18
-19

Настроили приемщики хуков для запусков сценариев и процессов:

-20

Настроили входящие хуки для импорта данных из любой системы:

-21

6. Написание технических заданий для разработчиков Skyeng

В SkyEng и у нас есть свой отдел разработки. Совместно мы написали несколько интеграций:

  • Передача данных о компаниях из внутренней CRM в amoCRM для запуска процессов и заполнения необходимых для автоматизации данных
  • Выгрузка данных из amoCRM для отдела аналитики
  • Поиск и объединение дублей по ИНН, номеру телефона.

7. Обучение и написание ТЗ

Перед внедрением мы подготовили команду к изменениям. Для всех сотрудников провели обучающие онлайн-встречи с записью, а также сформировали подробные текстовые инструкции по работе с amoCRM и новыми процессами.

-22

Результаты

  • Вся клиентская база теперь хранится и обрабатывается в amoCRM
  • Все переписки из мессенджеров и звонки автоматически сохраняются в карточках клиентов, и менеджеры могут общаться с ними в одном окне
  • Процессы требуют минимального участия сотрудников для заполнения данных и выбора следующих шагов
  • Благодаря автоматизации рутины, у команды освободилось больше времени для качественного общения с клиентами
  • Минимизированы ошибки и риски потери клиентов на всех этапах воронок

Отзыв компании Skyeng:

-23

А если у вашей компании есть запрос на внедрение и сопровождение CRM-системы под ключ, оставляйте заявку в нашем боте. Наш менеджер свяжется с вами через 5 минут и проведет бесплатную консультацию.