Найти в Дзене
DIVAN.RU

ДО/ПОСЛЕ: как московская коммуналка 83 кв.м стала арт-пространством в стиле Кандинского

Из тесных стен этой коммуналки родилось настоящее произведение искусства. Интерьер с яркими красками и четкими геометрическими линиями напоминает о смелых экспериментах Кандинского с формой и цветом. Пространство стало не просто жильем, а арт-объектом, вызывающим эмоции. Заглянем в гости. До переделки это была старая, темная коммуналка в доме с историей. Объект сдавался покомнатно и был в аварийном состоянии. Ремонта здесь не было много лет. Хозяева обратились к дизайнеру за уникальным интерьером, не похожим на другие. Начальная планировка квартиры (длинный коридор, крошечная кухня, три комнаты) была радикально изменена. Демонтаж и возведение новых перегородок позволили убрать неудобный коридор, выделить места для постирочной и гардеробной, а также продумать зонирование. Коммуникации заменили, мокрые зоны при этом остались на прежних местах. Квартира газифицирована, поэтому между гостиной и кухней установили раздвижную перегородку. Все изменения согласовали. Сложности проекта: «Этот ст
Оглавление

Из тесных стен этой коммуналки родилось настоящее произведение искусства. Интерьер с яркими красками и четкими геометрическими линиями напоминает о смелых экспериментах Кандинского с формой и цветом. Пространство стало не просто жильем, а арт-объектом, вызывающим эмоции. Заглянем в гости.

  • Объект: трехкомнатная квартира 83 кв.м в «сталинке», район Сокол, г. Москва (потолки 3,2 м)
  • Автор проекта: дизайнер Мари Гри, стилист Виктория Горбачева, автор фото Роман Мокров
  • Бюджет проекта: 13,5 млн рублей

До переделки это была старая, темная коммуналка в доме с историей. Объект сдавался покомнатно и был в аварийном состоянии. Ремонта здесь не было много лет. Хозяева обратились к дизайнеру за уникальным интерьером, не похожим на другие.

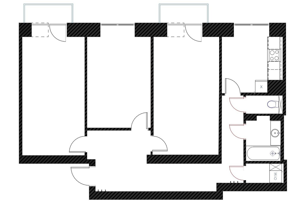
Планировочное решение

Начальная планировка квартиры (длинный коридор, крошечная кухня, три комнаты) была радикально изменена. Демонтаж и возведение новых перегородок позволили убрать неудобный коридор, выделить места для постирочной и гардеробной, а также продумать зонирование. Коммуникации заменили, мокрые зоны при этом остались на прежних местах. Квартира газифицирована, поэтому между гостиной и кухней установили раздвижную перегородку. Все изменения согласовали.

Сложности проекта: «Этот старый дом с тонкими плитами перекрытия требовал ювелирной аккуратности для сохранения конструкции, — делится дизайнер. — Под стяжкой обнаружились битум, асфальт, мусор и советские газеты. Соседи также создавали проблемы: регулярно вызывали полицию и пожарных при работе с перфоратором».

Гостиная

Гостиная этой квартиры — яркое пространство, где «доминирует» синяя акцентная стена, плавно «перетекающая» в прихожую. Красный ковер создает контраст, который делает эту зону центральным элементом интерьера.

-4
Диван Терм от бренда divan.ru имеет мягкие и плавные очертания. Он гармонично сочетается с декоративными подушками и черным круглым журнальным столом. Модель раскладывается и может служить дополнительным спальным местом.

➡️Товары бренда divan.ru

Обеденная зона организована у окна. Над столом установлена бюджетная реплика дизайнерской люстры. Гостиная имеет прямой выход на балкон, откуда открывается вид на Ленинградское шоссе. Для защиты от пыли установлены качественные окна и бризеры для свежего воздуха.

Спальня

Большую часть комнаты отдыха занимает кровать Вента с геометричным изголовьем от бренда divan.ru. Ее форма и графитовая обивка создают яркий контраст со светлой стеной. Неровный край ковра поддерживает общую стилистику пространства.

-8

Рабочая зона у окна оснащена столом в стиле минимализм и ярким пластиковым креслом на круглой опоре. Для хранения вещей в комнате установлен вместительный шкаф.

➡️Товары бренда divan.ru

Кабинет

Вместо детской в квартире появился кабинет с рабочим местом и диваном. Зону отдыха выделили ковром Тут Рядом Неожиданно от divan.ru. Оконные откосы декорированы натуральным деревом.

Коллекция «Тут рядом» от divan.ru разработана совместно с фондом «Антон тут рядом». Лимитированная мебель и текстиль призваны смягчить повседневность. Авторский принт на ковре принадлежит одному из студентов фонда.

➡️Товары бренда divan.ru

Кухня

Угловой кухонный гарнитур с бордовыми фасадами изготовили на заказ. Шкафы-колонны обеспечивают достаточно мест для хранения. Кварцевая столешница с мойкой интегрирована в подоконник. Теплый воздух от радиатора выходит через специальные прорези. Кухня оборудована духовым шкафом, варочной панелью, СВЧ и посудомоечной машиной.

Прихожая

Бордовые двери на фоне синих стен создают в прихожей эффектный контраст. Крупноформатный керамогранит с эффектом терраццо дополнен системой теплого пола. Большое зеркало — это раздвижная дверь в гардеробную.

Ванная и туалет

Ключевыми элементами дизайна ванной стали бордовая дверь и полка в тон. Для отделки использовали керамогранит с эффектом терраццо, который дополнили однотонным голубым, чтобы снизить яркость и создать спокойную атмосферу. Отделка туалета поддерживает общую концепцию интерьера ванной.

«Этот проект выбивается из привычной колеи, — резюмирует дизайнер. — Моя обычная работа связана с частными резиденциями и современным жильем, где акцент делается на комфорт, эстетику и статус. Здесь же приоритет — максимальная функциональность пространства. Вдохновляясь Кандинским, я экспериментировала с линиями, цветом и формами. Хотя цветовая гамма не совсем типична для меня, главной целью было создать интерьер, который не только эффективен, но и вызывает положительные эмоции».

🔥 Каникулы — идеальный момент для покупки, о которой вы давно мечтали! Успейте обновить интерьер по ценам 2025 года со скидками до 50% на divan.ru >>

-18

===========================

Оцените интерьер в комментариях, а если материал понравился — не забудьте поставить лайк👍

🖤divan.ru — не только блог про интерьеры, но и производитель доступной дизайнерской мебели. Ищите новые идеи и переходите на сайт, чтобы воплотить их в жизнь.

*Цены указаны на момент публикации