Найти в Дзене

Кейс: Реестр документов в Битрикс24

Одному из наших клиентов потребовалось не просто хранить документы на Диске, но и вести по отдельным из них реестр. В стандартных активити Битрикс24 нет требуемых поэтому мы их написали сами. Так как у клиента коробка то решение было достаточно прямолинейным - реализовали модуль реестра документов, который и дает для бизнес-процессов требуемые активити: Для создания данного активити клиент подготовил нам несколько шаблонов - договор с самозанятыми, договор с ИП и договор с другими Юридическими лицами. Со своей стороны мы создали активити, которое эти договора заполняет на основе введенных данных и сохраняет информацию об операции в реестр документов. Для генерации документов мы использовали PhpDoc. В результате в бизнес-процессе мы выставили данные активити в требуемых местах процесса. При этом реализовали полноценную работу Бизнес-процесса с CRM таким образом, чтобы можно было использовать существующие компании и контакты или на лету создавать новые и тут же отправлять их данные в до
Оглавление

Одному из наших клиентов потребовалось не просто хранить документы на Диске, но и вести по отдельным из них реестр.

Задание

  1. Договора, акты, счета, чеки и универсальные платежные документы должны собираться в единый реестр.
  2. У документа есть владелец, привязанный проект, статус оплаты, статус, привязанный контрагент, сумма в документе.
  3. Документы автоматически регистрируются в реестре при прохождении этапов бизнес-процессов - договор с подрядчиком и договор с заказчиком.

Процесс решения

В стандартных активити Битрикс24 нет требуемых поэтому мы их написали сами. Так как у клиента коробка то решение было достаточно прямолинейным - реализовали модуль реестра документов, который и дает для бизнес-процессов требуемые активити:

Генерация документов по шаблону

Для создания данного активити клиент подготовил нам несколько шаблонов - договор с самозанятыми, договор с ИП и договор с другими Юридическими лицами.

Со своей стороны мы создали активити, которое эти договора заполняет на основе введенных данных и сохраняет информацию об операции в реестр документов. Для генерации документов мы использовали PhpDoc.

В результате в бизнес-процессе мы выставили данные активити в требуемых местах процесса.

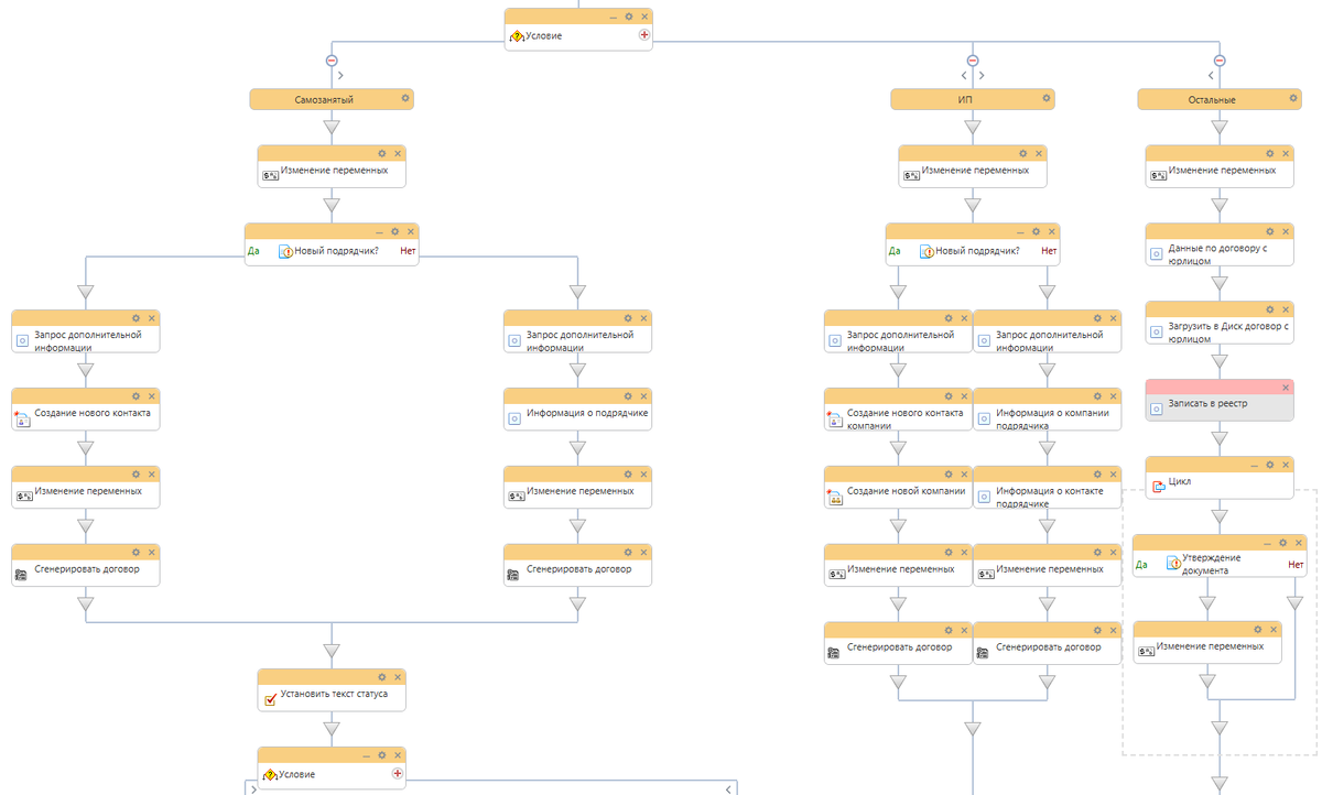
Часть бизнес-процесса, где отлично видно как процесс разделяет генератор документов на разные типы подрядчиков.
Часть бизнес-процесса, где отлично видно как процесс разделяет генератор документов на разные типы подрядчиков.

При этом реализовали полноценную работу Бизнес-процесса с CRM таким образом, чтобы можно было использовать существующие компании и контакты или на лету создавать новые и тут же отправлять их данные в документы.

Добавление в реестр

Для реализации данного активити мы создали простенькую табличку в БД и базовый класс ORM для работы с ней.

Структура таблицы в БД
Структура таблицы в БД

В само активти добавили набор параметров, которые необходимо передать, чтобы корректно сформировать реестр.

Параметры активити Записать в реестр
Параметры активити Записать в реестр

Результат

В итоге мы создали отдельный раздел в Диске, куда и выводим реестр документов по определенным правилам:

  • Документы в реестре каждый пользователь видит только свои
  • Все документы видны руководителям компании
  • Цены в документах видны только высшему руководящему составу и владельцам файлов
Пример раздела реестра документов
Пример раздела реестра документов

Клиент может управлять списком:

  • Фильтровать/сортировать данные
  • Менять статусы документов, в том числе статус оплаты
  • Изменять/Удалять записи

Подписывайтесь на наш телеграм https://t.me/official_3rednet

#битрикс #бизнес_процессы #реестр_документов #битрикс24 #кейс #разработка #phpdoc #php #бизнес