Найти в Дзене

Гидроаккумулятор (Гидробак): Сердце Системы Водоснабжения и Как Правильно Выбрать Его Объем

Гидроаккумулятор, или гидробак, является неотъемлемой частью современной автономной системы водоснабжения. Он играет роль буфера между насосом и потребителями воды. Однако, несмотря на его важность, многие домовладельцы либо игнорируют его, либо выбирают неподходящий объем, что приводит к преждевременному износу насоса и нестабильному давлению. Разберемся, для чего он нужен и как рассчитать оптимальный литраж. Гидроаккумулятор — это герметичный резервуар, разделенный на две части эластичной мембраной (или грушей). В одной части находится вода, а в другой — сжатый воздух (или азот) под давлением. Итог: регулярное включение/выключение насоса (короткие циклы) — главный враг его долговечности. Гидроаккумулятор решает эту проблему. Выбор объема бака зависит от типа управления насосом и количества точек водоразбора в доме. В этой схеме насос включается при падении давления до P min (например, 1,5 бар) и выключается при достижении P max (например, 3,0 бар). Для расчета оптимального объема исп
Оглавление

Гидроаккумулятор, или гидробак, является неотъемлемой частью современной автономной системы водоснабжения. Он играет роль буфера между насосом и потребителями воды. Однако, несмотря на его важность, многие домовладельцы либо игнорируют его, либо выбирают неподходящий объем, что приводит к преждевременному износу насоса и нестабильному давлению.

Разберемся, для чего он нужен и как рассчитать оптимальный литраж.

Что такое гидроаккумулятор и каковы его функции?

Гидроаккумулятор — это герметичный резервуар, разделенный на две части эластичной мембраной (или грушей). В одной части находится вода, а в другой — сжатый воздух (или азот) под давлением.

Основные задачи гидроаккумулятора:

  1. Сглаживание гидравлических ударов: При резком закрытии крана или включении мощного потребителя в системе возникает резкий скачок давления (гидроудар). Гидроаккумулятор принимает на себя этот избыток, амортизируя его.
  2. Поддержание постоянного давления: Он сглаживает колебания давления, обеспечивая комфортную струю воды независимо от того, открыт ли один кран или сразу три.
  3. Сокращение циклов включения/выключения насоса (самая важная функция!): Насос не должен включаться каждый раз, когда вы моете руки или набираете стакан воды. Гидроаккумулятор накапливает запас воды. Насос включается только тогда, когда этот запас израсходован и давление падает до минимального уровня.

Итог: регулярное включение/выключение насоса (короткие циклы) — главный враг его долговечности. Гидроаккумулятор решает эту проблему.

Как рассчитать объем гидроаккумулятора?

Выбор объема бака зависит от типа управления насосом и количества точек водоразбора в доме.

1. Для систем с реле давления (классическая схема)

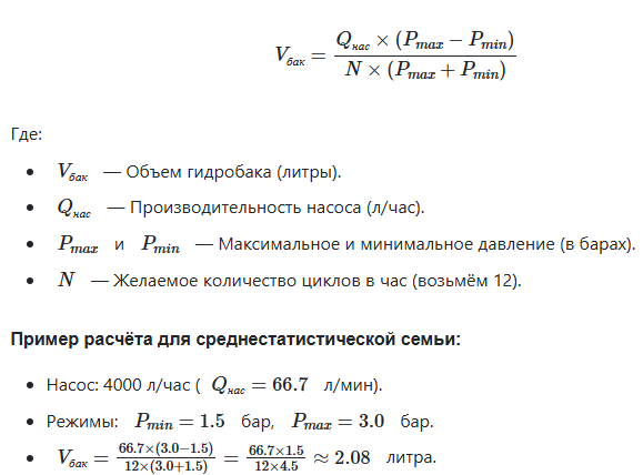
В этой схеме насос включается при падении давления до P min (например, 1,5 бар) и выключается при достижении P max (например, 3,0 бар).

Для расчета оптимального объема используется формула, основанная на рекомендуемом количестве циклов включения/выключения насоса в час (обычно 10–15 циклов).

Внимание! Это минимальный рабочий объем воды в баке. Общий (номинальный) объем бака должен быть в 3–4 раза больше этого значения, чтобы обеспечить комфортное использование.

Практические рекомендации по общему объему:

-2

2. Для систем с частотным регулированием (ЧР)

При использовании частотного преобразователя (ЧРП), который поддерживает постоянное давление, гидроаккумулятор не нужен для защиты насоса от циклов включения/выключения.

Тем не менее он всё равно необходим!

  • Назначение: В системах частного водоснабжения гидроаккумулятор выполняет функцию демпфера (гасителя). Он сглаживает мелкие колебания давления, возникающие при открытии/закрытии смесителей.
  • Объем: Требуется минимальный объем — достаточно бака на 20–50 литров.

Материал и расположение

Материал

Современные гидробаки почти всегда изготавливаются из стали. Внутри находится сменная резиновая мембрана (груша).

  • Важно: убедитесь, что мембрана изготовлена из пищевой резины (EPDM), чтобы вода не приобретала посторонних запахов.

Расположение

  1. В доме (в котельной): Идеально подходит для систем с адаптером. Удобный доступ для контроля давления воздуха.
  2. В кессоне: Применяется, если гидроаккумулятор устанавливается непосредственно у скважины. Недостаток: Внутри кессона бак должен располагаться горизонтально, что усложняет его обслуживание (проверку давления).

Регулярное обслуживание

Гидроаккумулятор — это не то, что «установил и забыл». Воздух в воздушной камере со временем растворяется в воде и улетучивается. Если давление воздуха падает, бак работает неэффективно и насос начинает «дергаться».

Периодичность проверки: Не реже одного раза в 6–12 месяцев.

Как проверить:

  1. Полностью сбросьте давление воды в системе, открыв кран.
  2. С помощью автомобильного манометра проверьте давление воздуха в ниппеле (обычно оно должно быть на 10–15 % ниже минимального рабочего давления насоса).
  3. При необходимости подкачайте воздух насосом.

Вывод: Правильно подобранный гидроаккумулятор — это защита для вашего насоса, гарантия стабильного напора и залог комфортного потребления воды в вашем доме

-3

Нужна помощь в подборе надежного оборудования?

Получите бесплатную консультацию! +7(926)760-54-09

Купить насос в интернет магазине Home-Энергетика

Специалисты «Хом-Энергетика» помогут подобрать оборудование, который будет оптимально соответствовать характеристикам и вашему бюджету, а также сведет к минимуму риск поломки.

С уважением, ООО «Хом-Энергетика» Осуществляем поставки по всей территории Российской Федерации.