Добавить в корзинуПозвонить
Найти в Дзене

Ретро компьютер Орион-ПРО (часть 5)

Предыдущая часть. Мой Орион-ПРО до текущего момента отображал картинку в монохромном виде. Как временное решение я его подключил от сигнала "Video" к композитному видео входу телевизора: Для отладки компьютера вполне подходит, но только на начальном этапе сборки. Две фотографии монохромного изображения Орион-ПРО на телевизоре: В этой статье хочу показать три варианта конверторов, которые у меня есть и подключить их к моему Орион-ПРО. Посмотрим что из них подойдет больше всего: Вариант со SCART я пока не рассматриваю, возможно позже, когда получится подключить Орион-ПРО через него. Т.к. монохромное изображение мне больше не интересно, то с платы демонтировал несколько элементов: И так, приступаю к проверке каждого конвертера. Сразу хочу отметить, что этот вариант не подходит для Орион-ПРО, создавался он исключительно для различных клонов ZX Spectrum, но все же надо попробовать. Для подключения конвертера от АлексЕкб на плате компьютера нет необходимости устанавливать опциональные резист
Оглавление

Предыдущая часть.

Мой Орион-ПРО до текущего момента отображал картинку в монохромном виде. Как временное решение я его подключил от сигнала "Video" к композитному видео входу телевизора:

Простое подключение к телевизору компьютера Орион-ПРО.
Простое подключение к телевизору компьютера Орион-ПРО.

Для отладки компьютера вполне подходит, но только на начальном этапе сборки. Две фотографии монохромного изображения Орион-ПРО на телевизоре:

В этой статье хочу показать три варианта конверторов, которые у меня есть и подключить их к моему Орион-ПРО. Посмотрим что из них подойдет больше всего:

Конвертеры для получения цветного изображение из RGB.
Конвертеры для получения цветного изображение из RGB.

Вариант со SCART я пока не рассматриваю, возможно позже, когда получится подключить Орион-ПРО через него.

Т.к. монохромное изображение мне больше не интересно, то с платы демонтировал несколько элементов:

Демонтированные элементы получения монохромного изображения на телевизоре.
Демонтированные элементы получения монохромного изображения на телевизоре.

И так, приступаю к проверке каждого конвертера.

Конвертер RGB в VGA(HDMI) от АлексЕкб.

Сразу хочу отметить, что этот вариант не подходит для Орион-ПРО, создавался он исключительно для различных клонов ZX Spectrum, но все же надо попробовать.

Для подключения конвертера от АлексЕкб на плате компьютера нет необходимости устанавливать опциональные резисторы для подмешивания I к RGB, т.к. на конвертере имеется отдельное подключение этого сигнала и подмешивание делается программно:

Не используемые элементы подмешевания I к RGB компьютера Орион-ПРО.
Не используемые элементы подмешевания I к RGB компьютера Орион-ПРО.

Набор для сборки конвертера у меня еще без кнопок управления его настройками, деталей минимальное количество:

Набор для сборки конвертера RGB в VGA (HDMI) от АлексЕкб.
Набор для сборки конвертера RGB в VGA (HDMI) от АлексЕкб.

Собирается он быстро и без каких-либо проблем. Я собрал вариант с подключением через VGA разъем:

конвертера RGB в VGA от АлексЕкб.
конвертера RGB в VGA от АлексЕкб.

Подключил к Ориону-ПРО через штатный разъем X4, На контакт F подал 10МГц с того же разъема X4 (сигнал 64 с делителя D26.2).

Ранее, когда подключал аналогичный конвертер к своему ЮТ-88 (там я указал все ссылки на этот конвертер), я уже пытался поправить прошивку, но тогда, в итоге, я воспользовался готовым вариантом 800x600x60.uf2.

Собрался с силами и потратил еще несколько вечеров в попытке разобраться в работе этого конвертера, но лучше, чем в приведенной выше прошивке картинка у меня не получилась. Вот несколько фотографий наилучшего изображения Орион-ПРО, на последней фотографии широкоформатный режим:

Конвертер откладываю для других проектов и в Орион-ПРО я его, естественно, использовать не буду. Возможно в будущем кто-то доработает этот конвертер, что маловероятно. Ну или у меня опять проснется интерес его поковырять.

Конвертер RGB в PAL от NedoPC group.

Следующий конвертер позволяет подключить Орион-ПРО к композитному входу телевизора. Конвертер сделан на базе микросхемы CXA1645M. Описание конвертера содержится в pdf файле по ссылке.

У меня в наличии оказался вот такой набор для сборки этого конвертера в варианте конвертации в PAL на SMD элементах:

Набор для сборки конвертера RGB в PAL.
Набор для сборки конвертера RGB в PAL.

Собранное устройство выглядит так:

Конвертер RGB в PAL.
Конвертер RGB в PAL.

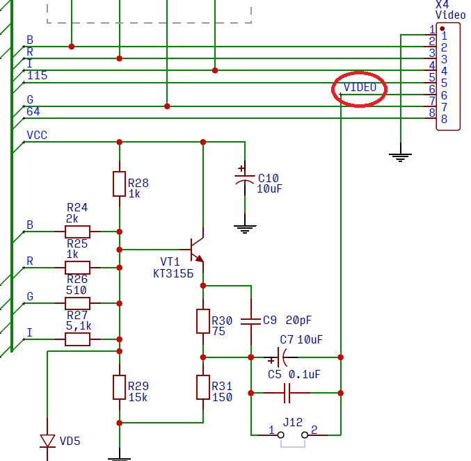
Подключения к компьютеру осуществляется только к сигналам RGB и синхросмеси, в орионе синхросмесь можно получить на разъеме X4 (сигнал 115, который приходит с микросхемы D17.3). Питание желательно подать от контактов подключения блока питания, длина проводов подключения должна быть как можно короче. Думаю, что подключение через штырьки не очень хороший вариант, лучше провода припаять, но для проверки оставлю так.

Конвертер не имеет отдельного подключения сигнала I, его нужно заранее подмешать к RGB. На плате Орион-ПРО имеется опциональная схема подмешивания I к RGB:

Схема подмешивания I к RGB.
Схема подмешивания I к RGB.

В результате на телевизоре получил вполне приличную картинку, разводы в живую не видны, только на фотографии:

Отображение Орион-ПРО сконвертером RGB в PAL.
Отображение Орион-ПРО сконвертером RGB в PAL.

Но конвертер отобразил только 8 цветов:

Не верное отображение цветов Орион-ПРО конвертером RGB в PAL.
Не верное отображение цветов Орион-ПРО конвертером RGB в PAL.

Вижу, что подмешивание не происходит, т.к. RGB имеет всегда высокую интенсивность. Исправил добавлением резисторов номиналом 470Ом, как и в схеме подмешивания:

Исправление схемы формирования RGB для конвертера RGB в PAL.
Исправление схемы формирования RGB для конвертера RGB в PAL.

Теперь все цвета и их оттенки отображаются боле мене нормально. Можно было подобрать другие номиналы резисторов, чтобы усилить разницу градации цвета, но для тестирования вполне достаточно и такого варианта:

Корректное отображение палитры цветов Орион-ПРО конвертером RGB в PAL.
Корректное отображение палитры цветов Орион-ПРО конвертером RGB в PAL.

На плате Орион-ПРО сделал небольшие доработки, позволяющие подключать разные варианты конвертеров (с подмешиванием и без подмешивания I к RGB), пригодится в будущем.

Несколько фотографий разных приложений и игр:

Качество картинки вполне приемлемое, но все ровно видны дефекты изображения: цвета немного плывут, часть изображения теряется, хорошо видно на заставке игры "Цветные линии". Думаю, если доработать подключение конвертера к компьютеру, то можно улучшить качество, но не сильно.

Откладываю конвертер, но результат лучше предыдущего конвертера.

Конвертер RGB в VGA ZXKit1

И последний вариант - это конвертер ZXKit1. Всю информацию о нем, а также прошивки можно найти на форуме. В списке поддерживаемых компьютеров указан Орион-128. Попробую подключить его к Орион-ПРО.

Набор для сборки содержит достаточно большое количество SMD элементов:

Набор для сборки ZXKit1.
Набор для сборки ZXKit1.

Некоторые элементы, в частности резисторные сборки, было не легко припаять и пришлось немного исправлять потом ошибки пайки, но в итоге получилось вот такое устройство (две фотографии с двух сторон):

В соответствии с описанием необходимо прошить конвертер с помощью программатора USB-Blaster. Я прошивал в программе Quartus II версии 13.0.1. Прошивка версии 2.08. Если у кого-то возникли проблемы подключения USB-Blaster к Windows 11, то в этой статье я уже описал способ установки драйверов.

Для работы прошивки версии 2.08 требуется на плате конвертера внести небольшие изменения: разрезать дорожку между 11 и 12 выводами DD4, вывод 11 DD4 подать сигнал F14MHZ c переходного отверстия, соединенного с 87 выводом DD1 и c 8 вывода DD4 подать сигнал на площадку 1, соединенную с 81 выводом DD1:

Доработки платы ZXKit1 для версии 2.08.
Доработки платы ZXKit1 для версии 2.08.

Также потребовалось установить джампер JP7.

Подключение конвертера к Ориону-ПРО осуществляется через разъем X4, на котором имеются все необходимые выводы. Версия прошивки 2.08 позволяет подключить только смешанную синхронизацию, я пробовал также подключать раздельно SSI и KSI, оба варианта работают. На 9-й контакт F14MHz необходимо подать 10Мгц с того же разъема X4.

Конвертер вполне справляется со своей задачей, изображение очень качественное:

Изображение Орион-ПРО через конвертер ZXKit1.
Изображение Орион-ПРО через конвертер ZXKit1.

Палитра цветов:

Палитра цветов Орион-ПРО.
Палитра цветов Орион-ПРО.

На следующей фотографии заставка игры "Цветные линии", очень хорошо видна прорисовка, в отличии от предыдущего конвертера (2-я фотография)

Еще две фотографии работы конвертера ZXKit1:

Конвертер мне очень понравился. У него также есть сложности в подключении, 10МГц нужно подать экранированным проводом, думаю прям от вывода микросхемы D26.2, питание подать от разъема подключения блока питания, все другие провода максимально укоротить, а также избавится от разъемов. Все это я сделаю, если буду использовать этот конвертер.

Но есть и недостаток - отображение расширенного режима полностью не влезает на экран. С этим можно смириться, наверно.

В итоге конвертер ZXKit1 мне понравился больше всего, скорее всего в финальной версии я буду его использовать. Также планирую подключить еще и через SCART, посмотрю, что из этого получится.

Следующая часть.