Найти в Дзене
Дневник вязальщицы

Шали спицами: как выбрать свою форму и не запутаться в прибавках

Привет, мои дорогие рукодельницы! Признайтесь честно: у вас тоже замирает сердце при виде роскошных ажурных шалей? Смотришь на эти воздушные «крылья», на хитросплетения узоров и думаешь: «Боже, какая красота, но как же это сложно!» И снова берешься за привычный шарфик или шапку. Сегодня я хочу развеять этот миф. Вязание шали — это не высшая математика, а увлекательное путешествие. Это настоящая медитация под стук спиц. Главное здесь — понять «скелет» будущей вещи. Как только вы разберетесь с геометрией, любой узор ляжет на спицы сам собой. Давайте разберем самые популярные формы, пошепчемся о пряже и узнаем секреты идеальной посадки на плечах. Устраивайтесь поудобнее, берите вязание (если руки свободны) и поехали! Почти любая шаль — будь то классический треугольник или изящный полумесяц — рождается из крошечной «ленточки» (garter tab). Новичков этот термин часто пугает до дрожи в руках. «Набрать 3 петли, провязать, поднять из кромочных...» Звучит как заклинание, правда? На самом дел
Оглавление

Привет, мои дорогие рукодельницы!

Признайтесь честно: у вас тоже замирает сердце при виде роскошных ажурных шалей? Смотришь на эти воздушные «крылья», на хитросплетения узоров и думаешь: «Боже, какая красота, но как же это сложно!» И снова берешься за привычный шарфик или шапку.

Сегодня я хочу развеять этот миф. Вязание шали — это не высшая математика, а увлекательное путешествие. Это настоящая медитация под стук спиц. Главное здесь — понять «скелет» будущей вещи. Как только вы разберетесь с геометрией, любой узор ляжет на спицы сам собой.

Давайте разберем самые популярные формы, пошепчемся о пряже и узнаем секреты идеальной посадки на плечах. Устраивайтесь поудобнее, берите вязание (если руки свободны) и поехали!

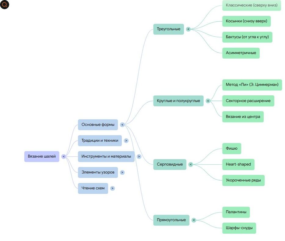
Основные формы шали

-2
-3

С чего всё начинается? Та самая «ленточка»

Почти любая шаль — будь то классический треугольник или изящный полумесяц — рождается из крошечной «ленточки» (garter tab). Новичков этот термин часто пугает до дрожи в руках. «Набрать 3 петли, провязать, поднять из кромочных...» Звучит как заклинание, правда?

На самом деле, это делается за 5 минут! Представьте: вы просто создаете крошечный «язычок» платочной вязкой, из которого потом, как веер, раскроется всё полотно. Зачем эти танцы с бубном? Чтобы верхний край вашей шали был эластичным и мягким, как котенок. Если набрать петли обычно, край будет тянуть и врезаться в шею. А нам ведь нужен комфорт, верно?

Видео на модерации

Классический треугольник: старый добрый друг

Это самая простая и понятная форма. Идеальный «полигон» для первых экспериментов. Здесь всё логично и предсказуемо.

Представьте себе равнобедренный треугольник. Чтобы он рос, мы делаем всего 4 прибавки в лицевых рядах: по краям и с двух сторон от центральной петли.

Кстати, центральная петля — это «позвоночник» вашей шали. Её можно выделить: пустить по ней косичку, ажурную дорожку или даже бисер. Это всегда смотрится эффектно.

В чем плюс? Вы вяжете, пока есть вдохновение (или пока не закончится любимая пряжа).
В чем подвох? У треугольника длинные «хвосты». Иногда бывает так: размах крыльев уже 2 метра, а спина всё еще открыта до лопаток. Но для тех, кто любит кутаться в шаль как в плед — это то, что нужно!

Совет подруги: берите круговые спицы №3,5–4,0 с длинной леской. Сначала петель мало, но скоро их станет сотни, и на прямых спицах вы просто устанете держать этот вес.

Полумесяц и серповидная форма: сама женственность

Хотите шаль, которая лежит на плечах как влитая и не сползает, даже если вы бежите за автобусом? Вяжите полумесяц.

Здесь мы немного хитрим с геометрией. Мы перестаем прибавлять петли по центру, но зато агрессивно прибавляем их по краям (по 4-6 петель сразу!). В итоге шаль изгибается дугой, напоминая улыбку.

Такие шали — идеальные холсты для творчества. Тело шали можно связать простой лицевой гладью (отдыхаем и смотрим сериал), а в конце оторваться на широкой, роскошной кайме. Именно в кайме раскрывается вся красота итальянского кид-мохера или шелка.

Асимметрия и «Бумеранги»: для тех, кто любит стиль

Если классика вам кажется скучной, посмотрите в сторону асимметрии. Шали-бумеранги сейчас на пике моды. Они вяжутся от острого угла: с одной стороны мы прибавляем, с другой убавляем, но чуть медленнее. Получается такая вытянутая, стильная «загогулина».

Такую вещь очень удобно носить как бактус — намотала на шею под пальто, и тепло, и красиво, и ничего не мешает. А еще это лучший способ пристроить красивую секционную пряжу (ту, которая меняет цвет). В асимметрии эти переходы ложатся просто волшебно!

О пряже: на чем не стоит экономить

Девочки, скажу честно: шаль — это королевский аксессуар, и пряжа должна быть соответствующей. Можно связать свитер из полушерсти, и он будет отличным. Но шаль требует благородства.

Почему я всегда советую итальянскую бобинную пряжу?

  1. Она держит форму. После стирки и блокировки меринос «запоминает», как вы его растянули. Зубчики будут острыми, а ажур — четким.
  2. Натуральность. Никакого скрипучего акрила! В шали нам нужно тепло и дыхание. Вискоза красивая, но тяжелая — под своим весом шаль обвиснет и станет похожа на тряпочку.
  3. Волшебный состав. Попробуйте смесовки с шелком или кид-мохер. Это же облако в руках! Вязать из такой ниточки — чистый тактильный экстаз.

Магия ВТО: превращение гадкого утенка

Вы довязали, закрыли петли (только не туго, умоляю!), смотрите на этот комочек на спицах и думаете: «И это шедевр? Серьезно?»

Спокойствие! Вся магия случается в тазике с водой. Влажно-тепловая обработка (ВТО) и блокировка творят чудеса.
Замочите шаль, бережно отожмите, а потом растяните её на полу, как струну. Заколите каждый зубчик булавкой. Натяните так, чтобы ажур «зазвенел».

Когда она высохнет и вы уберете булавки... поверьте, вы ахнете. Мятая тряпочка превратится в роскошное, струящееся полотно. Петли выровняются, узор раскроется. Это момент настоящего триумфа вязальщицы!

Так что не бойтесь. Берите спицы, выбирайте самый красивый моток и начинайте. Пусть ваша первая шаль будет самой любимой!

Где найти вдохновение:

Мастер-класс: Ажурная шаль «Брызги шампанского» спицами. Необычный нерегулярный узор
Все о вязании и пряже
Мини-шаль спицами ГОРИЦВЕТ #ЛюдмилаТен
Шаль спицами модным узором из вытянутых петель #ЛюдмилаТен
Шаль-фишю (косынка) спицами - МАСТЕР-КЛАСС ПО ВЯЗАНИЮ #ЛюдмилаТен
Шаль «Клёкс» спицами | Подробный мастер-класс
Вязала простую шаль, получился бохо-платок))) Вязаная косынка от угла спицами

Вязание
2735 интересуются