Найти в Дзене

Превышение работы ЭДС самоиндукции над затратами источника питания. Экспериментальные доказательства.

В работе представлены результаты экспериментального исследования энергетического баланса при резкой коммутации RL-цепи с демпфирующим конденсатором, включённым параллельно ключевому транзистору и затратами источника питания на формирование тока в электрической цепи. Классическое описание предполагает, что энергия, полученная конденсатором (ΔWC), не превышает энергии магнитного поля катушки (WL). В ходе прямых измерений на двух конфигурациях (L1 = 70 мкГн, L2 = 11.86 мГн, C = 1 мкФ) установлено, что энергия, переданная конденсатору первым импульсом ЭДС самоиндукции, в 5.97–6.86 раз превышает начальную энергию магнитного поля, а следовательно — и затраты источника питания на его формирование. Полученные данные доказывают, что ΔWC определяется не величиной WL, а динамикой коммутации — величиной тока I и, прежде всего, скоростью его изменения dI/dt. ЭДС самоиндукции является проявлением автономного вихревого электрического поля, работа которого по передаче энергии может многократно прево
Оглавление

Аннотация.

В работе представлены результаты экспериментального исследования энергетического баланса при резкой коммутации RL-цепи с демпфирующим конденсатором, включённым параллельно ключевому транзистору и затратами источника питания на формирование тока в электрической цепи.

Классическое описание предполагает, что энергия, полученная конденсатором (ΔWC), не превышает энергии магнитного поля катушки (WL). В ходе прямых измерений на двух конфигурациях (L1 = 70 мкГн, L2 = 11.86 мГн, C = 1 мкФ) установлено, что энергия, переданная конденсатору первым импульсом ЭДС самоиндукции, в 5.97–6.86 раз превышает начальную энергию магнитного поля, а следовательно — и затраты источника питания на его формирование.

Полученные данные доказывают, что ΔWC определяется не величиной WL, а динамикой коммутации — величиной тока I и, прежде всего, скоростью его изменения dI/dt. ЭДС самоиндукции является проявлением автономного вихревого электрического поля, работа которого по передаче энергии может многократно превосходить энергетические затраты источника на создание исходного тока. Результаты указывают на необходимость пересмотра упрощённых энергетических моделей в пользу анализа динамических процессов.

Введение.

Согласно классическому подходу, при размыкании цепи с индуктивностью энергия, запасённая в её магнитном поле (WL = ½ · L · I²), считается единственным источником для совершения работы, в частности, для заряда демпфирующего конденсатора. Это приводит к ожидаемому равенству ΔWC = WL.

Данная работа опровергает это упрощение. Прерывание тока через индуктивность инициирует процесс, в котором сторонней силой, совершающей работу, является вихревое электрическое поле, количественно описываемое ЭДС самоиндукции (E=−Ldt/dI​). Следовательно, совершённая работа (и конечная энергия ΔWC​) должна определяться параметрами, задающими это поле: значением тока I​ в момент коммутации и, что критически важно, скоростью его изменения dI/dt.

Таким образом, классическое равенство ΔW_C = W_L является ошибочным по своей сути: оно пытается приравнять энергию состояния системы (W_L) к энергии, генерируемой процессом резкого изменения тока в цепи (ΔW_C)

В ходе исследования прямо измерялись и сравнивались энергия магнитного поля W_L, накопленная в индуктивности к моменту разрыва цепи, и энергия ΔW_C, сформированная на конденсаторе в первой четверти периода колебаний, возникших в результате резкого разрыва тока.

Экспериментальная установка.

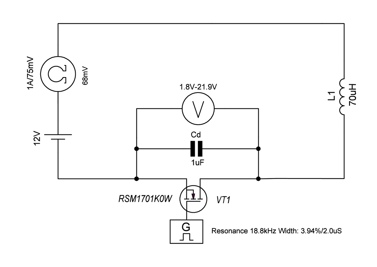
Принципиальная схема экспериментальной установки, представленная на рисунке, была собрана для исследования энергетического баланса при резкой коммутации тока в индуктивности. Схема представляет собой последовательную RL-цепь, в которой в качестве ключа используется мощный MOSFET-транзистор, а параллельно ему подключён демпфирующий конденсатор Cd.

Состав установки:

  • Нагрузка: Соленоид с воздушным сердечником. Индуктивность, измеренная LCR метром MS5308, составила L = 70 мкГн.
  • Ключевой элемент: Мощный N-канальный MOSFET (RSM1701K0W, G3R350MT12D, AIMZH120R060M) с низким сопротивлением открытого канала RDS(on) для минимизации потерь в фазе накопления тока и минимальным временем выключения (tfall) для обеспечения максимальной скорости изменения тока dI/dt в момент коммутации.
  • Демпфирующий накопитель: Плёночный конденсатор Cd = 1.0 мкФ ±5%, включённый непосредственно между стоком и истоком транзистора для накопления энергии, генерируемой импульсом ЭДС самоиндукции.
  • Система управления: Генератор прямоугольных импульсов UTG962E и драйвер TC4452, с гальванической развязкой для формирования фронта управляющего сигнала с минимальным временем нарастания и спада.
  • Источник питания: Стабилизированный источник постоянного тока HSPY-400-01 с выходным напряжением VCC = 12 В. Для проверки независимости результата от типа источника дополнительно использовался аккумулятор MF85D23 (VCC = 12 В).
  • Средства измерений: Прецизионный шунт сопротивлением Rш = 0.075 Ом для измерения тока IL(t). Цифровой осциллограф SDS1204X-E (полоса 200 МГц, частота дискретизации 1 Гвыб/с), измерения проводились щупами P4250, который имеют фиксированный делитель 100:1 с входным сопротивлением 100 МОм, ёмкость щупа составляет 5 пФ. Для синхронной регистрации напряжения на шунте Uш(t) и напряжения на конденсаторе UC(t).

Методика измерений и настройка режима.

Ключевым этапом являлась настройка частоты следования управляющих импульсов f_rep для возбуждения резонанса в последовательном L-C_d контуре, образованном после размыкания ключа. Важно отметить, что для возбуждения резонанса в таком контуре не требуются синусоидальные изменения тока – достаточно однократного импульса ЭДС самоиндукции.

-2

Режим настройки: Для возбуждения использовалась последовательность прямоугольных импульсов с длительностью открытого состояния ключа t_on = 2.0 мкс, достаточной для полного разряда демпфирующего конденсатора C_d к моменту начала каждого цикла.

Расчётная резонансная частота контура:
f_calc = 1 / (2π√(LC_d)) ≈ 1 / (2π√(70·10^-6 · 1·10^-6)) ≈ 19.0 кГц.

Экспериментально, путём регулировки f_rep, был достигнут минимум потребления при частоте f_exp = 18.8 кГц. Хорошее соответствие расчётного и экспериментального значений (расхождение ~1%) подтверждает корректность измеренных параметров элементов и доминирование идеальной LC-модели в динамике процесса после коммутации. Работа в резонансном режиме минимизирует потребление от источника.

Рабочий цикл состоит из трёх фаз:

  1. Принудительный разряд C_d: Ключ открыт, конденсатор разряжен через низкоомный канал транзистора.
  2. Накопление тока: Ток от источника линейно нарастает через L, достигая I_max к моменту коммутации t_off. Накопленная энергия: W_L = 1/2 * L * I_max².
  3. Генерация импульса ЭДС и колебаний:
    В момент t_off ключ начинает размыкаться. Шунт перед истоком транзистора фиксирует резкий аномальный рост тока, имеющий ту же полярность, что и исходный ток проводимости. Физическая причина аналогична гидроудару: резкое торможение потока носителей заряда (быстрое уменьшение проводимости канала) вызывает скачок "давления" — импульс ЭДС самоиндукции Ɛ = –L · dI/dt. Резкое изменение тока в момент разрыва является причиной генерации высоковольтного импульса.
-3

Ключевое уточнение: После полного закрытия ключа цепь с источником питания разорвана, а конденсатор C_d в начале этой фазы полностью разряжен (U_C ≈ 0 В). Возникшая ЭДС самоиндукции становится единственной действующей сторонней силой в образовавшемся последовательном L-C_d контуре. Эта ЭДС создаёт скачок потенциала в узле соединения с конденсатором до значений, значительно превышающих напряжение источника V_CC. Важно отметить, что в аналогичных экспериментах без демпфирующего конденсатора подобный импульс достигает +1500 В при V_CC = +12 В, что наглядно демонстрирует потенциал ЭДС самоиндукции. В нашем случае присутствие конденсатора C_d ограничивает пиковое напряжение, но физический принцип сохраняется: высокое напряжение запирает путь от источника питания, физически исключая его из процесса первичной генерации энергии в контуре.

Таким образом, именно импульсное вихревое электрическое поле (ЭДС самоиндукции), возникшее как реакция на аномальное увеличение тока в момент разрыва, совершает всю работу по перемещению заряда в контуре. Это поле вызывает заряд конденсатора от нуля до амплитудного значения UCmax. Первая четверть периода возникших колебаний представляет собой прямое измерение работы, совершенной полем ЭДС самоиндукции: ΔWC = ½ · Cd · UCmax².

Наблюдаемое свойство колебательного процесса: На шунте, установленном между индуктивностью и источником питания, регистрируются колебания тока с фазовым сдвигом в 90° относительно напряжения на конденсаторе. Этот сдвиг доказывает, что нагрузка является полностью реактивной и не содержит активной составляющей. Следовательно, источник питания выполняет функцию активного накопителя энергии, попеременно принимая и возвращая энергию в колебательный контур в равном объёме.

Таким образом, все последующие колебания, наблюдаемые на осциллограмме, представляют собой рециркуляцию энергии между L и Cd, которая была первоначально создана импульсом L·dI/dt, а не подпитываются от источника питания. Затраты источника энергии в установившемся режиме связаны исключительно с компенсацией потерь на активной составляющей контура — сопротивлении проводов катушки, шунта и соединительных элементов. Именно эти потери определяют энергопотребление от источника в резонансном режиме, а не работа по генерации колебаний как таковая.

Фундаментальное следствие: Полученный результат противоречит классическим представлениям. Продемонстрировано, что резонансные колебания возникают благодаря энергии вихревого электрического поля ЭДС самоиндукции, а не за счёт энергии источника питания. Источник питания выполняет лишь роль компенсатора потерь в активных элементах контура, обеспечивая поддержание циркуляции энергии, в то время как сам колебательный процесс инициируется энергией, сгенерированной при аномальном росте тока в момент разрыва цепи. Амплитуда первого импульса напряжения на конденсаторе в точности соответствует амплитуде всех последующих колебаний (с учётом затухания), что подтверждает отсутствие подкачки энергии от источника на поддержание амплитуды и доказывает, что затухающие колебания являются рециркуляцией энергии, изначально сгенерированной импульсом ЭДС самоиндукции. Энергопотребление от источника определяется исключительно активными потерями в контуре и не участвует в формировании амплитуды первого импульса.

Как формируется заряд в разомкнутой цепи?

После разрыва ключа цепь с источником питания разорвана. Однако возникает вихревое электрическое поле, созданное резким изменением тока через индуктивность (Ɛ = -L * dI/dt). Это поле существует во всём пространстве, включая диэлектрик конденсатора C_d.

Это поле не требует замкнутой проводящей цепи. По Максвеллу, изменяющееся во времени электрическое поле само является током смещения. В нашем случае именно вихревое поле ЭДС самоиндукции, пронизывая диэлектрик конденсатора, создаёт этот ток смещения. Он не связан с движением свободных зарядов, а представляет собой изменение электрической индукции D = εE в диэлектрике.

Таким образом, цепь замыкается через само поле: вихревое поле → ток смещения Максвелла в C_d → накопление заряда на обкладках → рост напряжения U_C_max. Энергия на конденсаторе формируется полем, а не током проводимости по замкнутой металлической цепи. Это прямое экспериментальное проявление уравнения Максвелла: rot H = J_пров + ∂D/∂t, где в нашем случае J_пров = 0, а ∂D/∂t (ток смещения) создаётся вихревым полем ЭДС самоиндукции.

Динамика процесса (заряд, разряд, колебания):

  • ЗАРЯД: Вихревое поле нарастает (∂E/∂t > 0) в момент резкого разрыва тока. Это нарастание создаёт ток смещения, который приводит к накоплению заряда (U_C растёт).
  • ПЕРЕХОДНАЯ ТОЧКА: При достижении U_C_max поле достигает максимума, но его скорость изменения становится нулевой (∂E/∂t = 0). Ток смещения равен нулю, заряд прекращается.
  • РАЗРЯД: Поле начинает убывать (∂E/∂t < 0). Это убывание создаёт ток смещения в противоположном направлении, уменьшающий заряд на обкладках (U_C падает).

Кратко: Процесс определяет не величина поля (E), а его производная (dE/dt):

  • dE/dt > 0 → ток смещения вперёд → заряд
  • dE/dt = 0 → ток смещения = 0 → максимум/минимум заряда
  • dE/dt < 0 → ток смещения назад → разряд

В эксперименте это проявляется как затухающие колебания: резкий разрыв тока → быстрое нарастание E → заряд до U_C_max → инерционное убывание E → разряд → и т.д.

Аналогия (очень грубая):
Представьте U-образную трубку с водой, стоящую на столе (это наш изолированный конденсатор). Если резко наклонить стол (аналог действия вихревого поля), уровень воды в коленах изменится (появится разность "зарядов"), хотя вода никуда не перетекала извне. В классической цепи мы бы для этого переливали воду насосом из одного колена в другое по внешнему шлангу.

Ключевые измеренные параметры цикла:

  • Напряжение на конденсаторе Cd в момент начала коммутации (t = toff): UC(toff) ≈ 0 В
  • Ток через индуктивность непосредственно перед коммутацией: Амплитуда напряжения на шунте составила Uш = 64.0 мВ. Следовательно, ток составлял I₀ = Uш / Rш = 64.0 мВ / 0.075 Ом = 0.853 А.
  • Максимальное напряжение на конденсаторе от первого импульса ЭДС: В первой четверти периода колебаний зафиксирован первый максимум UC_max = 18.7 В.
  • Подтверждение отключения источника: На осциллограмме с токового шунта, расположенного между источником питания и индуктивностью (представлена в галерее фотографий), чётко видно, что после полного закрытия ключа постоянная составляющая тока проводимости от источника питания падает до нуля. Однако на шунте регистрируются высокочастотные гармонические колебания тока, которые соответствуют обмену энергией между источником и колебательным контуром L-Cd. Источник питания в этом режиме работает как реактивный накопитель, попеременно принимая энергию из контура и возвращая её обратно. Тот факт, что постоянный ток от источника отсутствует на протяжении всего процесса заряда конденсатора и последующих высокочастотных колебаний, является прямым экспериментальным доказательством того, что источник питания не участвует в первичной генерации энергии для заряда конденсатора — вся работа по формированию заряда совершается исключительно полем ЭДС самоиндукции, а источник лишь обеспечивает реактивный обмен с контуром.

Энергетическая интерпретация и расчёт: Поскольку в начале процесса генерации (t = toff) конденсатор был разряжен, а ключ разомкнут, единственной сторонней силой, совершающей работу по заряду конденсатора в течение первой четверти периода, является импульс ЭДС самоиндукции. Следовательно, энергия, переданная конденсатору этим импульсом, равна энергии, запасённой в его электрическом поле к моменту достижения UCmax: ΔWC = ΔWC = ½ Cd UC_max² = ½ × 1.0×10-6 Ф × (18.7В)² ≈ 1.75×10-4 Дж (175 мкДж).

Энергия, которая была запасена в магнитном поле индуктивности к моменту разрыва цепи, составляет:

WL = ½ L I₀² = ½ × 70×10-6 Гн × (0.853A)²2.55×10-5 Дж (25.5 мкДж).

Фундаментальный результат: Переданная конденсатору энергия ΔWC превышает первоначально запасённую в индуктивности энергию WL в ΔWC / WL ≈ 6.86 раза.

Физическая интерпретация результата.

Классическая интерпретация, приводимая в учебных курсах, сводится к равенству энергий: WC_max = WL = ½ L I^2. Настоящий эксперимент демонстрирует принципиальную неадекватность такого подхода для описания процесса при резкой коммутации.

Согласно фундаментальному закону электромагнитной индукции, ЭДС самоиндукции определяется не запасённой энергией магнитного поля, а скоростью изменения порождающего это поле тока:

Ɛ = –L (dI/dt)

Таким образом, сила электромагнитного отклика системы задаётся динамическими параметрами коммутации: величиной тока I0 в момент разрыва и, что критически важно, скоростью его изменения dI/dt. Энергия магнитного поля WL = ½ L I^2 является лишь одним из необходимых условий, но не определяет энергию возникающего импульса ЭДС.

Для корректного понимания необходимо чётко разграничить физическую природу двух полей, участвующих в процессе:

  1. Магнитное поле, создаваемое током проводимости I. Его величина пропорциональна току I, а источником является движущийся заряд. Энергия, запасённая в объёме этого поля к моменту коммутации, составляет WL = ½ L I^2.
  2. Изменение тока (dI/dt) в момент разрыва цепи формирует вихревое электрическое поле (электромагнитный отклик). Это поле описывается законом Фарадея: rot E = –∂B/∂t. Его интегральным проявлением для контура служит ЭДС самоиндукции: Ɛ = –L (dI/dt). Именно эта ЭДС, будучи сторонней силой в цепи, совершает работу по формированию заряда конденсатора.

Эти два поля имеют разную физическую природу и источник. Магнитное поле порождено током (движением зарядов). Импульсное электрическое поле порождено изменением этого тока (dI/dt).

Следовательно, энергия WL, запасённая источником питания, служит лишь необходимым условием — триггером, запускающим процесс. Энергия же ΔWC, измеренная на конденсаторе, является мерой работы импульса вихревого электрического поля — электромагнитного отклика системы на резкое прекращение тока.

Из этого следует важное наблюдение: при одной и той же величине WL система с иными параметрами (например, с большей индуктивностью L и меньшим током I0) даст импульс ЭДС меньшей амплитуды и, как следствие, меньшую величину ΔWC. И наоборот, система с меньшей L и большим I при том же WL приведёт к большему ΔWC. Это однозначно доказывает, что решающим фактором для конечного результата (ΔWC) является не интегральная энергия WL, а конкретное значение тока I0 в момент разрыва и скорость его изменения dI/dt, определяемая динамикой ключа.

Заключение.

В ходе экспериментального исследования энергетического баланса при резкой коммутации RL-цепи с демпфирующим конденсатором получены прямые измерения энергии, передаваемой конденсатору первым импульсом ЭДС самоиндукции (ΔWC), и энергии, запасённой в магнитном поле индуктивности (WL). Установлено, что в исследованной конфигурации энергия ΔWC = 175 мкДж превышает энергию WL = 25.5 мкДж в 6.86 раза.

Данный результат является прямым экспериментальным доказательством того, что энергия импульса ЭДС самоиндукции не равна и может многократно превышать энергию магнитного поля. Это опровергает упрощённую классическую модель, основанную на равенстве WL = ΔWC.

Физической основой этого явления служит то, что прерывание тока запускает качественно иной, автономный процесс. Быстрое изменение тока при разрыве цепи порождает вихревое электрическое поле (Ɛ = –L dI/dt), которое и совершает работу по заряду конденсатора. Таким образом, энергия ΔWC является мерой работы этого автономного поля, в то время как WL характеризует лишь состояние поля, созданного самим током I.

Следовательно, определяющими параметрами для ΔWC выступают динамические характеристики коммутации — ток I и, прежде всего, скорость его изменения dI/dt. Импульс ЭДС — это не «переливание» энергии, а автономный генеративный процесс, энергетический потенциал которого определяется динамикой разрыва цепи, а не величиной первоначального запаса энергии.

Таким образом, полученные результаты указывают на необходимость пересмотра упрощённых энергетических моделей коммутации индуктивностей в инженерной практике и учебных курсах. Акцент должен смещаться с анализа интегральных величин (WL) на анализ динамических и волновых процессов в силовых цепях, которые в реальности определяют уровень коммутационных перенапряжений, энергетические потери и потенциальные возможности энергопреобразования.

Эксперимент с индуктивностью L₂ = 11.859 мГн.

  • Падение напряжения на шунте перед коммутацией: U_ш = 6.0 мВ.
  • Ток в индуктивности перед коммутацией: I₀₂ = U_ш / R_ш = 6.0 мВ / 0.075 Ом = 0.080 А.
  • Максимальное напряжение на конденсаторе после первого импульса: U_Cmax₂ = 21.3 В.
  • Расчёт энергий:
    Энергия магнитного поля в индуктивности:
    W_L₂ = ½ L₂ I₀₂² = ½ × 11.859×10⁻³ × (0.080)² ≈ 3.80×10⁻⁵ Дж
    (38.0 мкДж).
    ΔW_C₂ = ½ C_d U_Cmax₂² = ½ × 1.0×10⁻⁶ × (21.3)² ≈ 2.27×10⁻⁴ Дж (227 мкДж).
  • Фундаментальный результат: Переданная конденсатору энергия ΔW_C₂ превышает первоначально запасённую в индуктивности энергию W_L₂ в
    K₂ = ΔW_C₂ / W_L₂ ≈ 227 мкДж / 38.0 мкДж ≈ 5.97 раза.

Несмотря на то, что начальная энергия в большой индуктивности W_L₂ почти в 1.5 раза больше, чем в малой (W_L₁), работа, совершённая импульсом ЭДС (ΔW_C), также оказалась больше, и оба коэффициента превышения K остаются колоссальными (~6).

Друзья,

Цель платформы Дзен — не обеспечить доступ к информации, коммерческая деятельность вторична, главное — контроль и цензура. Если статья не вписывается в «научный» нарратив, главным инструментом становится не удаление, что может вызвать протест и прекращение публикаций, а искажение статистики. Просмотры исчезают, охват обнуляется, статья становится недоступной.

Это цензура нового типа. Уже не человек, а машина без объяснений и права на апелляцию, решает, что достойно вашего внимания, а что — нет. Она пресекает не ложь, а живой интерес к темам, выходящим за рамки официального курса. Она пресекает не нарушения, а сам потенциал к инакомыслию, как на стороне автора, обесценивая его работу за счёт уменьшения просмотров и ничтожных отчислений, так и на стороне читателя, отказывая ему в праве на информацию.

Инакомыслие для алгоритма — это шум, мешающий чистоте сигнала, на котором строится модель удержания внимания. Обесценивание работы автора — побочный эффект, а не цель. Отказ читателю в информации — следствие, а не намерение.

Но у этой системы есть ахиллесова пята — ваше осознанное действие. Ваш лайк, комментарий, долгий просмотр —
Это способ сказать автору «мне это интересно», а системе: «я имею право на информацию».